🌐 Банк Интеза с 22 января повышает комиссию на долларовые и юаневые переводы для корпоративных клиентов (ИП и другие юр. лица)
• 0,35% min $120 max $370 для USD - было 0,35% min $100 max $350;
• 0,2% min $50 max $100 для CNY - было 0,2% min $35 max $70
ИП и компании до сих пор могут открыть расчетные счета, но готовьтесь к ожиданию примерно 3 месяца в очереди. Зачисление валюты без комиссии, но обслуживание не из дешевых: 5000 руб за открытие счета + комиссия за валютный контроль 0,2% min ₽5000 max ₽50.000
тариф (pdf)| @MarketOverview
• 0,35% min $120 max $370 для USD - было 0,35% min $100 max $350;
• 0,2% min $50 max $100 для CNY - было 0,2% min $35 max $70
ИП и компании до сих пор могут открыть расчетные счета, но готовьтесь к ожиданию примерно 3 месяца в очереди. Зачисление валюты без комиссии, но обслуживание не из дешевых: 5000 руб за открытие счета + комиссия за валютный контроль 0,2% min ₽5000 max ₽50.000
тариф (pdf)| @MarketOverview
👍4❤2🔥2😁2🥰1
- за год самые дешевые автомобили дорожали быстрее: Lada Granta +26%, Renault Logan + 25%, Renault Duster + 24%;
- в декабре из-за долгих сроков продажи продавцы снизили цены на 3/4 из топ-20 востребованных моделей;
- дорогие автомобили упали в цене больше всех: Mercedes-Benz E -3,2%, Toyota LC Prado -3,1%
@MarketOverview
Please open Telegram to view this post
VIEW IN TELEGRAM
👍9🔥3👏2🤬1
MarketOverview
Ситуация с лирами не улучшается 💎 Судя по отзывам в чатах IB, переводы в турецких лирах в БКС Банке работали ровно сутки - 9 января. Уже вчера поддержка банка писала: "По независящим от БКС Банка причинам исполнение платежей в турецких лирах во все банки…
И вроде бы Турция - дружественная страна, и переводы в турецких лирах не должны затрагивать санкционные ограничения, но проблемы с платежами продолжаются. Председатель правового комитета Ассоциации экспортеров и импортеров Артур Леер назвал банки, которые пристально относятся к участникам ВЭД из России, а некоторые просто отказываются проводить платежи: Emlak Katilim Bank, Denizbank, Garanti Bank, Yapı Kredi Bank, Ziraat Bank, Ziraat Katılım, İş Bank, Vakıf Bank, Fibabank, Alternatif Bank. Другие новости про переводы в TRY:
🔹 Примсоцбанк с 16 января прекращает открывать новые счета в TRY. Информацию о комиссиях на переводы банк скрывает, просит узнавать в отделениях и колл-центре, но подозреваю, что список банков-получателей стремится к нулю.
тарифы (xls)
💎 БКС Банк после смены банка-корреспондента убрал из списка популярный для IB-шников банк-получатель CITIBANK A.S., ISTANBUL (CITITRIXXXX), но вернул в список Garanti Bank BBVA (TGASTRI1)
🇹🇷 Турецкий Nurol Yatirim Bankasi закрыл все коррсчета российских банков в TRY - по данным @ohmyswiftblog. Остались исключения: представительства турецких банков в России, банк Морской (видимо временно), Кредит Европа Банк в несколько выборочных банков.
@MarketOverview
тарифы (xls)
@MarketOverview
Please open Telegram to view this post
VIEW IN TELEGRAM
🤬20❤5👍3🤯3😁2😱2🤡1
Кратко по шагам:
- заказываем карту по специальной ссылке;
- бесплатная доставка, выпуск и обслуживание;
- снимаем наличные в банкомате до 100 тыс. руб. Без комиссии и льготный период снять можно только один раз и только в первые 30 дней;
- пополняем накопительный счёт: в ВТБ или в любом банке;
- первый льготный период будет до 200 дней, следующие - до 110 дней;
- ежемесячный минимальный платеж 3% min ₽100, обязательно ежемесячно пополняем кредитку с накопительного счёта;
Одобряют даже самозанятым. На лимит от 10 тыс. руб до 300 тыс. руб - требуется только паспорт; на лимит от 300 тыс. руб до 1 млн руб - дополнительно подтверждение дохода. Оптимально будет запросить на 110 тыс. руб для снятия и покупок.
Оформить КК | pdf тариф | 20% на всё | @MarketOverview
Please open Telegram to view this post
VIEW IN TELEGRAM
🤡18👍10🔥3❤2👏1🥴1
💳Почти 250 тыс. раз клиенты Сбера воспользовались оплатой по биометрии в период новогодних каникул.
По словам пресс-службы Сбера, новым способом расчета воспользовались около 100 тыс. человек, чаще других улыбкой расплачивался один из жителей Димитровграда — он оплатил 77 покупок. Второе место занял житель из Новосибирска со своими 72 покупками.
«Оплата улыбкой» позволяет клиентам оплачивать товары даже без карты, наличных или смартфона. Сбер подтверждает подлинность покупателя, сканируя уникальные черты его лица. Только после этого со счета списывается сумма за покупку.
@MarketOverview
По словам пресс-службы Сбера, новым способом расчета воспользовались около 100 тыс. человек, чаще других улыбкой расплачивался один из жителей Димитровграда — он оплатил 77 покупок. Второе место занял житель из Новосибирска со своими 72 покупками.
«Оплата улыбкой» позволяет клиентам оплачивать товары даже без карты, наличных или смартфона. Сбер подтверждает подлинность покупателя, сканируя уникальные черты его лица. Только после этого со счета списывается сумма за покупку.
@MarketOverview
Газета.Ru
Около 100 тыс. человек платили по биометрии Сбера в новогодние праздники
Клиенты Сбера почти 250 тысяч раз платили по биометрии со SberPay в праздничные дни, сообщает пресс-служба банка. В новогодние праздники сервисом «Оплата улыбкой» воспользовались около 100 тыс. человек.
🤡48👍7🤬5😱3🤔2👎1🔥1👏1🌚1
📢Banking news
🔻Экс-директор петербургского допофиса "Пролетарский" банка Санкт-Петербург Алексей Дмитриев получил 3 года условно за кражу денег у клиентов. Вторым соучастником по делу проходила Ольга Дмитриева, вероятно супруга Алексей, до 20.11.2020 г. у нее была фамилия Лемешко. В 2015 г. Дмитриев, работая директором допофиса, нашел среди клиентов банка компании, которые обратились за кредитом. Далее Алексей и Ольга вводили в заблуждение директоров этих компаний, брали в займ суммы для развития компании Ольги ООО "Ветвансвистл" без намерения вернуть. Ветвансвистл имела признаки фирмы-однодневки: не вела предпринимательскую деятельности, не имела основные средства и работников, подавала нулевые декларации, счета использовались для транзита. Владелец компании ООО "Лиман-трейд" перечислил ООО "Ветвансвистл" 29,4 млн руб, часть из которых Ольга выдало себе самой в виде займа и подконтрольным организациям. Алексей и Ольга Дмитриевы также участвовали в аналогичных хищениях денег у других физ. лиц на 9,545 млн руб и компаний на 18,18 млн руб. Ольга Дмитриева получила 2 года условно.
релиз суда
🔸В декабре 2023 Интер РАО стало совладельцем Морского порта Геленджика с долей 28,93%. Часть своих долей ему продали другие совладельцы: принадлежащая банку Россия ООО Галеон уменьшила долю с 45,15% до 28,93%, АО Финансовые системы — с 25,72% до 13,21%, банк ВТБ — с 29,13% до 28,93%.
🔸В конце декабря ББР Банк вышел из числа владельцев IT-компании РМ-Инвест, доля банка 67,1% была переоформлена в собственность самого ООО.
🔸Владелец и основатель банка 131 (Казань) Дмитрий Еремеев переоформил венчурный фонд "Фикс венчурс" на младшего брата Сергея Еремеева. Из последних инзвестных сделок Фикс венчурс: в 2021 фонд инвестировал 200 млн руб в фармкомпанию Эфферон.
🔹Первый зампред банка ВТБ Дмитрий Пьянов заявил, что банк готовится к выплате купонов по субординированным облигациям. По графику первая дата в 2024 г. должна быть 8 февраля, неизвестно, успеют ли. В 2022 г. банк приостановил выплаты по субордам СУБ-Т1-1, СУБ-Т1-2, СУБ-Т1-3, СУБ-Т1-4, СУБ-Т1-5, СУБ-Т1-6, СУБ-Т1-8, СУБ-Т1-9, СУБ-Т1-10, СУБ-Т1-11, СУБ-Т1-12 и СУБ-Т1-13, а также по бессрочному суборду.
🔹Банк Зенит запустил в мобильном приложении сервис подбора ОСАГО от различных страховых компаний.
🔹Акционеры холдинговой компании TCS Group, владельца Тинькофф банка, одобрили редомициляции с Кипра в Россию. Новый адрес группы будет на острове Русский в Приморском крае. Ну одобрили и одобрили, удивительно, что тянули до 2024 года. Акции банка TCSG на информации о переезде упали на 6% сегодня.
@MarketOverview
🔻Экс-директор петербургского допофиса "Пролетарский" банка Санкт-Петербург Алексей Дмитриев получил 3 года условно за кражу денег у клиентов. Вторым соучастником по делу проходила Ольга Дмитриева, вероятно супруга Алексей, до 20.11.2020 г. у нее была фамилия Лемешко. В 2015 г. Дмитриев, работая директором допофиса, нашел среди клиентов банка компании, которые обратились за кредитом. Далее Алексей и Ольга вводили в заблуждение директоров этих компаний, брали в займ суммы для развития компании Ольги ООО "Ветвансвистл" без намерения вернуть. Ветвансвистл имела признаки фирмы-однодневки: не вела предпринимательскую деятельности, не имела основные средства и работников, подавала нулевые декларации, счета использовались для транзита. Владелец компании ООО "Лиман-трейд" перечислил ООО "Ветвансвистл" 29,4 млн руб, часть из которых Ольга выдало себе самой в виде займа и подконтрольным организациям. Алексей и Ольга Дмитриевы также участвовали в аналогичных хищениях денег у других физ. лиц на 9,545 млн руб и компаний на 18,18 млн руб. Ольга Дмитриева получила 2 года условно.
релиз суда
🔸В декабре 2023 Интер РАО стало совладельцем Морского порта Геленджика с долей 28,93%. Часть своих долей ему продали другие совладельцы: принадлежащая банку Россия ООО Галеон уменьшила долю с 45,15% до 28,93%, АО Финансовые системы — с 25,72% до 13,21%, банк ВТБ — с 29,13% до 28,93%.
🔸В конце декабря ББР Банк вышел из числа владельцев IT-компании РМ-Инвест, доля банка 67,1% была переоформлена в собственность самого ООО.
🔸Владелец и основатель банка 131 (Казань) Дмитрий Еремеев переоформил венчурный фонд "Фикс венчурс" на младшего брата Сергея Еремеева. Из последних инзвестных сделок Фикс венчурс: в 2021 фонд инвестировал 200 млн руб в фармкомпанию Эфферон.
🔹Первый зампред банка ВТБ Дмитрий Пьянов заявил, что банк готовится к выплате купонов по субординированным облигациям. По графику первая дата в 2024 г. должна быть 8 февраля, неизвестно, успеют ли. В 2022 г. банк приостановил выплаты по субордам СУБ-Т1-1, СУБ-Т1-2, СУБ-Т1-3, СУБ-Т1-4, СУБ-Т1-5, СУБ-Т1-6, СУБ-Т1-8, СУБ-Т1-9, СУБ-Т1-10, СУБ-Т1-11, СУБ-Т1-12 и СУБ-Т1-13, а также по бессрочному суборду.
🔹Банк Зенит запустил в мобильном приложении сервис подбора ОСАГО от различных страховых компаний.
🔹Акционеры холдинговой компании TCS Group, владельца Тинькофф банка, одобрили редомициляции с Кипра в Россию. Новый адрес группы будет на острове Русский в Приморском крае. Ну одобрили и одобрили, удивительно, что тянули до 2024 года. Акции банка TCSG на информации о переезде упали на 6% сегодня.
@MarketOverview
👍12❤4🔥2🌚1🤣1🫡1
• бесплатно на остаток до $/€5000;
• 2% в месяц на остаток свыше $/€5000
Также банк решил не дожидаться 1 мая и запускает с 1 февраля бесплатные рублевые переводы на суммы до 30 млн руб в месяц на свой счёт в другом банке - было 1,5% min ₽165 max ₽2200. Переводы будут бесплатными только по межбанку (не СБП). Переводы другим физ. лицам останутся с прежней комиссией.
В тарифах в отдельной строке появляются рублевые переводы на зарубежные брокерские счета и ДУ:
• 1,5% min ₽200
тарифы (xls)| @MarketOverview
Please open Telegram to view this post
VIEW IN TELEGRAM
👍9🔥2👏2🤬2🫡1
Сбер достиг рекордной прибыли в 1,5 трлн рублей в 2023 году.
Банк снова ставит высокую планку для всего рынка. Только кредитный портфель вырос более, чем на 26%, благодаря тому, что за год было выдано более 20 трлн рублей корпоративных и 8,3 трлн рублей розничных кредитов. Что заложило фундамент для увеличения доходов в 2024 г. За 2023 год средства физлиц увеличились на 23,5% и превысили 22,6 трлн рублей, средства же юридических лиц выросли на 24,5% и составили 10,9 трлн рублей
@MarketOverview
Банк снова ставит высокую планку для всего рынка. Только кредитный портфель вырос более, чем на 26%, благодаря тому, что за год было выдано более 20 трлн рублей корпоративных и 8,3 трлн рублей розничных кредитов. Что заложило фундамент для увеличения доходов в 2024 г. За 2023 год средства физлиц увеличились на 23,5% и превысили 22,6 трлн рублей, средства же юридических лиц выросли на 24,5% и составили 10,9 трлн рублей
@MarketOverview
🔥10💊7👎5👍4🤡4👏3
Циан подсчитал доходность вложения денег в покупку однокомнатной квартиры для сдачи по регионам. Оказалось, что выгоднее всего вкладываться в квартиры в Хабаровске, Перми и Новосибирске. В топе самых "невыгодных" городов - Севастополь, Сочи и Казань, кстати Москва и Санкт-Петербург тоже рядом. В исследовании представлены данные по квартирам на вторичке и купленные без ипотеки. Доходность от аренды даже в Хабаровске примерно вдвое ниже, чем текущая доходность по депозитам (максимальная на 1 год сейчас составляет 15,36%).
Cian | @MarketOverview
Cian | @MarketOverview
👍12🤔8🔥7😁4❤2👎1
Forwarded from Эксперт РА
Турецкие банки начинают отказываются от работы с российскими из-за риска вторичных санкций, сообщает «Коммерсант». На это журналистам пожаловались российские финансисты и участники ВЭД.
OFAC Минфина США (Управление по контролю за иностранными активами) в конце декабря опубликовало новое постановление о вторичных санкциях. Условия и порядок их введения строго не определены, но такой риск явно обозначен, и банки в разных юрисдикциях так или иначе с этим считаются. Это касается не только турецких, но и отдельных китайских банков. Пока в любом случае решения о корреспондентских отношениях, приеме и проведении платежей принимаются каждым конкретным банком, исходя из его понимания постановления OFAC, риск-политики и комплаенса.
Конечно, в перспективе нельзя исключать и появление разъяснений и рекомендаций местных регуляторов, равно как и уточнений со стороны OFAC. Но в моменте вопрос подвешен. Ряд контрагентов может считать правильной перестраховку.
Полную остановку торговли это не означает в любом случае, так как ограничения не распространяются на продукты питания, медикаменты и текстиль. Оплату соответствующих товаров должны принимать. Обратное возможно только в случаях максимального консерватизма комплаенса конкретного контрагента в условиях общей неопределённости.
#актуальный_комментарий
#санкции
Please open Telegram to view this post
VIEW IN TELEGRAM
👍10❤7🔥4😁3👏2🤬2
MarketOverview
🇷🇸Первый Инвестиционный Банк запустил переводы в сербских динарах Переводы доступны во все банки Сербии, но тарифы банк пока не обновил. Возможно для RSD будет отдельная тарификация. Купить RSD можно только по внутрибанковскому курсу. А пока комиссия по "другим…
🇷🇸Первый Инвестиционный Банк: уточнение по переводам в сербских динарах и чистка списка коррсчетов
О запуске переводов в RSD стало известно в конце декабря, но действовали старые тарифы, в которых не было упоминания про новую валюту, а значит, динары относились к "другим валютам". С 23 января ПИБ уточняет комиссию на переводы в RSD, как мы и предполагали:
• 0,25% min 3500 RSD max 25.000 RSD - было 1,5% min €200 max €500;
• нет минимальной суммы перевода;
• переводы доступны во все банки Сербии.
Низкая комиссия может компенсироваться невыгодным внутрибанковским курсом.
Есть и плохие новости, которые только сейчас заметил: в списке банков-партнеров ПИБа пропали коррсчета не только в подсанкционных банках (они и так не работали), но и в непопавших под санкции банк-коррах. Надеюсь, что ПИБ просто скрыл их, потому что пропажа некоторых из них существенно сУжает географию переводов:
🔹 USD - пропал китайский Чужой. На сегодня остался только один банк-корр по USD;
🔹 EUR - пропали абсолютно все коррсчета в евро, включая работающие Varengold Bank AG (Германия), МБЭС (Москва), китайский Чужой;
🔹 CNY - пропали счета в Москоммерцбанке, АТБ, Bank of Kunlun (Китай);
🔹 KZT - пропал счет в Москоммерцбанке;
🔹 BGN - пропал счет в DSK BANK (Болгария), Investbank (Болгария)
тарифы (pdf)| @MarketOverview
О запуске переводов в RSD стало известно в конце декабря, но действовали старые тарифы, в которых не было упоминания про новую валюту, а значит, динары относились к "другим валютам". С 23 января ПИБ уточняет комиссию на переводы в RSD, как мы и предполагали:
• 0,25% min 3500 RSD max 25.000 RSD - было 1,5% min €200 max €500;
• нет минимальной суммы перевода;
• переводы доступны во все банки Сербии.
Низкая комиссия может компенсироваться невыгодным внутрибанковским курсом.
Есть и плохие новости, которые только сейчас заметил: в списке банков-партнеров ПИБа пропали коррсчета не только в подсанкционных банках (они и так не работали), но и в непопавших под санкции банк-коррах. Надеюсь, что ПИБ просто скрыл их, потому что пропажа некоторых из них существенно сУжает географию переводов:
тарифы (pdf)| @MarketOverview
Please open Telegram to view this post
VIEW IN TELEGRAM
👍12🤔8❤4😁1
СОНКО - это организация, не имеющая цели извлечения прибыли от своей основной деятельности и работающая для решения социальных проблем и развития гражданского общества.
На сегодня в этом реестре более 118 тысяч юр. лиц, в частности различные профессиональные школы, благотворительные фонды, общества инвалидов, общественные организации, ассоциации. Однако есть и совсем интересные юрлица: региональная лига КВН, несколько Федераций шахмат, клубы любителей бега, автошколы.
data.economy.gov.ru/analytics/sonko
Очень похоже на Рекомендацию ЦБ всем банкам отменить комиссию на переводы в адрес СОНКО. На сайте ЦБ не нашел информацию об этом, вероятно скоро и другие банки отменят комиссии на такие пожертвования - неужели всем?)
@MarketOverview
Please open Telegram to view this post
VIEW IN TELEGRAM
👏9👍8🤡5❤4🔥1😁1🤔1
Кратко по шагам:
- заказываем карту по специальной ссылке;
- бесплатная доставка, выпуск и обслуживание - при заказе до 31.01.2024;
- снимаем наличные в банкомате до 50 тыс. руб в месяц. Еще раз можно будет снять с 1 числа следующего месяца;
- пополняем накопительный счёт: в Альфе или в любом банке;
- льготный период до 60 дней для снятия и трат;
- ежемесячный минимальный платеж рассчитывается индивидуально до 10% min ₽300.
Другие бонусы карты:
- на покупки (не снятия!) по карте в первые 30 дней будет действовать акция - льготный период 365 дней;
- кэшбек 5% в 4 категориях на выбор и 1% на всё, раз в месяц крутите барабан - могут дать до 100% на случайную категорию.
Информацию по датам и обязательным платежам отслеживаем в интернет-банке и мобильном приложении. Для оформления карты с лимитом до 150 тыс. руб нужен только паспорт, для лимита до 200 тыс. руб дополнительно второй документ, свыше - подтверждение дохода. Оптимально будет запросить 150 тыс. руб - для снятия в 60-дневный грейс-период
Оформить КК | pdf тариф | @MarketOverview
Please open Telegram to view this post
VIEW IN TELEGRAM
🔥32👍28🤡15❤3👎3🥱3😁1
🔵 Нижегородский банк Химик выкупила владелица Агрофирмы Металлург Анфиса Анисимова
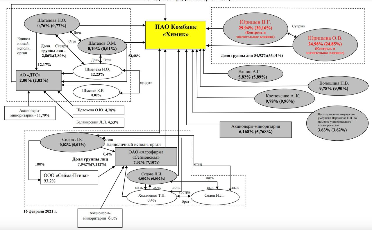
На момент выставления обязательной оферты на выкуп долей миноритариев 14 декабря 2023 г. Анфиса Анисимова приобрела 84,35% акций Комбанка Химик (Дзержинск). Аудиторская компания оценила рыночную стоимость банка в 260,344 млн руб, однако по данным обязательного предложения о выкупе 100% акций банка оценили в 429,115 млн руб, что соответствует 1,38 капитала. Скорее всего основной пакет Анисимова приобрела в конце ноября, что соответствует периоду выставление обязательного предложения о выкупе, а также в это же время объявили о созыве внеочередного собрания акционеров. В декабре был назначен новый председатель правления - Тимур Кастров.
Основными владельцами Химика были прежний предправления Владимир Юрицын и его супруга член совета директоров Ольга Юрицына - общая доля 54,92%, по 9,78% принадлежало Ольге Волошиной и Андрею Костюченко, 5,82% - Александру Елшину, остальные доли были в руках нескольких миноритарией. Схема владельцев на февраль 2021 - на фото.
Новый владелец банка Анфиса Анисимова является супругой бывшего депутата Нижегородского заксобрания Валерия Анисимова, который к 2020 году переоформил весь основной бизнес на супругу, включая Агрофирму Металлург. До 2022 г. Анисимов имел долю (сейчас данные скрыты) в АО ОМК-Сервис, главным мажоритарием которой был Анатолий Седых, владелец Металлинвестбанка (Москва) и Объединенной Металлургической Компании (ОМК).
оферта | оценка | @MarketOverview
На момент выставления обязательной оферты на выкуп долей миноритариев 14 декабря 2023 г. Анфиса Анисимова приобрела 84,35% акций Комбанка Химик (Дзержинск). Аудиторская компания оценила рыночную стоимость банка в 260,344 млн руб, однако по данным обязательного предложения о выкупе 100% акций банка оценили в 429,115 млн руб, что соответствует 1,38 капитала. Скорее всего основной пакет Анисимова приобрела в конце ноября, что соответствует периоду выставление обязательного предложения о выкупе, а также в это же время объявили о созыве внеочередного собрания акционеров. В декабре был назначен новый председатель правления - Тимур Кастров.
Основными владельцами Химика были прежний предправления Владимир Юрицын и его супруга член совета директоров Ольга Юрицына - общая доля 54,92%, по 9,78% принадлежало Ольге Волошиной и Андрею Костюченко, 5,82% - Александру Елшину, остальные доли были в руках нескольких миноритарией. Схема владельцев на февраль 2021 - на фото.
Новый владелец банка Анфиса Анисимова является супругой бывшего депутата Нижегородского заксобрания Валерия Анисимова, который к 2020 году переоформил весь основной бизнес на супругу, включая Агрофирму Металлург. До 2022 г. Анисимов имел долю (сейчас данные скрыты) в АО ОМК-Сервис, главным мажоритарием которой был Анатолий Седых, владелец Металлинвестбанка (Москва) и Объединенной Металлургической Компании (ОМК).
оферта | оценка | @MarketOverview
❤7👍7🥱4👏2
Зависимость российского рынка акций от "физиков" продолжается, но их доля в торгах снизилась с 77% в ноябре до 73% в декабре. Поддержку объемам торогов, правда, показать они не смогли - нетто-покупки составили всего 500 млн. рублей (рекорд 23 года - август с показателем 39,2 млрд. рублей).
Одновременно с этим на рынок начинают возвращаться НФО, причем сразу в рамках доверительного управления (вервые за год эта категория участников показывает плюс 7,6 млрд. рублей, а не отток).
@MarketOverview
Одновременно с этим на рынок начинают возвращаться НФО, причем сразу в рамках доверительного управления (вервые за год эта категория участников показывает плюс 7,6 млрд. рублей, а не отток).
@MarketOverview
👍14😁5🫡2
На самом деле долларов там нет уже с начала прошлого года, а вот остатки в евро были еще в декабре 2023 года. Немного подробней по месяцам:
Январь 2024. На отдельных счетах по учету средств ФНБ в Банке России размещено:
Декабрь 2023. На отдельных счетах по учету средств ФНБ в Банке России размещено:
Комментарий по "обнулению" позиции в евро:
"В декабре 2023 г. часть средств ФНБ на счетах в Банке России в суммах 114 947,6 млн китайских юаней, 232 584,5 кг золота в обезличенной форме и 573,7 млн евро была реализована за 2 900 000,0 млн рублей. Вырученные средства зачислены на единый счет федерального бюджета в целях финансирования его дефицита. В результате данных конверсионных операций на счете по учету средств ФНБ в Банке России в евро сформировался
нулевой остаток
"
@MarketOverview
Please open Telegram to view this post
VIEW IN TELEGRAM
👍17🫡15🤡9😁8❤4🤯1😢1👌1
Рост ключевой ставки, а точнее рост ставок по депозитам вслед, спровоцировал очередное увеличение годового прироста средств населения в банках до 21% (с 19,4%).
При этом, по традиции с 15 августа, основной рост был сконцентрирован в краткосрочных рублевых депозитах.
@MarketOverview
При этом, по традиции с 15 августа, основной рост был сконцентрирован в краткосрочных рублевых депозитах.
@MarketOverview
👍4🔥2👏1
Forwarded from Позитивная e-кономика
Улыбаемся чаще: в 2024 в России будет миллион терминалов с сервисом оплаты по биометрии. Основные заявления главы Сбера Германа Грефа с торжественного открытия головного офиса Сбера в Крыму,
✅ Сегодня в стране уже установлено 200 тысяч терминалов с сервисом оплаты по биометрии;
✅ Для оплаты покупки в магазине или снятия наличных в банкомате карта или телефон теперь не нужны, достаточно «улыбнуться в терминал и совершить любую операцию»;
✅ Сбербанк — единственный банк в мире, который это сделал.
Герман Греф уточнил, что терминалы, оснащенные сервисом распознавания лица в технологии 2D, производятся банком.
Теперь банковскую карточку можно считать анахронизмом.
✅ Сегодня в стране уже установлено 200 тысяч терминалов с сервисом оплаты по биометрии;
✅ Для оплаты покупки в магазине или снятия наличных в банкомате карта или телефон теперь не нужны, достаточно «улыбнуться в терминал и совершить любую операцию»;
✅ Сбербанк — единственный банк в мире, который это сделал.
Герман Греф уточнил, что терминалы, оснащенные сервисом распознавания лица в технологии 2D, производятся банком.
Теперь банковскую карточку можно считать анахронизмом.
🤡69👎32🤬12👍9🤔5❤4🕊2🐳1🌚1
Раньше в Беларусь и Азербайджан можно было отправлять китайские юани и в определенные банки доллары и евро. Открытие и обслуживание счетов в BYN и AZN традиционно бесплатное. В мобильном приложении пока нет возможности открыть счета - ждём понедельника вместе с запуском переводов.
онлайн BYN
• 0,7% min Br50 max Br200 для ПУ Лайт, Комфорт, Премиум;
• 0,5% min Br50 max Br150 для ПУ Элит, Ультра, Валютный ПРО
отделения BYN
• 1,5% min Br50 max Br400 для ПУ Лайт, Комфорт, Премиум;
• 0,7% min Br50 max Br300 для ПУ Элит, Ультра, Валютный ПРО
онлайн AZN
• 0,7% min ₼30 max ₼250 для ПУ Лайт, Комфорт, Премиум;
• 0,5% min ₼30 max ₼200 для ПУ Элит, Ультра, Валютный ПРО
отделения AZN
• 1,5% min ₼30 max ₼500 для ПУ Лайт, Комфорт, Премиум;
• 0,7% min ₼30 max ₼300 для ПУ Элит, Ультра, Валютный ПРО
тарифы (pdf)| @MarketOverview
Please open Telegram to view this post
VIEW IN TELEGRAM
👍17🤣14🔥3🫡3❤1