Forwarded from Ассоциация МалАП
Часть 9.
Непонятно, почему Аэрохимфлот считает информацию о деградации аэродромной сети недостоверной, если в том же абзаце подтверждает факт массовой перерегистрации аэродромов в посадочные площадки вследствие избыточных регуляторных требований.
В реестре Росавиации сегодня числится всего 225 аэродромов на всю страну, а в СССР их было более 1500. Что это, как не деградация аэродромной сети?
Посадочная площадка, согласно определения Воздушного Кодекса – это просто участок земли, который никак не тождественен аэродрому. В силу требований ВзК и ФАПов площадка не может использоваться для коммерческих воздушных перевозок, а предназначена только для авиаработ и АОН.
Непонятно, почему Аэрохимфлот считает информацию о деградации аэродромной сети недостоверной, если в том же абзаце подтверждает факт массовой перерегистрации аэродромов в посадочные площадки вследствие избыточных регуляторных требований.
В реестре Росавиации сегодня числится всего 225 аэродромов на всю страну, а в СССР их было более 1500. Что это, как не деградация аэродромной сети?
Посадочная площадка, согласно определения Воздушного Кодекса – это просто участок земли, который никак не тождественен аэродрому. В силу требований ВзК и ФАПов площадка не может использоваться для коммерческих воздушных перевозок, а предназначена только для авиаработ и АОН.
🔥5⚡2👍2💯1
Forwarded from Ассоциация МалАП
Часть 10.
Здесь мы, безусловно, согласны с Аэрохимфлотом. Именно дифференциация регуляторных требований к малой и большой авиации и является целью наших законодательных предложений, в том числе по введению термина «малая авиация» и придания отрасли собственной субъектности.
Без этого развитие малой авиации невозможно.
А возможные расходы на сопутствующее нормотворчество никак не сопоставимы с ростом доходов бюджетов всех уровней вследствие появления в стране сразу нескольких новых отраслей экономики, обеспечения гарантированной транспортной доступности всех населенных пунктов страны и социально-экономического развития вымирающих регионов.
Здесь мы, безусловно, согласны с Аэрохимфлотом. Именно дифференциация регуляторных требований к малой и большой авиации и является целью наших законодательных предложений, в том числе по введению термина «малая авиация» и придания отрасли собственной субъектности.
Без этого развитие малой авиации невозможно.
А возможные расходы на сопутствующее нормотворчество никак не сопоставимы с ростом доходов бюджетов всех уровней вследствие появления в стране сразу нескольких новых отраслей экономики, обеспечения гарантированной транспортной доступности всех населенных пунктов страны и социально-экономического развития вымирающих регионов.
🔥5⚡2❤🔥2👍1
Forwarded from Ассоциация МалАП
Часть 11.
В США малая авиация регулируется по нормам 14 CFR Part 135 Air Carrier and Operator Certification. В России отдельной системы сертификации для малой авиации нет, о чем мы говорим уже 4 года и в чем согласны с Аэрохимфлотом.
Поэтому нам приходится производить сравнения, ориентируясь на такие категории как легкое воздушное судно и пассажирские перевозки на ВС емкостью до 20 мест. В нашем письме достаточно подробно описано что с чем сравнивается и по каким критериям.
Мы готовы предоставить сотрудникам Аэрохимфлота подробные разъяснения, если они направят в наш адрес запрос с указанием что именно им неясно в наших сравнениях.
В США малая авиация регулируется по нормам 14 CFR Part 135 Air Carrier and Operator Certification. В России отдельной системы сертификации для малой авиации нет, о чем мы говорим уже 4 года и в чем согласны с Аэрохимфлотом.
Поэтому нам приходится производить сравнения, ориентируясь на такие категории как легкое воздушное судно и пассажирские перевозки на ВС емкостью до 20 мест. В нашем письме достаточно подробно описано что с чем сравнивается и по каким критериям.
Мы готовы предоставить сотрудникам Аэрохимфлота подробные разъяснения, если они направят в наш адрес запрос с указанием что именно им неясно в наших сравнениях.
🔥5❤🔥2💯2👏1
Forwarded from Ассоциация МалАП
Часть 12.
Хотим уточнить у Аэрохимфлота – какой сейчас год, если всерьез высказываются опасения насчет массовой поставки в Россию авиатехники иностранного производства?
Вместе с тем, Аэрохимфлот справедливо указывает на существенные риски, когда в погоне за прибылью в жертву приносится безопасность. Такая ситуация произошла в сфере легкового такси, где вследствие полного дерегулирования отрасли произошла ее олигополизация 2-3 агрегаторами, демпинг, замещение национальных кадров трудовыми мигрантами, переработки, чудовищная аварийность и крайнее нежелание страховых компаний страховать ОСАГО.
Поэтому мы настаиваем на саморегулировании отрасли, отличающимся коллективной материальной ответственностью, при которой как излишнее ужесточение правил СРО, так и их излишнее упрощение ведет к немедленному банкротству СРО. Это позволяет обеспечить оптимальный баланс между доступностью и безопасностью услуг.
А не как сейчас – нулевая аварийность за счет нулевых перевозок.
Хотим уточнить у Аэрохимфлота – какой сейчас год, если всерьез высказываются опасения насчет массовой поставки в Россию авиатехники иностранного производства?
Вместе с тем, Аэрохимфлот справедливо указывает на существенные риски, когда в погоне за прибылью в жертву приносится безопасность. Такая ситуация произошла в сфере легкового такси, где вследствие полного дерегулирования отрасли произошла ее олигополизация 2-3 агрегаторами, демпинг, замещение национальных кадров трудовыми мигрантами, переработки, чудовищная аварийность и крайнее нежелание страховых компаний страховать ОСАГО.
Поэтому мы настаиваем на саморегулировании отрасли, отличающимся коллективной материальной ответственностью, при которой как излишнее ужесточение правил СРО, так и их излишнее упрощение ведет к немедленному банкротству СРО. Это позволяет обеспечить оптимальный баланс между доступностью и безопасностью услуг.
А не как сейчас – нулевая аварийность за счет нулевых перевозок.
🔥6👍3⚡2❤1
Forwarded from Ассоциация МалАП
Часть 13.
Аэрохимфлот подменяет понятия.
ФЛА никогда не имела статус саморегулируемой организации в соответствии с №315-ФЗ от 01.12.2007, ничем не отвечала за свои действия и полномочия, из-за чего и происходили злоупотребления.
Аналогично в сравнение со стройкой. Приобрести допуск СРО к простым по сложности и ответственности работам действительно нетрудно, как с помощью консультантов, так и путем покупки юрлица с допуском. Это массовый сегмент рынка и на нем существует множество СРО.
С ростом ответственности работ барьеры входа по квалификации и взносам растут, а количество доступных СРО падает. Общий объем взносов в СРО для получения допуска к строительству аэропортов с пятым уровнем ответственности составляет более 30 млн руб., а штатный персонал претендента проходит тщательную проверку.
Тезис Аэрохимфлота о том, что с ростом числа субъектов рынка падает налогооблагаемая база вызвал максимальное удивление.
Аэрохимфлот подменяет понятия.
ФЛА никогда не имела статус саморегулируемой организации в соответствии с №315-ФЗ от 01.12.2007, ничем не отвечала за свои действия и полномочия, из-за чего и происходили злоупотребления.
Аналогично в сравнение со стройкой. Приобрести допуск СРО к простым по сложности и ответственности работам действительно нетрудно, как с помощью консультантов, так и путем покупки юрлица с допуском. Это массовый сегмент рынка и на нем существует множество СРО.
С ростом ответственности работ барьеры входа по квалификации и взносам растут, а количество доступных СРО падает. Общий объем взносов в СРО для получения допуска к строительству аэропортов с пятым уровнем ответственности составляет более 30 млн руб., а штатный персонал претендента проходит тщательную проверку.
Тезис Аэрохимфлота о том, что с ростом числа субъектов рынка падает налогооблагаемая база вызвал максимальное удивление.
🔥6👍2👎2❤1💯1
Forwarded from Ассоциация МалАП
Часть 14.
Для корректности сравнительных расчетов мы бы с удовольствием посмотрели бы на детализацию расчета приведенной Аэрохимфлотом стоимости летного часа Цессны-172.
Мы же в современных условиях произведем расчет без привязки к конкретной модели ВС.
При ожидаемой цене российского 5-местного однодвигательного ВС в 9 000 000 руб., лизинговый платеж на срок амортизации 30 лет составит около 50 000 руб. в месяц, ТОиР еще 50 000., страховка 20 000., зарплата пилота 150 000, ГСМ при налете 180 часов, расходе 20 л в час и цене 100 руб/л составит 360 000 руб., добавим еще 90 000 на всякое разное, и получим расходов в месяц 720 000 руб, то есть 4000 руб. за летный час. При перевозке 4 пассажиров на 2 часа полета цена одного билета составит 2000 руб.
Собственно, разница между упомянутыми Аэрохимфлотом 25 000 руб. и расчетными 4 000 руб. и есть те самые расходы на исполнение избыточных сертификационных требований, делающие малую авиацию недоступной по цене.
Для корректности сравнительных расчетов мы бы с удовольствием посмотрели бы на детализацию расчета приведенной Аэрохимфлотом стоимости летного часа Цессны-172.
Мы же в современных условиях произведем расчет без привязки к конкретной модели ВС.
При ожидаемой цене российского 5-местного однодвигательного ВС в 9 000 000 руб., лизинговый платеж на срок амортизации 30 лет составит около 50 000 руб. в месяц, ТОиР еще 50 000., страховка 20 000., зарплата пилота 150 000, ГСМ при налете 180 часов, расходе 20 л в час и цене 100 руб/л составит 360 000 руб., добавим еще 90 000 на всякое разное, и получим расходов в месяц 720 000 руб, то есть 4000 руб. за летный час. При перевозке 4 пассажиров на 2 часа полета цена одного билета составит 2000 руб.
Собственно, разница между упомянутыми Аэрохимфлотом 25 000 руб. и расчетными 4 000 руб. и есть те самые расходы на исполнение избыточных сертификационных требований, делающие малую авиацию недоступной по цене.
🔥6❤2❤🔥2💯1
Forwarded from Ассоциация МалАП
Часть 15.
Аэрохимфлот снова подменяет понятия с целью опровергнуть отсутствие в России малой авиации. Под малой авиацией мы понимаем применение легких воздушных судов в целях коммерческих воздушных перевозок. При авиационных работах, равно как и при полетах в целях АОН можно использовать воздушные суда любой размерности, вплоть до магистральных Боингов, в связи с чем отождествление данных сегментов рынка с малой авиацией некорректно.
Наши прогнозы о том, что введение саморегулирования в малой авиации обеспечит развитие отрасли и сделает ее видом общественного транспорта строятся на вполне очевидных расчетах более чем 5-кратного снижения стоимости летного часа и доступности для населения цены билета без каких-либо государственных субсидий.
Мы полагаем, что отраслевая общественность и органы власти смогут самостоятельно сделать вывод о наличии или отсутствии доказательной базы в наших предложениях.
Аэрохимфлот снова подменяет понятия с целью опровергнуть отсутствие в России малой авиации. Под малой авиацией мы понимаем применение легких воздушных судов в целях коммерческих воздушных перевозок. При авиационных работах, равно как и при полетах в целях АОН можно использовать воздушные суда любой размерности, вплоть до магистральных Боингов, в связи с чем отождествление данных сегментов рынка с малой авиацией некорректно.
Наши прогнозы о том, что введение саморегулирования в малой авиации обеспечит развитие отрасли и сделает ее видом общественного транспорта строятся на вполне очевидных расчетах более чем 5-кратного снижения стоимости летного часа и доступности для населения цены билета без каких-либо государственных субсидий.
Мы полагаем, что отраслевая общественность и органы власти смогут самостоятельно сделать вывод о наличии или отсутствии доказательной базы в наших предложениях.
🔥7⚡2👎2💯1
Ассоциация МалАП
Часть 1. Начинаем серию из 15 публикаций с анализом письма авиационного альянса Аэрохимфлот, претендующего на статус экспертного заключения в отношении нашего обращения на имя помощника Президента РФ И.Е.Левитина с предложением о введении саморегулирования…
Роль "Аэрохимфлота" как "подведомственной" Росавиации отраслевой организации в беспилотном сегменте малой авиации играет ассоциация АэроНЕКСТ (бывшее название ассоциации АэроНЕТ).
Поэтому все действия за последние годы ассоциации АэроНЕКСТ можно понимать в той же логике как Аэрохимфлот и даже спрогнозировать на несколько лет вперёд будущую деятельность.
К какому результату это приведёт уже сейчас можно видеть на примере убитой коммерческой малой авиации РФ.
Поэтому все действия за последние годы ассоциации АэроНЕКСТ можно понимать в той же логике как Аэрохимфлот и даже спрогнозировать на несколько лет вперёд будущую деятельность.
К какому результату это приведёт уже сейчас можно видеть на примере убитой коммерческой малой авиации РФ.
🔥9⚡2👏2👎1💯1
Forwarded from Ассоциация МалАП
Есть эксперты, которых, напротив, не устраивает недостаточная амбициозность Минпромторга: требования, например, не мотивируют создавать российский авиадвигатель. «Минпромторг, очевидно, неспособен в срок до 2026 года организовать производство сертифицированного поршневого авиадвигателя для БВС массой более 30 кг, а в части электропривода у Минпромторга отсутствуют технологии производства современных литиевых батарей»,— указывает глава Ассоциации малых авиационных предприятий Сергей Детенышев. Он поясняет, что «беспилотник в принципе не должен быть признан российским, если он оснащен иностранным авиадвигателем, импорт которых легко блокируется».
https://www.kommersant.ru/doc/6043226
https://www.kommersant.ru/doc/6043226
Коммерсантъ
Дрон отечества
Производители беспилотников опасаются высокой стоимости локализации
❤🔥2👍2👏2⚡1
репост из запрещенной в РФ социальной сети
пост В. Цыганаша, исполнительного директора Ассоциации авиаработ.
Часть 1.
Анализ публичных выступлений руководителей государства с 2011г. по вопросу БАС не оставляют никакого сомнения в том, что на уровне стратегического планирования их необходимость признана.
Причины этого решения можно было бы оставить представителям технополитологии, но такой науки в России, увы, нет.
Важно другое.
Вопросы подготовки административно-управленческих решений в области БАС в общем виде были обсуждены на Президиуме Совета при Президенте РФ по модернизации экономики и инновационному развитию до 2015 г., и вопрос о развитии БАС уже оказался включен в план деятельности Правительства РФ.
Как следствие, с 2015 г. начали формироваться и финансироваться проекты научно-технологической инициативы (НТИ) с привлечением автономных некоммерческих организаций (АНО), как опытно-экспериментальные площадки, позволяющие осмыслить и разработать контуры экосистемы БАС в Российской Федерации в среднесрочной и близкой перспективе.
Проводимая последовательно, неизменно и неуклонно административно-управленческая и бюджетно-финансовая политика руководства Российской Федерации в сфере БАС, а также ее технико-юридическая реализация на уровне Правительства РФ, позволяют однозначно утверждать, что фокус внимания политического руководства РФ (в отличие от множества вопросов, периода 2011-2021г., бесследно исчезнувших) – не поменялся. Актуальность вопросов выхода на рынок БАС и глобальной конкурентоспособности Российской Федерации остается для политического руководства РФ предельно высокой.
С 2021 г. разворачиваются колоссальные по организационным усилиям мероприятия по стимулированию, разработке и стандартизации, развитию отрасли БАС.
Разработаны и утверждены Правительством РФ дорожные карты реализации проектов.
Административная машина, которая, надо отдать должное, в течении 8 лет упорно продвигала беспилотную повестку, наконец доехала до своих пассажиров: заказчиков и исполнителей услуг и, открыв двери салона, предлагает им свое видение мира беспилотного будущего.
Погружаясь в эту картину мира, отраслевые специалисты начинают задаваться вопросами о том, как именно предлагаемая модель помогает решать те противоречия, которые сегодня сформированы в области развития БАС?
Их вопросы обусловлены тем, что задачи первоначального этапа формирования беспилотной отрасли – доказать необходимость нацпроекта по беспилотным системам, сформировать административные механизмы механизмы, обеспечивающие актуальность беспилотной повестки в ряду других, не менее значимых проблем, совершенно естественно отличаются от задач, возникающих на этапе практической реализации проекта.
С попаданием в точку начала практической реализации проекта по развитию беспилотной авиации система отношений качественно усложнилась, а предлагаемый административно- правовой механизм – нет.
Это качественное усложнение связано, во-первых, с иным кругом участников – в проекте возникают эксплуатанты, заказчики, контрольные органы и т.д., которых не было на первом этапе. Во-вторых – с изменением стратегических задач: от доказывания необходимости существования беспилотных систем – к формированию эффективных бизнес-моделей. В-третьих – с востребованностью иных механизмов решения задачи: коммуникативных, организационных, нормативных.
продолжение следует
пост В. Цыганаша, исполнительного директора Ассоциации авиаработ.
Часть 1.
Анализ публичных выступлений руководителей государства с 2011г. по вопросу БАС не оставляют никакого сомнения в том, что на уровне стратегического планирования их необходимость признана.
Причины этого решения можно было бы оставить представителям технополитологии, но такой науки в России, увы, нет.
Важно другое.
Вопросы подготовки административно-управленческих решений в области БАС в общем виде были обсуждены на Президиуме Совета при Президенте РФ по модернизации экономики и инновационному развитию до 2015 г., и вопрос о развитии БАС уже оказался включен в план деятельности Правительства РФ.
Как следствие, с 2015 г. начали формироваться и финансироваться проекты научно-технологической инициативы (НТИ) с привлечением автономных некоммерческих организаций (АНО), как опытно-экспериментальные площадки, позволяющие осмыслить и разработать контуры экосистемы БАС в Российской Федерации в среднесрочной и близкой перспективе.
Проводимая последовательно, неизменно и неуклонно административно-управленческая и бюджетно-финансовая политика руководства Российской Федерации в сфере БАС, а также ее технико-юридическая реализация на уровне Правительства РФ, позволяют однозначно утверждать, что фокус внимания политического руководства РФ (в отличие от множества вопросов, периода 2011-2021г., бесследно исчезнувших) – не поменялся. Актуальность вопросов выхода на рынок БАС и глобальной конкурентоспособности Российской Федерации остается для политического руководства РФ предельно высокой.
С 2021 г. разворачиваются колоссальные по организационным усилиям мероприятия по стимулированию, разработке и стандартизации, развитию отрасли БАС.
Разработаны и утверждены Правительством РФ дорожные карты реализации проектов.
Административная машина, которая, надо отдать должное, в течении 8 лет упорно продвигала беспилотную повестку, наконец доехала до своих пассажиров: заказчиков и исполнителей услуг и, открыв двери салона, предлагает им свое видение мира беспилотного будущего.
Погружаясь в эту картину мира, отраслевые специалисты начинают задаваться вопросами о том, как именно предлагаемая модель помогает решать те противоречия, которые сегодня сформированы в области развития БАС?
Их вопросы обусловлены тем, что задачи первоначального этапа формирования беспилотной отрасли – доказать необходимость нацпроекта по беспилотным системам, сформировать административные механизмы механизмы, обеспечивающие актуальность беспилотной повестки в ряду других, не менее значимых проблем, совершенно естественно отличаются от задач, возникающих на этапе практической реализации проекта.
С попаданием в точку начала практической реализации проекта по развитию беспилотной авиации система отношений качественно усложнилась, а предлагаемый административно- правовой механизм – нет.
Это качественное усложнение связано, во-первых, с иным кругом участников – в проекте возникают эксплуатанты, заказчики, контрольные органы и т.д., которых не было на первом этапе. Во-вторых – с изменением стратегических задач: от доказывания необходимости существования беспилотных систем – к формированию эффективных бизнес-моделей. В-третьих – с востребованностью иных механизмов решения задачи: коммуникативных, организационных, нормативных.
продолжение следует
👍3❤1🤔1
репост из запрещенной в РФ социальной сети
пост В. Цыганаша, исполнительного директора Ассоциации авиаработ.
Часть 2
Состояние отношений на старте практического формирования отрасли БАС можно охарактеризовать несколькими крупными противоречиями, которые по указанным выше причинам не были предусмотрены действующей управленческой моделью продвижения проекта развития БАС в России.
Каждое из них возникло в процессе его развития и отражает баланс интересов игроков в поле формирования индустрии БАС:
– противоречие между ограниченными возможностями применения БАС в исключительном качестве более дешевого эквивалента отдельных авиационных операций и устоявшимся механизмом удовлетворения интересов ключевых заказчиков при помощи пилотируемой авиации (здесь имеется в виду как организационный, так и экономический аспект проблемы);
– противоречие между потребностью в локальных услугах и централизованным механизмом их планирования (здесь имеется в виду влияние корпоративных отношений заказчиков на организацию бизнес-процессов по удовлетворению спроса на услуги с помощью БАС);
– противоречие между сложившимися в институтах контроля практиками минимизации рисков, основанных на рисках пилотируемой авиации и измеряемых по высшему уровню – сохранению жизни, и потребностью в иных практиках, соразмерных риску падения БАС на землю;
– противоречие между отсутствием моделей расчетных отраслевых экономических эффектов применения БАС и формированием бюджетных затрат на реализацию проектного инвестирования в сумме 232 млрд. 200 млн. руб.
Для этапа формирования рынка эти противоречия объективны. И теперь они требуют решения.
Они говорят о безусловной необходимости глобального смещения управленческого фокуса внимания и необходимости его расширения:
если раньше основным вопросом являлось удержание беспилотной повестки в числе актуальных вопросов государственного развития, то основным вопросом сегодняшнего дня является вопрос трансформации предлагаемых механизмов для разрешения имеющихся противоречий.
Каких элементов теперь, в новой, эксплуатационной каденции этого глобального проекта не хватает существующей управленческой модели и на чем должно быть сфокусировано управленческое внимание, чтобы проект имел возможность быть реализованным?
В первую очередь – экономических. Отсутствие описанного в национальном проекте экономического эффекта, т.е. разницы между денежным доходом от деятельности и денежным расходами на осуществление деятельности – это нонсенс. Это не позволяет видеть в планировании и прогнозировании на федеральном, региональном, муниципальном, корпоративном уровнях бюджетные эффекты от применения БАС, формировать в соответствии с ними заказы, перераспределять средства в пользу беспилотных систем там, где их применение экономически эффективно.
Расчетные экономические модели формируют потребность исполнителей в диверсификации основных средств и снимают аргументы к использованию устоявшихся механизмов удовлетворения интересов ключевых заказчиков при помощи пилотируемой авиации.
Надо отметить, что крупные корпоративные игроки, которые являются владельцами объектов применения БАС и, весьма часто, владельцами зон ограничения полетов над ними, эти экономические модели сформировали как минимум два года назад и используют их как конкурентное преимущество, наращивая год к году объемы работ, компетенции и предлагая рынку только готовые решения в виде исполняемой услуги по указанной цене.
продолжение ниже
пост В. Цыганаша, исполнительного директора Ассоциации авиаработ.
Часть 2
Состояние отношений на старте практического формирования отрасли БАС можно охарактеризовать несколькими крупными противоречиями, которые по указанным выше причинам не были предусмотрены действующей управленческой моделью продвижения проекта развития БАС в России.
Каждое из них возникло в процессе его развития и отражает баланс интересов игроков в поле формирования индустрии БАС:
– противоречие между ограниченными возможностями применения БАС в исключительном качестве более дешевого эквивалента отдельных авиационных операций и устоявшимся механизмом удовлетворения интересов ключевых заказчиков при помощи пилотируемой авиации (здесь имеется в виду как организационный, так и экономический аспект проблемы);
– противоречие между потребностью в локальных услугах и централизованным механизмом их планирования (здесь имеется в виду влияние корпоративных отношений заказчиков на организацию бизнес-процессов по удовлетворению спроса на услуги с помощью БАС);
– противоречие между сложившимися в институтах контроля практиками минимизации рисков, основанных на рисках пилотируемой авиации и измеряемых по высшему уровню – сохранению жизни, и потребностью в иных практиках, соразмерных риску падения БАС на землю;
– противоречие между отсутствием моделей расчетных отраслевых экономических эффектов применения БАС и формированием бюджетных затрат на реализацию проектного инвестирования в сумме 232 млрд. 200 млн. руб.
Для этапа формирования рынка эти противоречия объективны. И теперь они требуют решения.
Они говорят о безусловной необходимости глобального смещения управленческого фокуса внимания и необходимости его расширения:
если раньше основным вопросом являлось удержание беспилотной повестки в числе актуальных вопросов государственного развития, то основным вопросом сегодняшнего дня является вопрос трансформации предлагаемых механизмов для разрешения имеющихся противоречий.
Каких элементов теперь, в новой, эксплуатационной каденции этого глобального проекта не хватает существующей управленческой модели и на чем должно быть сфокусировано управленческое внимание, чтобы проект имел возможность быть реализованным?
В первую очередь – экономических. Отсутствие описанного в национальном проекте экономического эффекта, т.е. разницы между денежным доходом от деятельности и денежным расходами на осуществление деятельности – это нонсенс. Это не позволяет видеть в планировании и прогнозировании на федеральном, региональном, муниципальном, корпоративном уровнях бюджетные эффекты от применения БАС, формировать в соответствии с ними заказы, перераспределять средства в пользу беспилотных систем там, где их применение экономически эффективно.
Расчетные экономические модели формируют потребность исполнителей в диверсификации основных средств и снимают аргументы к использованию устоявшихся механизмов удовлетворения интересов ключевых заказчиков при помощи пилотируемой авиации.
Надо отметить, что крупные корпоративные игроки, которые являются владельцами объектов применения БАС и, весьма часто, владельцами зон ограничения полетов над ними, эти экономические модели сформировали как минимум два года назад и используют их как конкурентное преимущество, наращивая год к году объемы работ, компетенции и предлагая рынку только готовые решения в виде исполняемой услуги по указанной цене.
продолжение ниже
👍3🔥2💯2⚡1
репост из запрещенной в РФ социальной сети
пост В. Цыганаша, исполнительного директора Ассоциации авиаработ.
Часть 3.
Но отсутствие экономических кейсов не выгодно и им, поскольку объем их работ оказывается ограничен из-за невозможности формирования крупных региональных и федеральных заказов от органов власти, что в условиях запрета в 66 регионах РФ на применение БАС на любых проектах, кроме связанных с органами власти практически обнуляет потенциальный рынок.
Отсутствие расчетных экономических моделей оказывает влияние и на местный инвестиционный процесс. по действующим правилам сертификация эксплуатанта влечет издержки: это 300-400 листов документации, подаваемой при сертификации, 2000-3000 листов подтверждающей документации и затраты от одного до полутора миллионов рублей в год на поддержание ее в актуальном состоянии.
При отсутствии расчетного дисконтируемого денежного потока инвестиции в отрасль БАС для локальных игроков просто теряют смысл.
Вторым элементом, которого не хватает, является механизм формирования местных легальных исполнителей услуги. В условиях, когда крупные корпоративные заказы сгруппированы у нескольких, возможно у десятков, игроков, объемы региональных рынков оказываются действительно минимальными, а потому не интересными региону с точки зрения формирования какой-либо структуры управления этим рынком. Потребности оказываются замещенными либо путем предложения готовой услуги, либо другими игроками, предоставляющими наземное, но более дорогое решение задач. Например, оборудование свалок видеокамерами вместо авиационного мониторинга и т.д.
Рынок беспилотных систем — это не только реализация крупных проектов. Наоборот, мировая практика показывает, что это рынок местных, локальных услуг. И они многообразны. Развитие рынков, понимаемое как поиск места приложения беспилотных авиационных систем невозможен без ищущих и находящих такие места локальных игроков.
Легальность и наличие локальных игроков рынка БАС связаны с третьим отсутствующим элементом – изменением нормативно-правовой базы применения БАС.
Ключевая проблема известна – отсутствие нормативной модели, соответствующей технически достижимым уровням надежности и безопасности применения БАС, их сертификации, работы эксплуатантов авиаработ, использования воздушного пространства, избыточность требований при содержательной выхолощенности их влияния на достижение показателей безопасности. Она является следствием применения воздушного законодательства, основанного на заведомом исключении факторов возникновения риска. Такая правовая модель оправдана для пилотируемой авиации, но неприемлема для беспилотной в связи с сохранением системных запретов при более низком уровне угроз.
Вследствие этого в действующем воздушном законодательстве имеется 60 противоречий и неисполнимых норм, каждое из которых предусматривает административную либо уголовную ответственность. В том числе:
– неисполнимость более 20 нормативных требований о сертификации БАС максимальной взлетной массой более 30 кг.;
– неисполнимость требования регистрации права на БАС более 30 кг, сертифицируемого как единичный экземпляр по акту оценки в порядке Приказа Минтранса России от 28.02.2023 г. № 61;
– о внесении квалификационных отметок в свидетельство авиационного персонала для операторов БАС до 30 кг.;
– о выдаче свидетельства авиационного персонала лицу, управляющему БАС более 30 кг.; о выдаче свидетельства авиационного персонала инженерно-технических сотрудников (ИТС), обслуживающих БАС более 30 кг.;
– правовая неопределенность в части подтверждения квалификации лиц в соответствии с п. 19 Приказа Министерства образования и науки РФ от 1 июля 2013 г. N 499 «Об утверждении Порядка организации и осуществления образовательной деятельности по дополнительным профессиональным программам»; правовая неопределённость требований к материально-технической базе эксплуатанта авиаработ на БАС до 30 кг.;
продолжение ниже
пост В. Цыганаша, исполнительного директора Ассоциации авиаработ.
Часть 3.
Но отсутствие экономических кейсов не выгодно и им, поскольку объем их работ оказывается ограничен из-за невозможности формирования крупных региональных и федеральных заказов от органов власти, что в условиях запрета в 66 регионах РФ на применение БАС на любых проектах, кроме связанных с органами власти практически обнуляет потенциальный рынок.
Отсутствие расчетных экономических моделей оказывает влияние и на местный инвестиционный процесс. по действующим правилам сертификация эксплуатанта влечет издержки: это 300-400 листов документации, подаваемой при сертификации, 2000-3000 листов подтверждающей документации и затраты от одного до полутора миллионов рублей в год на поддержание ее в актуальном состоянии.
При отсутствии расчетного дисконтируемого денежного потока инвестиции в отрасль БАС для локальных игроков просто теряют смысл.
Вторым элементом, которого не хватает, является механизм формирования местных легальных исполнителей услуги. В условиях, когда крупные корпоративные заказы сгруппированы у нескольких, возможно у десятков, игроков, объемы региональных рынков оказываются действительно минимальными, а потому не интересными региону с точки зрения формирования какой-либо структуры управления этим рынком. Потребности оказываются замещенными либо путем предложения готовой услуги, либо другими игроками, предоставляющими наземное, но более дорогое решение задач. Например, оборудование свалок видеокамерами вместо авиационного мониторинга и т.д.
Рынок беспилотных систем — это не только реализация крупных проектов. Наоборот, мировая практика показывает, что это рынок местных, локальных услуг. И они многообразны. Развитие рынков, понимаемое как поиск места приложения беспилотных авиационных систем невозможен без ищущих и находящих такие места локальных игроков.
Легальность и наличие локальных игроков рынка БАС связаны с третьим отсутствующим элементом – изменением нормативно-правовой базы применения БАС.
Ключевая проблема известна – отсутствие нормативной модели, соответствующей технически достижимым уровням надежности и безопасности применения БАС, их сертификации, работы эксплуатантов авиаработ, использования воздушного пространства, избыточность требований при содержательной выхолощенности их влияния на достижение показателей безопасности. Она является следствием применения воздушного законодательства, основанного на заведомом исключении факторов возникновения риска. Такая правовая модель оправдана для пилотируемой авиации, но неприемлема для беспилотной в связи с сохранением системных запретов при более низком уровне угроз.
Вследствие этого в действующем воздушном законодательстве имеется 60 противоречий и неисполнимых норм, каждое из которых предусматривает административную либо уголовную ответственность. В том числе:
– неисполнимость более 20 нормативных требований о сертификации БАС максимальной взлетной массой более 30 кг.;
– неисполнимость требования регистрации права на БАС более 30 кг, сертифицируемого как единичный экземпляр по акту оценки в порядке Приказа Минтранса России от 28.02.2023 г. № 61;
– о внесении квалификационных отметок в свидетельство авиационного персонала для операторов БАС до 30 кг.;
– о выдаче свидетельства авиационного персонала лицу, управляющему БАС более 30 кг.; о выдаче свидетельства авиационного персонала инженерно-технических сотрудников (ИТС), обслуживающих БАС более 30 кг.;
– правовая неопределенность в части подтверждения квалификации лиц в соответствии с п. 19 Приказа Министерства образования и науки РФ от 1 июля 2013 г. N 499 «Об утверждении Порядка организации и осуществления образовательной деятельности по дополнительным профессиональным программам»; правовая неопределённость требований к материально-технической базе эксплуатанта авиаработ на БАС до 30 кг.;
продолжение ниже
💯3👍2👏2
репост из запрещенной в РФ социальной сети
пост В. Цыганаша, исполнительного директора Ассоциации авиаработ.
Часть 4.
– противоречия введенных Постановлением Правительства от 11 марта 2010 г. № 138 в ст. 52.1 ФП ИВП правил использования воздушного пространства для БАС требованиям ст. 16. «Порядок использования воздушного пространства», предусматривающей исключительно уведомительный и разрешительный порядок ИВП; требований в п. 124 ФП ИВП об уведомлении органов обслуживания воздушного движения только лицами авиационного персонала и с требований ФАП-494, в которых внешние пилоты БАС до 30 кг не являются авиационным персоналом, но имеют право на ИВП;
– противоречия между требованиями Федеральных законов от 14 апреля 1999 г. № 77-ФЗ «О ведомственной охране», от 28 декабря 2013 г. № 404-ФЗ «О внесении изменений в статью 14 Федерального закона «О защите населения и территорий от чрезвычайных ситуаций природного и техногенного характера», «О гражданской обороне» и требованиями постановления Правительства РФ от 11 марта 2010 г. № 138 «Об утверждении Федеральных правил использования воздушного пространства Российской Федерации».
Частью этой проблемы является несовпадение нормативных требований Минтранса России по оценке неавиационного персонала при регистрации эксплуатанта авиаработ на БАС до 30 кг., и полномочий органов МТУ Росавиации (уполномочены к оценке только авиационного персонала). Вследствие этого формирование кластера эксплуатантов авиаработ на БАС, как конечных потребителей персонала затруднено.
– Отсутствие нормативных требований к квалификации операторов БАС, не относящихся к авиационному персоналу при наличии обязанности их оценки органами МТУ Росавиации является одним из факторов отказов при обращении заявителя для регистрации эксплуатанта авиаработ.
Решением является применение риск-ориентированного подхода, который, в отличие от существующей модели связывает с уровнем риска не вид деятельности, а условия полета. Однако Россия до настоящего времени не ввела, в отличие от Казахстана, Узбекистана такие правила.
И последние два элемента: производство и сертификация, и кадровое обеспечение отрасли.
Если посмотреть на имеющиеся решения в области производства и сертификации БАС, то совершенно очевидно, что предлагаемая схема, требующая выполнения всего цикла испытаний БАС по авиационным нормам летной годности, следовательно – сертификации типа, либо сертификации на соответствие по акту оценки, не позволяет сформировать массовое применение сертифицированных БАС.
Так, по состоянию на 20.01.2023 было подано всего 8 заявок на сертификацию БАС с БВС свыше 30 кг, среди которых 7 заявок на БВС вертолетного типа и одна на БВС самолетного типа.
Можно так же привести примеры из жизни предприятий о невозможности получения в действующей модели правового регулирования разрешения на первый вылет и добавить правовую неурегулированность более 20 позиций сертификации именно беспилотных авиационных систем связи, не позволяющую получить никакой сертификат, кроме сертификата типа ограниченной категории, то есть на авиаработы.
продолжение ниже
пост В. Цыганаша, исполнительного директора Ассоциации авиаработ.
Часть 4.
– противоречия введенных Постановлением Правительства от 11 марта 2010 г. № 138 в ст. 52.1 ФП ИВП правил использования воздушного пространства для БАС требованиям ст. 16. «Порядок использования воздушного пространства», предусматривающей исключительно уведомительный и разрешительный порядок ИВП; требований в п. 124 ФП ИВП об уведомлении органов обслуживания воздушного движения только лицами авиационного персонала и с требований ФАП-494, в которых внешние пилоты БАС до 30 кг не являются авиационным персоналом, но имеют право на ИВП;
– противоречия между требованиями Федеральных законов от 14 апреля 1999 г. № 77-ФЗ «О ведомственной охране», от 28 декабря 2013 г. № 404-ФЗ «О внесении изменений в статью 14 Федерального закона «О защите населения и территорий от чрезвычайных ситуаций природного и техногенного характера», «О гражданской обороне» и требованиями постановления Правительства РФ от 11 марта 2010 г. № 138 «Об утверждении Федеральных правил использования воздушного пространства Российской Федерации».
Частью этой проблемы является несовпадение нормативных требований Минтранса России по оценке неавиационного персонала при регистрации эксплуатанта авиаработ на БАС до 30 кг., и полномочий органов МТУ Росавиации (уполномочены к оценке только авиационного персонала). Вследствие этого формирование кластера эксплуатантов авиаработ на БАС, как конечных потребителей персонала затруднено.
– Отсутствие нормативных требований к квалификации операторов БАС, не относящихся к авиационному персоналу при наличии обязанности их оценки органами МТУ Росавиации является одним из факторов отказов при обращении заявителя для регистрации эксплуатанта авиаработ.
Решением является применение риск-ориентированного подхода, который, в отличие от существующей модели связывает с уровнем риска не вид деятельности, а условия полета. Однако Россия до настоящего времени не ввела, в отличие от Казахстана, Узбекистана такие правила.
И последние два элемента: производство и сертификация, и кадровое обеспечение отрасли.
Если посмотреть на имеющиеся решения в области производства и сертификации БАС, то совершенно очевидно, что предлагаемая схема, требующая выполнения всего цикла испытаний БАС по авиационным нормам летной годности, следовательно – сертификации типа, либо сертификации на соответствие по акту оценки, не позволяет сформировать массовое применение сертифицированных БАС.
Так, по состоянию на 20.01.2023 было подано всего 8 заявок на сертификацию БАС с БВС свыше 30 кг, среди которых 7 заявок на БВС вертолетного типа и одна на БВС самолетного типа.
Можно так же привести примеры из жизни предприятий о невозможности получения в действующей модели правового регулирования разрешения на первый вылет и добавить правовую неурегулированность более 20 позиций сертификации именно беспилотных авиационных систем связи, не позволяющую получить никакой сертификат, кроме сертификата типа ограниченной категории, то есть на авиаработы.
продолжение ниже
💯4👍1👏1👌1
репост из запрещенной в РФ социальной сети
пост В. Цыганаша, исполнительного директора Ассоциации авиаработ.
Часть 5.
Наконец, кадровая проблема. Действующая система НПА и сформированные ею правовые механизмы не позволяют решить задачу формирования эффективной низкозатратной системы подготовки операторского и технического персонала, как для авиаработ БАС, так и в целях удовлетворения личных потребностей.
Система ведомственных НПА Минтранса России в области подготовки операторов БАС ограничивает образовательный потенциал 144 учреждений ВПО и 21 учреждения СПО, реализующих ФГОС ВПО (СПО) и нивелирует механизм, предусмотренный ст.195.1 ТК РФ о применении Профстанарта для определения квалификации оператора БАС, в связи с отсутствием интегрированного в образовательный процесс, Профстандарт, утвержденного курса практической учебно-летной подготовки на БАС, программ формирования компетенций для видов авиаработ на БАС, правовых механизмов учета практического налета.
Вследствие этого органы управления гражданской авиацией, эксплуатанты авиаработ высказывают обоснованные сомнения относительно качества подготовки персонала, эффективности и безопасности выполняемых им авиационных работ, что препятствует массовому привлечению БАС к выполнению авиаработ.
В заключении хотелось бы отметить, что вопросы, поднятые в статье, возможны к решению. Слово за управленцами.
пост В. Цыганаша, исполнительного директора Ассоциации авиаработ.
Часть 5.
Наконец, кадровая проблема. Действующая система НПА и сформированные ею правовые механизмы не позволяют решить задачу формирования эффективной низкозатратной системы подготовки операторского и технического персонала, как для авиаработ БАС, так и в целях удовлетворения личных потребностей.
Система ведомственных НПА Минтранса России в области подготовки операторов БАС ограничивает образовательный потенциал 144 учреждений ВПО и 21 учреждения СПО, реализующих ФГОС ВПО (СПО) и нивелирует механизм, предусмотренный ст.195.1 ТК РФ о применении Профстанарта для определения квалификации оператора БАС, в связи с отсутствием интегрированного в образовательный процесс, Профстандарт, утвержденного курса практической учебно-летной подготовки на БАС, программ формирования компетенций для видов авиаработ на БАС, правовых механизмов учета практического налета.
Вследствие этого органы управления гражданской авиацией, эксплуатанты авиаработ высказывают обоснованные сомнения относительно качества подготовки персонала, эффективности и безопасности выполняемых им авиационных работ, что препятствует массовому привлечению БАС к выполнению авиаработ.
В заключении хотелось бы отметить, что вопросы, поднятые в статье, возможны к решению. Слово за управленцами.
💯4🔥3👏2👍1
Forwarded from Ассоциация МалАП
This media is not supported in your browser
VIEW IN TELEGRAM
Минпромторг прокомментировал нашу позицию по обязательному наличию российского авиадвигателя у российского БВС.
Абсурдность отождествления ресурсоемкости создания сертифицированного авиадвигателя и, к примеру, крыла с шасси, вызывает шок.
В современных условиях без создания российского АПД малая и беспилотная авиация существовать не сможет.
Этот факт очевиден даже для ведущих РБК, явно выразивших свое недоумение комментарием Минпромторга.
силовая установка БВС (300 баллов);
бортовая система управления полетом БВС (300 баллов);
винты и лопасти БВС (300 баллов);
программное обеспечение БАС (без учета прикладного ПО обработки данных) (300 баллов);
бортовая система идентификации и автоматического уклонения от столкновений ВС (200 баллов);
фюзеляж БВС (200 баллов);
крыло БВС (200 баллов);
исполнительные механизмы БВС (200 баллов);
система электроснабжения БВС (200 баллов);
контроллер управления БВС оператора (200 баллов);
шасси БВС (100 баллов);
Абсурдность отождествления ресурсоемкости создания сертифицированного авиадвигателя и, к примеру, крыла с шасси, вызывает шок.
В современных условиях без создания российского АПД малая и беспилотная авиация существовать не сможет.
Этот факт очевиден даже для ведущих РБК, явно выразивших свое недоумение комментарием Минпромторга.
силовая установка БВС (300 баллов);
бортовая система управления полетом БВС (300 баллов);
винты и лопасти БВС (300 баллов);
программное обеспечение БАС (без учета прикладного ПО обработки данных) (300 баллов);
бортовая система идентификации и автоматического уклонения от столкновений ВС (200 баллов);
фюзеляж БВС (200 баллов);
крыло БВС (200 баллов);
исполнительные механизмы БВС (200 баллов);
система электроснабжения БВС (200 баллов);
контроллер управления БВС оператора (200 баллов);
шасси БВС (100 баллов);
🤯3❤1🙈1
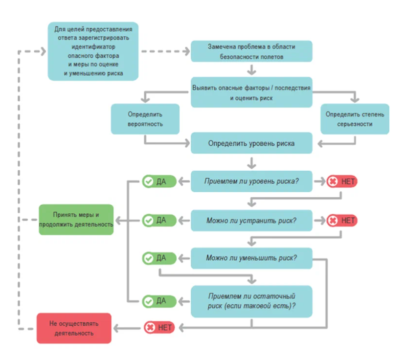
В свете текущих событий, рекомендую к прочтению статью Андрея Шнырева "Вопросы подготовки авиационного персонала для разработки, изготовления и эксплуатации беспилотных воздушных судов", опубликованную несколько дней назад
Особое внимание хотелось бы обратить на следующие моменты (автор статьи ссылаться на рекомендуемый ИКАО для внутреннего регулирования отрасли БАС риск-ориентированный подход и его практическую реализацию Европейским агентством авиационной безопасности EASA).
В целях управления рисками при определении необходимого объема подготовки внешних пилотов принципиально важно определить наиболее весомые факторы опасности, оценить риски, разработать и реализовать меры по их снижению.
Международная организация гражданской авиации (ИКАО) устанавливает[4], что основными рисками являются: «В рамках основанного на оценке риска подхода к регулированию БАС можно рассмотреть два основных вида риска: риск нанесения БВС телесных повреждений со смертельным исходом или риск нанесения ущерба имуществу на земле и столкновения БВС с другим пользователем воздушного пространства на любом этапе полета».
Из этого следует, что для управления рисками важна масса БВС, сложность выполняемых полётов и их близость к местам, где риски нанесения существенного вредя третьим лицам имеют высокий уровень. К таким местам можно отнести густонаселенные районы, области с высокой плотностью воздушного движения, опасные объекты, легкоуязвимые памятники культуры и т.п. объекты.
В целях управления рисками при подготовке внешних пилотов, принципиально важно определить наиболее весомые факторы опасности и методы снижения уровня рисков до приемлемого уровня.
Управление рисками основывается на выявлении и прогнозировании факторов опасности, определения уровня риска и принятия корректирующих действий
(см. рисунок).
Однако в Российской Федерации в отношении БВС признаков такой работы не просматривается, что делает рациональным использование опыта государств с развитыми производством и эксплуатацией БВС, а также высоким уровнем безопасности полетов.
Например, в государствах Евросоюза классификация деятельности исходя из рисков эксплуатации БВС реализована EASA путём их отнесения к одной из трёх категорий:
- открытая категория: низкий риск, требующий выполнения персоналом несложных правил, но не требующий предварительной оценки мер безопасности;
- специальная категория: повышенный риск, требующий некоторой оценки квалификации персонала, декларирования определенных характеристик БВС и установления требований к обеспечению безопасности при выполнении полетов;
- одобряемая категория (сертифицированная категория - ред. канала RunAvia): риски на уровне, близком к уровням рисков для пилотируемой авиации, требующий оценки летной годности БВС и квалификации эксплуатирующего персонала, а также его подготовки. Кроме того, в некоторых случаях необходимо установить требования к организации деятельности эксплуатанта.
Подобные принципы классификации рисков реализованы авиационными администрациями Австралии, Канады, США и ряда других стран с развитым производством и применением БВС.
С полным текстом статьи можно ознакомиться по ссылке
Особое внимание хотелось бы обратить на следующие моменты (автор статьи ссылаться на рекомендуемый ИКАО для внутреннего регулирования отрасли БАС риск-ориентированный подход и его практическую реализацию Европейским агентством авиационной безопасности EASA).
В целях управления рисками при определении необходимого объема подготовки внешних пилотов принципиально важно определить наиболее весомые факторы опасности, оценить риски, разработать и реализовать меры по их снижению.
Международная организация гражданской авиации (ИКАО) устанавливает[4], что основными рисками являются: «В рамках основанного на оценке риска подхода к регулированию БАС можно рассмотреть два основных вида риска: риск нанесения БВС телесных повреждений со смертельным исходом или риск нанесения ущерба имуществу на земле и столкновения БВС с другим пользователем воздушного пространства на любом этапе полета».
Из этого следует, что для управления рисками важна масса БВС, сложность выполняемых полётов и их близость к местам, где риски нанесения существенного вредя третьим лицам имеют высокий уровень. К таким местам можно отнести густонаселенные районы, области с высокой плотностью воздушного движения, опасные объекты, легкоуязвимые памятники культуры и т.п. объекты.
В целях управления рисками при подготовке внешних пилотов, принципиально важно определить наиболее весомые факторы опасности и методы снижения уровня рисков до приемлемого уровня.
Управление рисками основывается на выявлении и прогнозировании факторов опасности, определения уровня риска и принятия корректирующих действий
(см. рисунок).
Однако в Российской Федерации в отношении БВС признаков такой работы не просматривается, что делает рациональным использование опыта государств с развитыми производством и эксплуатацией БВС, а также высоким уровнем безопасности полетов.
Например, в государствах Евросоюза классификация деятельности исходя из рисков эксплуатации БВС реализована EASA путём их отнесения к одной из трёх категорий:
- открытая категория: низкий риск, требующий выполнения персоналом несложных правил, но не требующий предварительной оценки мер безопасности;
- специальная категория: повышенный риск, требующий некоторой оценки квалификации персонала, декларирования определенных характеристик БВС и установления требований к обеспечению безопасности при выполнении полетов;
- одобряемая категория (сертифицированная категория - ред. канала RunAvia): риски на уровне, близком к уровням рисков для пилотируемой авиации, требующий оценки летной годности БВС и квалификации эксплуатирующего персонала, а также его подготовки. Кроме того, в некоторых случаях необходимо установить требования к организации деятельности эксплуатанта.
Подобные принципы классификации рисков реализованы авиационными администрациями Австралии, Канады, США и ряда других стран с развитым производством и применением БВС.
С полным текстом статьи можно ознакомиться по ссылке
💯5❤2🔥2👏1
Агентство по авиационной безопасности Европейского Союза (EASA) объявило о выпуске своих рекомендаций по установлению уровней шума дронов весом менее 600 кг , которые направлены на обеспечение согласованных процедур измерения шума дронов, используемых в операциях с низким и средним уровнем риска.
Этот выпуск расширяет начальный этап общественных консультаций после сбора около 90 комментариев от производителей БАС, операторов, научных кругов и национальных авиационных властей.
В дополнение к руководящим принципам EASA также предоставляет шаблон типичного отчета о шуме, который заявители или декларанты могут использовать для представления данных о шуме, а также понятную электронную таблицу, помогающую процедурам корректировки шума.
Ознакомиться можно здесь
#БАС #международнаяпрактика #регулирование
Этот выпуск расширяет начальный этап общественных консультаций после сбора около 90 комментариев от производителей БАС, операторов, научных кругов и национальных авиационных властей.
В дополнение к руководящим принципам EASA также предоставляет шаблон типичного отчета о шуме, который заявители или декларанты могут использовать для представления данных о шуме, а также понятную электронную таблицу, помогающую процедурам корректировки шума.
Ознакомиться можно здесь
#БАС #международнаяпрактика #регулирование
👏3👍2🔥2🙏1
Doroni Aerospace успешно выполнила более 50 испытательных полетов своего новаторского электрического самолета с вертикальным взлетом и посадкой (eVTOL) Doroni Aerospace H1.
Doroni eVTOL сейчас преодолевает расстояние до 60 миль и планирует увеличить этот диапазон до 100 миль. Ставя безопасность полетов превыше всего, судно оснащено множеством резервных систем, включая дублируемые технологии предотвращения столкновений и возможности аварийной посадки.
#БАС #международнаяпрактика #компании
Doroni eVTOL сейчас преодолевает расстояние до 60 миль и планирует увеличить этот диапазон до 100 миль. Ставя безопасность полетов превыше всего, судно оснащено множеством резервных систем, включая дублируемые технологии предотвращения столкновений и возможности аварийной посадки.
#БАС #международнаяпрактика #компании
👍3❤1🤔1
ИКАО опубликовала отчет по управлению движением беспилотных авиационных систем (UTM) Edition 3, предназначенный для предоставления основы «типовой» системы UTM для государств, которые рассматривают возможность внедрения системы UTM.
UTM Edition 3 представляет собой «Общую структуру с основными принципами глобальной гармонизации (издание 3)». Хотя концепция UTM уже находится в стадии разработки, общее соглашение по ее структуре и принципам необходимо для обеспечения глобальной гармонизации и функциональной совместимости.
Документ регулярно обновляется по мере получения новой или дополнительной информации.
Ознакомиться с отчетом можно здесь
#БАС #международнаяпрактика #ИКАО #UTM
UTM Edition 3 представляет собой «Общую структуру с основными принципами глобальной гармонизации (издание 3)». Хотя концепция UTM уже находится в стадии разработки, общее соглашение по ее структуре и принципам необходимо для обеспечения глобальной гармонизации и функциональной совместимости.
Документ регулярно обновляется по мере получения новой или дополнительной информации.
Ознакомиться с отчетом можно здесь
#БАС #международнаяпрактика #ИКАО #UTM
👍3👏2❤1🔥1
Forwarded from Небосвод UTM/aeroscript
Media is too big
VIEW IN TELEGRAM
«Аэроскрипт» об интеграции БАС в единое воздушное пространство. Эфир РБК.
👏3🔥2❤1💯1
Forwarded from Федоров Здорового Человека
Руководитель Росавиации хочет, чтобы лётной эксплуатацией руководила его секретарша. Александр Нерадько выдвинул своего пресс-секретаря, филолога по образованию, Елену Михееву на должность заместителя главы агентства.
В июле прошлого года Нерадько уже назначал главой управления, которое отвечает за кибербезопасность, свою бывшую помощницу — 27-летнюю Татьяну Кочерову. Через полгода у неё случились обыски и замгенпрокурора вынес представление о том, что Нерадько не имел права трудоустраивать Кочерову из-за несоответствия должности.
Всё это происходит на фоне СВО в ведомстве, которое организует всё воздушное движение России, учит пилотов, проводит сертификацию аэродромов, самолётов и беспилотников. Со всем этим вроде как есть трудности.
Мы уже наблюдаем итоги деятельности одного ведомства, где начальник любил окружать себя генеральшами…
В июле прошлого года Нерадько уже назначал главой управления, которое отвечает за кибербезопасность, свою бывшую помощницу — 27-летнюю Татьяну Кочерову. Через полгода у неё случились обыски и замгенпрокурора вынес представление о том, что Нерадько не имел права трудоустраивать Кочерову из-за несоответствия должности.
Всё это происходит на фоне СВО в ведомстве, которое организует всё воздушное движение России, учит пилотов, проводит сертификацию аэродромов, самолётов и беспилотников. Со всем этим вроде как есть трудности.
Мы уже наблюдаем итоги деятельности одного ведомства, где начальник любил окружать себя генеральшами…
👏5👍3😁3🙈2