РЖД переводит часть рабочих станций на Astra Linux
Уже закуплено 22 тысячи лицензий на дистрибутив - 5 тысяч лицензий будут использованы для миграции автоматизированных рабочих мест сотрудников, а остальные для построения виртуальной инфраструктуры рабочих мест. Миграция на Astra Linux начнётся уже в этом месяце. Внедрением Astra Linux в инфраструктуру РЖД займётся АО "Гринатом", ИТ-интегратор Госкорпорации "Росатом", который ранее привлекался для разработки ИТ-сервисов для РЖД.
Источник
Новости Linux 🐧: @linux_gram
Уже закуплено 22 тысячи лицензий на дистрибутив - 5 тысяч лицензий будут использованы для миграции автоматизированных рабочих мест сотрудников, а остальные для построения виртуальной инфраструктуры рабочих мест. Миграция на Astra Linux начнётся уже в этом месяце. Внедрением Astra Linux в инфраструктуру РЖД займётся АО "Гринатом", ИТ-интегратор Госкорпорации "Росатом", который ранее привлекался для разработки ИТ-сервисов для РЖД.
Источник
Новости Linux 🐧: @linux_gram
This media is not supported in your browser
VIEW IN TELEGRAM
Новости Linux 🐧: @linux_gram
Вышла официальная консольная версия 7-zip для Linux
Игорь Павлов выпустил официальную консольную версию 7-zip для Linux вместе с выпуском версии 21.01 для Windows в связи с тем, что проект p7zip не видел обновлений уже пять лет. Официальная версия 7-zip для Linux схожа с p7zip, но не является копией. О разнице проектов не сообщается. Программа выпущена в версиях для x86, x86-64, ARM и ARM64. Лицензия на код 7-Zip для Linux - GNU LGPL.
Помимо портирования для Linux из улучшений в 7-zip 21.01 отмечается повышение производительности на оборудовании ARM64 за счёт задействования специализированных инструкций CPU для ускорения вычислений AES, CRC-32, SHA-1 и SHA-256.
Источник
Новости Linux 🐧: @linux_gram
Игорь Павлов выпустил официальную консольную версию 7-zip для Linux вместе с выпуском версии 21.01 для Windows в связи с тем, что проект p7zip не видел обновлений уже пять лет. Официальная версия 7-zip для Linux схожа с p7zip, но не является копией. О разнице проектов не сообщается. Программа выпущена в версиях для x86, x86-64, ARM и ARM64. Лицензия на код 7-Zip для Linux - GNU LGPL.
Помимо портирования для Linux из улучшений в 7-zip 21.01 отмечается повышение производительности на оборудовании ARM64 за счёт задействования специализированных инструкций CPU для ускорения вычислений AES, CRC-32, SHA-1 и SHA-256.
Источник
Новости Linux 🐧: @linux_gram
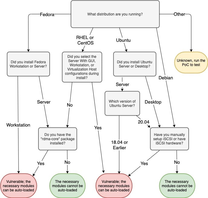
Уязвимость в подсистеме iSCSI ядра Linux, позволяющая поднять свои привилегии
В коде подсистемы iSCSI из состава ядра Linux выявлена уязвимость (CVE-2021-27365), позволяющая непривилегированному локальному пользователю выполнить код на уровне ядра и получить root-привилегии в системе. Для тестирования доступен рабочий прототип эксплоита. Уязвимость устранена в обновлениях ядра Linux 5.11.4, 5.10.21, 5.4.103, 4.19.179, 4.14.224, 4.9.260 и 4.4.260. Обновления пакетов с ядром доступны в дистрибутивах Debian, Ubuntu, SUSE/openSUSE, Arch Linux и Fedora. Для RHEL исправления пока не выпущены. Проблема вызвана ошибкой в функции iscsi_host_get_param() из состава модуля libiscsi, внесённой ещё в 2006 году во время разработки подсистемы iSCSI.
Источник
Новости Linux 🐧: @linux_gram
В коде подсистемы iSCSI из состава ядра Linux выявлена уязвимость (CVE-2021-27365), позволяющая непривилегированному локальному пользователю выполнить код на уровне ядра и получить root-привилегии в системе. Для тестирования доступен рабочий прототип эксплоита. Уязвимость устранена в обновлениях ядра Linux 5.11.4, 5.10.21, 5.4.103, 4.19.179, 4.14.224, 4.9.260 и 4.4.260. Обновления пакетов с ядром доступны в дистрибутивах Debian, Ubuntu, SUSE/openSUSE, Arch Linux и Fedora. Для RHEL исправления пока не выпущены. Проблема вызвана ошибкой в функции iscsi_host_get_param() из состава модуля libiscsi, внесённой ещё в 2006 году во время разработки подсистемы iSCSI.
Источник
Новости Linux 🐧: @linux_gram
Canonical продлит поддержку Ubuntu 16.04 для платных подписчиков
Компания Canonical предупредила о скором истечении пятилетнего срока выпуска обновлений для дистрибутива Ubuntu 16.04 LTS. Начиная с 30 апреля 2021 года официальная публичная поддержка дистрибутива Ubuntu 16.04 будет прекращена. Для пользователей, которые не успевают перевести свои системы на Ubuntu 18.04 или 20.04, как и для прошлых LTS-выпусков предложена программа ESM (Extended Security Maintenance), продлевающая публикацию обновлений с устранением уязвимостей для ядра и наиболее важных системных пакетов до апреля 2024 года. Доступ к ESM-обновлениям ограничен только для пользователей платной подписки на услуги технической поддержки.
Источник
Новости Linux 🐧: @linux_gram
Компания Canonical предупредила о скором истечении пятилетнего срока выпуска обновлений для дистрибутива Ubuntu 16.04 LTS. Начиная с 30 апреля 2021 года официальная публичная поддержка дистрибутива Ubuntu 16.04 будет прекращена. Для пользователей, которые не успевают перевести свои системы на Ubuntu 18.04 или 20.04, как и для прошлых LTS-выпусков предложена программа ESM (Extended Security Maintenance), продлевающая публикацию обновлений с устранением уязвимостей для ядра и наиболее важных системных пакетов до апреля 2024 года. Доступ к ESM-обновлениям ограничен только для пользователей платной подписки на услуги технической поддержки.
Источник
Новости Linux 🐧: @linux_gram
Выпуск GNU Mes 0.23, инструментария для самодостаточной сборки дистрибутивов
Состоялся выпуск инструментария GNU Mes 0.23, обеспечивающего процесс бутстрэппинга (bootstrap) для GCC и позволяющего добиться замкнутого цикла пересборки из исходных текстов. В GNU Mes предлагается самодостаточный (self-hosting) интерпретатор для языка Scheme, написанный на языке Си, и простейший компилятор для языка Си (MesCC), написанный на языке Scheme.
В новом выпуске реализована поддержка архитектуры ARM (armhf-linux и aarch-linux). Добавлена возможность использования Mes вместе с сокращённым набором bootstrap-файлов от проекта GNU Guix (GNU Guix Reduced Binary Seed). Реализована поддержка сборки Mes и библиотеки Mes C с использованием GCC 10.x. В компиляторе MesCC обеспечена поставка собственной библиотеки libmescc.a (-lmescc), а при сборке с GCC теперь указывается "-lgcc". Обеспечена поддержка сборки MesCC с Guile 3.0.x.
Источник
Новости Linux 🐧: @linux_gram
Состоялся выпуск инструментария GNU Mes 0.23, обеспечивающего процесс бутстрэппинга (bootstrap) для GCC и позволяющего добиться замкнутого цикла пересборки из исходных текстов. В GNU Mes предлагается самодостаточный (self-hosting) интерпретатор для языка Scheme, написанный на языке Си, и простейший компилятор для языка Си (MesCC), написанный на языке Scheme.
В новом выпуске реализована поддержка архитектуры ARM (armhf-linux и aarch-linux). Добавлена возможность использования Mes вместе с сокращённым набором bootstrap-файлов от проекта GNU Guix (GNU Guix Reduced Binary Seed). Реализована поддержка сборки Mes и библиотеки Mes C с использованием GCC 10.x. В компиляторе MesCC обеспечена поставка собственной библиотеки libmescc.a (-lmescc), а при сборке с GCC теперь указывается "-lgcc". Обеспечена поддержка сборки MesCC с Guile 3.0.x.
Источник
Новости Linux 🐧: @linux_gram
Шестнадцатое обновление прошивки Ubuntu Touch
Обновление Ubuntu Touch OTA-16 сформировано для смартфонов OnePlus One, Fairphone 2, Nexus 4, Nexus 5, Nexus 7 2013, Meizu MX4/PRO 5, VollaPhone, Bq Aquaris E5/E4.5/M10, Sony Xperia X/XZ, OnePlus 3/3T, Xiaomi Redmi 4X, Huawei Nexus 6P, Sony Xperia Z4 Tablet, Google Pixel 3a, OnePlus Two, F(x)tec Pro1/Pro1 X, Xiaomi Redmi Note 7 и Samsung Galaxy Note 4, а также по сравнению с прошлым выпуском началось формирование стабильных сборок для устройств Xiaomi Mi A2 и Samsung Galaxy S3 Neo+ (GT-I9301I. Отдельно, без метки "OTA-16", будут подготовлены обновления для устройств Pine64 PinePhone и PineTab).
Фреймворк Qt обновлён до версии 5.12.9, что повело за собой изменение примерно трети бинарных пакетов. Также включили по умолчанию инсталлятор окружения Anbox, предоставляющего возможность запуска Android-приложений. Среди устройств, на которых поддерживается установка Anbox: Meizu PRO 5, Fairphone 2, OnePlus One, Nexus 5, BQ Aquaris M10 HD и BQ Aquaris M10 FHD. Значительно обновлён предлагаемый по умолчанию web-браузер Morph, в котором полностью переделана работа с загрузками.
Прекращена поддержка устаревшего web-движка Oxide, на смену которому уже давно пришёл движок на базе QtWebEngine, на который переведены все базовые приложения Ubuntu Touch.
Источник
Новости Linux 🐧: @linux_gram
Обновление Ubuntu Touch OTA-16 сформировано для смартфонов OnePlus One, Fairphone 2, Nexus 4, Nexus 5, Nexus 7 2013, Meizu MX4/PRO 5, VollaPhone, Bq Aquaris E5/E4.5/M10, Sony Xperia X/XZ, OnePlus 3/3T, Xiaomi Redmi 4X, Huawei Nexus 6P, Sony Xperia Z4 Tablet, Google Pixel 3a, OnePlus Two, F(x)tec Pro1/Pro1 X, Xiaomi Redmi Note 7 и Samsung Galaxy Note 4, а также по сравнению с прошлым выпуском началось формирование стабильных сборок для устройств Xiaomi Mi A2 и Samsung Galaxy S3 Neo+ (GT-I9301I. Отдельно, без метки "OTA-16", будут подготовлены обновления для устройств Pine64 PinePhone и PineTab).
Фреймворк Qt обновлён до версии 5.12.9, что повело за собой изменение примерно трети бинарных пакетов. Также включили по умолчанию инсталлятор окружения Anbox, предоставляющего возможность запуска Android-приложений. Среди устройств, на которых поддерживается установка Anbox: Meizu PRO 5, Fairphone 2, OnePlus One, Nexus 5, BQ Aquaris M10 HD и BQ Aquaris M10 FHD. Значительно обновлён предлагаемый по умолчанию web-браузер Morph, в котором полностью переделана работа с загрузками.
Прекращена поддержка устаревшего web-движка Oxide, на смену которому уже давно пришёл движок на базе QtWebEngine, на который переведены все базовые приложения Ubuntu Touch.
Источник
Новости Linux 🐧: @linux_gram
Новый способ поиска совместимых компонентов для компьютера на основе Linux-телеметрии
Доступен новый способ поиска совместимых компонентов для апгрейда компьютера с помощью утилиты hw-probe и базы поддерживаемого оборудования от проекта Linux-Hardware. org. Идея довольно простая — разные пользователи одной и той же модели компьютера (или материнской платы) могут использовать разные отдельные компоненты в силу разных причин: различие в комплектациях, произведенный апгрейд или ремонт, установка дополнительного оборудования. Соответственно, если как минимум два человека отправили телеметрию одной и той же модели компьютера, то каждому из них можно предложить список компонентов второго в качестве опций для апгрейда.
Данный способ не требует знания спецификаций компьютера и специальных знаний в области совместимости отдельных компонентов — вы всего лишь выбираете те компоненты, которые уже были установлены и протестированы другими пользователями или поставщиком на таком же компьютере.
На странице пробы каждого компьютера в базе данных добавлена кнопка "Find compatible parts for upgrade" для поиска совместимого оборудования. Таким образом, для поиска совместимых компонентов для своего компьютера, достаточно создать его пробу наиболее подходящим способом. При этом участник помогает не только себе, но и другим пользователям в апгрейде оборудования, которые в последующем будут искать компоненты. При использовании операционных систем, отличных от Linux, можно найти нужную модель компьютера в поиске или сделать пробу при помощи любого Linux Live USB. Программа hw-probe доступна на сегодняшний день в большинстве дистрибутивов Linux, а также в большинстве вариантов BSD-систем.
Апгрейд компьютера или ноутбука традиционно вызывает сложности и ошибки по разным причинам: архитектурная несовместимость (различие в поколениях чипсета, различие в наборе и поколениях слотов для оборудования и т.п.), "вендор локи" (привязка к поставщику), несовместимость некоторых компонентов разных производителей (например, SSD диски от Samsung с материнскими платами AMD AM2/AM3) и др.
Источник
Новости Linux 🐧: @linux_gram
Доступен новый способ поиска совместимых компонентов для апгрейда компьютера с помощью утилиты hw-probe и базы поддерживаемого оборудования от проекта Linux-Hardware. org. Идея довольно простая — разные пользователи одной и той же модели компьютера (или материнской платы) могут использовать разные отдельные компоненты в силу разных причин: различие в комплектациях, произведенный апгрейд или ремонт, установка дополнительного оборудования. Соответственно, если как минимум два человека отправили телеметрию одной и той же модели компьютера, то каждому из них можно предложить список компонентов второго в качестве опций для апгрейда.
Данный способ не требует знания спецификаций компьютера и специальных знаний в области совместимости отдельных компонентов — вы всего лишь выбираете те компоненты, которые уже были установлены и протестированы другими пользователями или поставщиком на таком же компьютере.
На странице пробы каждого компьютера в базе данных добавлена кнопка "Find compatible parts for upgrade" для поиска совместимого оборудования. Таким образом, для поиска совместимых компонентов для своего компьютера, достаточно создать его пробу наиболее подходящим способом. При этом участник помогает не только себе, но и другим пользователям в апгрейде оборудования, которые в последующем будут искать компоненты. При использовании операционных систем, отличных от Linux, можно найти нужную модель компьютера в поиске или сделать пробу при помощи любого Linux Live USB. Программа hw-probe доступна на сегодняшний день в большинстве дистрибутивов Linux, а также в большинстве вариантов BSD-систем.
Апгрейд компьютера или ноутбука традиционно вызывает сложности и ошибки по разным причинам: архитектурная несовместимость (различие в поколениях чипсета, различие в наборе и поколениях слотов для оборудования и т.п.), "вендор локи" (привязка к поставщику), несовместимость некоторых компонентов разных производителей (например, SSD диски от Samsung с материнскими платами AMD AM2/AM3) и др.
Источник
Новости Linux 🐧: @linux_gram