fi.center — Финансовые расследования и судебные экспертизы
3.84K subscribers
146 photos
9 videos
24 files
182 links
Всё о специальных знаниях в банкротных, налоговых и хозяйственных спорах, защите от уголовных рисков бизнеса.

Наш сайт - https://fi.center/

Контакт для связи - @anarudneva
Download Telegram
Специалисты Центра подготовили дайджест по главным событиям в области судебных экспертиз за последний месяц — Решение КС РФ, новый ГОСТ о судебной экспертизе и предоплата услуг экспертов 📘


🏷 Конституционный суд РФ в новом Постановлении от 11.07.2024 рассмотрел вопрос допустимости участия в уголовном деле специалиста, который ранее участвовал в деле в качестве свидетеля. Приводим основные положения решения:

Уголовное дело было связано с неисправностями на техническом объекте, где на стадии предварительного следствия в качестве свидетелей были допрошены главный инженер предприятия и его заместитель, а на стадии судебного разбирательства данные лица выступали в статусе специалистов.

⚖️КС РФ установил недопустимость трансформации статуса свидетеля по уголовному делу в статус специалиста:
роль специалиста как лица со специальными знаниями – помочь правосудию в установлении существенных обстоятельств дела, роль свидетеля – сообщить суду информацию, основанную на его субъективном восприятии событий;
в уголовных делах с элементами технических неисправностей возникает потребность в допросе лиц, которые одновременно обладают особыми знаниями и причастны к расследуемым событиям;
допрошенное лицо может быть заинтересовано в исходе уголовного дела, отведении от себя подозрений – привлечение такого лица в качестве специалиста ставят под сомнение его объективность, непредвзятость, беспристрастность.


🏷Новый ГОСТ "Роды судебных экспертиз", подготовленный совместно с государственными судебно-экспертными учреждениями и ВУЗами вступил в силу с 1 июля 2024 года.

Требования стандарта распространяются как на государственных, на и на негосударственных судебных экспертов и рекомендуются для применения во всех видах документации и литературы в области судебной экспертизы.

Данный документ закрепляет всего 25 родов судебных экспертиз, среди которых:
🔵политологическая экспертиза фигурирует впервые;
🔵понятие компьютерно-технологической экспертизы расширено – ее объектом могут являться системы, обеспечивающие реализацию информационных процессов.

🔍 Интересно, что в Приказе Минюста России от 20.04.2023 №72 «Об утверждении Перечня родов (видов) судебных экспертиз» перечислены 35 рода экспертиз, а в Приказе МВД РФ от 29 июня 2005 г. №511 – 32 рода экспертиз. В связи с этим в профессиональном сообществе возникает вопрос – на основании каких критериев были отобраны именно эти 25 родов?


🏷 Совет Федерации одобрил законопроект, вносящий изменения в ГПК в части оплаты судебной экспертизы, который был разработан во исполнение решения Конституционного суда РФ.

💰До внесения изменений, эксперты не имели права отказываться от проведения экспертизы ввиду ее неоплаты инициирующей стороной процесса.

Теперь суд вправе выносить определение о назначении судебной экспертизы после внесения стороной денежных средств на оплату экспертизы на счет суда. Средства будут выплачиваться эксперту после судебного заседания, в котором исследовалось его заключение.

Эти изменения должны обеспечить защиту прав судебных экспертов на получение вознаграждения за проведение судебных экспертиз.

Прикладываем новый ГОСТ по родам судебных экспертиз ⬇️

#Экспертиза #ficenter #Суд #Дайджест #Новости
Please open Telegram to view this post
VIEW IN TELEGRAM
👍19🔥14👀8🤯1
Экспертные бутерброды 🥪


Те эксперты, кому сказочно повезло и они застали становление экспертной службы в налоговой полиции, прекрасно знают рецепт экспертного бутерброда. Для остальных откроем этим воскресным вечером хранимую служебную коммерческую тайну 🤫

📝 Итак, для приготовления этого легендарного бутерброда, вам понадобятся:

🍞 Бородинский хлеб, разрезается по диагонали;
🐟 Шпроты;
🥒 Маринованный огурчик ;
🫙 Капля майонеза для красоты.

Обязателен для употребления 1 и 18 марта, а также 10 ноября 🍽

Добро пожаловать в экспертный клуб😉
Please open Telegram to view this post
VIEW IN TELEGRAM
🔥20👍13🤣6👀3😁2
Кейс «Пушистое золото»💰


Сегодня на очереди кейс📄 из области дробления бизнеса. В этом посте расскажем о методике определения фактических затрат в сфере производства меховых изделий 🪡

И снова имеем дело с группой компаний - хорошо известным производителем шуб, один из торговых домов которого проверила ИФНС. Налоговый орган посчитал, что торговая компания, осуществляя розничную продажу по договорам комиссии меховых изделий, полученных на реализацию от подконтрольных ИП-производителей на УСН и ПСН, занижала торговую выручку.

Отсутствие собственного товарного знака у ИП, совпадение IP-адресов при ведении бизнеса в разных субъектах, а также снятие средств со счетов разных ИП одним лицом 👤- в результате, вся выручка ИП была доначислена проверяемому налогоплательщику с учетом его доли, а расходы💵 на производство шуб, которые были реально понесены, учтены не были.

До налоговой реконструкции дело дошло только в ⚖️суде первой инстанции, когда налогоплательщик представил большое количество первичных документов на закупку шкурок и прочие расходы. Суд первой инстанции, исследуя в процессе предоставленные документы, указал на невозможность проведения налоговой реконструкции и признания затрат ИП реально понесенными по следующим причинам:

🔵подконтрольные лица реализуют изделия и другим организациям группы помимо Общества, которое просит у суда учесть все расходы ИП без разделения на общество и иных покупателей
🔵часть расходов по приобретению шкурок не подтверждена платежными документами
🔵ИП обналичено 69% денежных средств, полученных от Общества
🔵представленные «Закупочные Акты» не могут подтверждать взаимоотношения с поставщиками сырья, поскольку применяются только при учете операций в общественном питании

Мы подключились к процессу уже на «финальной» стадии - подачи апелляционной жалобы на решение суда первой инстанции.

🔍 Интересен тот факт, что в ходе исследования специалисты Центра действительно установили превышение в 2 раза📈 общей суммы затрат по представленным в суд документам над суммой вменяемого дохода, количество закупленного сырья превышало среднюю норму расхода шкурок.
Однако, с учетом того, что все эти затраты приходились на группу компаний, необходимо было просто грамотно их распределить и выделить ту часть, которая соответствовала доначисленной выручке проверяемого общества.

Специалисты выработали методику🔬 по определению таких фактических затрат:
📌 Рассчитана минимальная потребность Общества в закупке сырья для пошива шуб и определена их стоимость.
📌 Иные сложно-нормируемые расходы, связанные с закупкой расходных материалов для производства шуб, а также услуги по доставке, выделке, выплате заработной плате рассчитаны исходя из доли проверяемого Общества в общей выручке всех ИП.
📌 Закупочные акты составляются в случае, если поставщиком является физ.лицо. Составлять его необходимо по форме ОП-5, так как унифицированной формы для всех отраслей не существует.
📌 Оплата по закупочным актам происходит в наличной форме, поэтому обналичивание ИП денежных средств частично обусловлено необходимостью проведения наличных расчетов.

Заключение специалистов приобщали уже в последнем заседании апелляционной инстанции, когда суд выносил решение, поэтому суд отказал в приобщении. Апелляцию и кассацию налогоплательщик, к сожалению, проиграл. Всё-таки своевременность налоговой реконструкции в виде обоснованного контррасчета имеет огромное значение, и может реально развернуть дело на 180 градусов.

В настоящее время подано заявление о пересмотре судебного акта по вновь открывшимся обстоятельствам: экспертиза, которую не удалось приобщить, могла существенно повлиять на выводы судов. Так что точка в арбитраже еще не поставлена. Ждем и следим за процессом❗️


#Суд #Реальный_кейс #ficenter #Бизнес #Налоговая_реконструкция
Please open Telegram to view this post
VIEW IN TELEGRAM
👍21🔥127👀4💋1
Росфинмониторинг и ФНС об экономических преступлениях🔍


Завершаем тему топа экономических преступлений, посмотрим на данные Росфинмониторинга и ФНС - двух наиболее насыщенных данными госведомств. Если МВД оперирует аналитикой о зарегистрированных преступлениях, что является вершиной айсберга (см пост про данные МВД), то эти двое намного ближе к живым базам по наблюдению за экономическими субъектами и их сомнительными операциями.

Начнём с Росфинмониторинга, он получает и видит от банков (и не только) все крупные и сомнительные транзакции в экономике. Другой вопрос, конечно что он с этим делает😅
Основная статистика приводится в его годовых отчетах (лежат они здесь). К сожалению последние 10 лет они являются слабо информативными. Объем направленных банками транзакций, количество выявленных фирразведкой в них сомнительных операций, количество проведенных финрасследований, количество возбудов по ним, приговоры - все это мы могли видеть лишь до 2014 года (последний информативный отчет прилагаем - наиболее интересные страницы 2, 13, 15-21). Статистика тогда была аховая: всего в 2014 году получено 11 млн сообщений о подозрительных операциях на 160 трлн руб, по ним проведено 36 тыс. финрасследований, по которым возбуждено 1,2 тысячи уголовных дел, а количество приговоров по делам, где были финрасследования, составило всего лишь164.
Такая эффективность явно была совсем непоказательной, поэтому из всех последующих отчетов эти цифры исчезли насовсем😉

В текущем отчете за 2023 год (как и в отчетах 2015-2022) мы никакой обобщающей аналитики не найдем - цифр по результатам работы просто нет, но есть немного отраслевой и выборочной секторальной статистики плюс некие общие тенденции:

1️⃣Растут теневые схемы по транзиту и обналу с участием физиков, при этом активную роль в схематозах играют дропы, молодые люди в возрасте до 25 лет.

2️⃣Резко растет объем мошенничеств с применением методов социальной инженерии (в первую очередь это обман от имени гос. органов), ведутся на это не только пенсионеры, но и судьи, депутаты и бизнесмены.

3️⃣Увеличение числа мошеннических схем, связанных с привлечением денежных средств в финансовые пирамиды, преимущественно в интернете.

Особый интерес для нашего анализа вызывают именно теневые схемы. Отмечается, что средний оборот теневых площадок увеличился на 20% (с 1,5 до 1,9 млрд руб.)📈. В 2023 году удалось ликвидировать только 10 теневых площадок общим объемом свыше 28 млрд руб., установлено 25 организаторов и более 700 заказчиков «теневых услуг», технических участников – свыше 2 тыс. Основными потребителями услуг теневых площадок остаются сферы строительства и оптовой торговли, включая онлайн-торговлю (от себя добавим что перечень отраслей, где ждут нал гораздо шире).

В коррупционных преступлениях традиционно использование наличных денежных средств, приобретения недвижимости и предметов роскоши, а также привлечение аффилированных или подконтрольных фигурантам лиц. Но наряду со старыми схемами на глазах растет объём цифровых взяток - этому активно помогают молодые "следователи миллиардеры", перешедшие на рекордные показатели в биткоинах. Интересно, что потерпевшими / взяткодателями по биткоиновым миллиардам выступают люди из даркнета, теневых площадок и криптобирж, круг замкнулся 🔄

Какие делаем выводы из этого анализа Росфинмониторинга

🔵Несмотря на декларации со стороны всех госорганов, косвенные данные показывают, что теневой объём расчётов не сокращается, а усложняется и мутирует.

🔵В первую очередь, в теневых схемах активно проявляет себя молодежь, она добавила цифры в старый добрый схематоз, выступает и дропом, и организатором, и даже потерпевшим и взяткодателем.

🔵Но при этом остаются и «традиционные» направления экономических преступлений, где преобладает старшее поколение, едущее на классике - на древних схемах с наличными, недвижкой и бизнесом на жену или любовницу💃.


Прикладываем отчеты за 2014 и 2023 - для интереса сравните их информативность,в завершающем посте разберем аналитику ФНС⬇️
Please open Telegram to view this post
VIEW IN TELEGRAM
👍17117👀2
Экспертный дайджест: о чем мы писали


Лето в самом разгаре, и мы подготовили для вас краткий обзор самых интересных постов из нашего канала за первые два месяца лета☀️ Если вы пропустили что-то важное или не хватило времени ознакомиться с постами — этот обзор для вас!

💬 Фин-эконом, Эконом или Бух? — распутываем клубок названий видов экономических экспертиз и разбираемся, сколько их может остаться после экспертной реформы 2026 года. А пока с 1 июля 2024  начал действовать новый ГОСТ Родов судебных экспертиз, о котором рассказали в новостном дайджесте.

🔥 Прекращение дела по ст. 199 УК РФ в суде: когда самое трудное – доказать очевидное — рассказали, как Специалистам Центра удалось убедить суд учесть результаты налоговой реконструкции компании и прекратить уголовное дело, указав на некорректность подхода эксперта СК РФ.

🔬 Устанавливает ли экономическая экспертиза искажения учета? — ответили на популярный вопрос участников судебного процесса и предложили свой вариант действий как убить двух зайцев: не выйти за пределы компетенции и удовлетворить суд.

📌 Вебинар "Экономическая экспертиза и ключевые правовые риски бизнеса" — летом самое время получить новые знания и освежить имеющиеся. Управляющий партнер Центра Сергей Ефимов поделился своим опытом и рассказал про роль экспертов в минимизации налоговых, банкротных, уголовных рисков, а также затронул ряд иных интересных аспектов.

🔍 Является ли 1С объектом исследования для экономической экспертизы? — проанализировали доводы противников использования 1С в качестве объекта исследования и пришли к выводу, что анализа только бумажной бухгалтерии уже недостаточно, и для полного исследования необходимо учитывать данные из компьютерных баз.

📈 Масштабирование экспертного производства — выяснили, как создавать конкурентоспособную команду экспертов, и кто лучше подходит для командной работы: состоявшиеся специалисты и сотрудники экспертных подразделений МВД и Минюста, выпускники или студенты.

💻 Можно ли автоматизировать экономическую экспертизу? — разобрались, в какой сфере автоматизация процессов действительно дает положительный эффект и помогает в работе экспертов, а где, наоборот, за работой ИИ нужен глаз да глаз.

📄 Гид юристам про экспертов. Все ссылки про экспертизу в одном месте — подготовили полезный путеводитель по государственным и частным экспертам, а наш Анализ рынка специальных знаний позволит глубже окунуться в эту тему.

🔄 Актуальность экологической экспертизы — когда судебные разбирательства по нарушению природоохранного законодательства набирают обороты, суммы штрафов стремительно увеличиваются в размерах, на помощь приходит экологическая экспертиза, которая может стать решающим фактором в защите интересов бизнеса.

Кейс «Ремонт, которого не было» — делимся реальным кейсом из сферы форензика, в котором сотрудники компании, используя подставных поставщиков, совершали бестоварные операции с помощью одного и того же менеджера отдела. Как удалось установить всех участников схемы – узнаете, когда прочитаете пост 😉


А чем вам запомнился наш канал за два летних месяца? Пишите в комментариях!💬
Please open Telegram to view this post
VIEW IN TELEGRAM
👍20🔥18👏85🤯2
Что почитать вечером в воскресенье?📘


В нашей любимой рубрике решили обратить внимание на переведённую и как то несправедливо обойденную вниманием у нас книгу Питера Лилли "Грязные сделки".

Если Джозефф Уэллс, до которого мы также обязательно дойдем, очень круто рассказывает в Справочнике корпоративного мошенничества как совершают экономические преступления, то Лилли в таком же лёгком стиле очень доступно описывает📝 как "доходы" от преступлений и похищенные активы затем отмываются "через банковские системы мира и проходят через наши счета, кошельки и карманы, чтобы в итоге полностью утратить связь с породившими их злодеяниями и, очистившись, снова пойти в ход".

Питер Лилли - практик - консультант по антифроду и под/фт, основатель международной фирмы Проксима консалтинг, но вместе с тем еще и хороший рассказчик - не раз выступал на BBC и CNN. Читается книжка залпом, примеры из организованной и экономической преступности более чем применимы к России🔍.
Основная мысль, которую можно вынести из книги - в современном мире отмыть и придать правомерный вид можно чему угодно, если будет поставлена такая задача. Однако деньги оставляют след👣 и при помощи специальной методики по ним можно прийти к предикату, какой бы он не был - контроль над проституцией, торговля наркотиками, коррупция, сокрытие налогов, корпоративное мошенничество.

Рекомендуем почитать, скачать русскую версию можно здесь -ссылка 📎
Please open Telegram to view this post
VIEW IN TELEGRAM
👍23🔥12👀7🤯2🥰1
fi.center — Финансовые расследования и судебные экспертизы pinned « Экспертный дайджест: о чем мы писали… Лето в самом разгаре, и мы подготовили для вас краткий обзор самых интересных постов из нашего канала за первые два месяца лета☀️ Если вы пропустили что-то важное или не хватило времени ознакомиться с постами…»
Кейс «Классика жанра»📘


Продолжаем освещать интересные кейсы по банкротству📉.
Как разобраться, в период кого из КДЛ компания в действительности ушла в банкротство, и кто именно выводил активы

В сложных делах, когда речь идет о крупном бизнесе, без полноценного исследования🔬 ФХД должника в рамках финансово-экономического исследования это порой затруднительно. У нас неоднократно были кейсы, где "старые" и "новые" КДЛ показывали друг на друга пальцем, и, как выяснялось потом, далеко не всегда виноват тот, кто последним управлял компанией.

В одном из таких дел нас привлекло "новое" руководство компании для проверки🔍 её хозяйственной деятельности, установления причин убыточности и увеличения обязательств компании перед её кредиторами. Мы получили доступ к базе данных бухгалтерского учета, изучив данные которой установили, что:

🔵 общий отрицательный тренд изменения ее платежеспособности 📉, а также усиление зависимости от заемных источников начались ещё задолго до передачи управления новому руководству.

🔵 старым руководством компании была произведена дооценка товарного знака, что привело к существенному увеличению активов компании. Для любого эксперта это так называемый red flag🚩, а для творцов такой отчётности — всего лишь старый добрый способ улучшить финансовое положение компании на бумаге. Вспомним авиакомпанию Трансаэро с их дооценкой бренда в 61 млрд.руб. Не они первые, и не они последние: переоценка активов — это классика манипуляций с отчетностью.

🔍 Что мы сделали

1️⃣ Мы провели пересчет стоимости товарного знака компании, опираясь на объективные источники аналогичных объектов оценки, и установили его обоснованную рыночную стоимость.

2️⃣ Далее с учетом реальной стоимости товарного знака была скорректирована отчетность компании, и проанализировано ее реальное финансовое состояние, сложившееся под руководством предыдущего менеджмента.

3️⃣ Ну и, конечно же, уже классика с нашей стороны — анализ движения денежных средств. Установив, куда ушли деньги и когда именно, сомнений в том, "кто виноват", уже не осталось.

Подытоживая, хочется сказать: на каждую классическую манипуляцию с учетом или отчетностью у опытного эксперта есть классический метод ее установления и измерения⚖️.
В случае более креативных манипуляций у эксперта будет частная методика, и тоже не без креативности. Но об этом мы ещё расскажем в следующих постах 😉

Ну а если у вас есть запрос на проверку искажений в отчетности, напишите нам💬


#Реальный_кейс #Банкротство #Экспертиза #ficenter #Бизнес
Please open Telegram to view this post
VIEW IN TELEGRAM
🔥15👍13👏7👀2
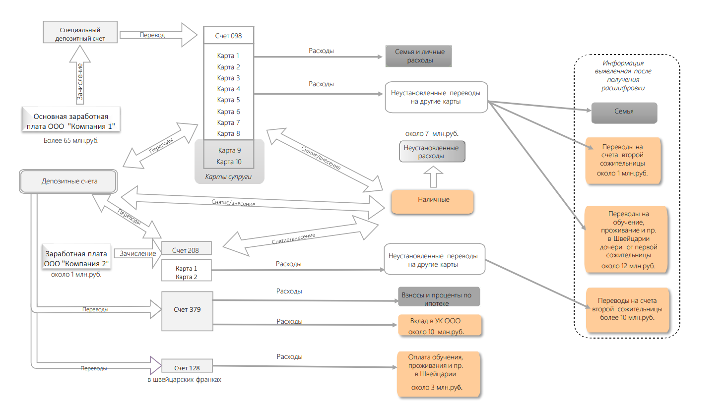
Мистер и миссис Смит 😎

В свете последних новостей о разводе самой успешной женщины России с ее супругом мы тоже не могли остаться равнодушными.

Но комментировать это процесс мы не будем, а вот не вспомнить кейсы по финансовым расследованиям в бракоразводных процессах мы не можем. Тема эта очень интересная, горячая, а результаты таких финансовых расследований порой приоткрывают супругам все (или почти все) тайны совместной жизни 🤫

В одном из кейсов супруга обратилась к нам с целью провести финансовое расследование и установить, куда были израсходованы денежные средства, поступавшие на счета супруга и являвшиеся совместной собственностью, и определить суммы, потраченные не в интересах семьи.

Дело в том, что в ходе бракоразводного процесса супруге стало известно о том, что более половины полученного ее мужем дохода за последние 3 года брака (30+ млн. руб.) было направлено не в интересах семьи:
🔵 на оплату обучения и содержания в Швейцарии дочери от любовницы №1
🔵 на оплату и содержание в Петербурге любовницы №2, отношения с которой развивались параллельно официальному браку
🔵 на приобретение доли в уставном капитале ООО на сумму более 10 млн. руб. без согласия жены

📘 Нормы права и судебная практика четко фиксируют, что имущество супругов делится поровну, а без согласия второго супруга нельзя расходовать денежные средства, являющиеся общей собственностью супругов.

Супруга обратилась в суд с заявлением о взыскании с ответчика в пользу истицы стоимости ½ доли в уставном капитале ООО и ½ всех средств, потраченных истцом не в интересах семьи в последние 3 года 🧮

🔍 Какие документы нами были изучены:
— банковские выписки по счетам ответчика
— информация об используемых супругой банковских картах, привязанных к счету ответчика
— информация о счетах любовниц ответчика
— расшифровки к карточным счетам ответчика
— первичные документы, подтверждающие суммы расходов на содержание и обучение в Швейцарии

Изучение движения денежных средств по счетам ответчика показало, что:
➡️ часть основной заработной платы регулярно перечислялась на счет в швейцарских франках, открытый для обеспечения оплаты обучения и содержания в Швейцарии дочери от любовницы №1, а другая часть перечислялась как на депозитные счета ответчика, так и на текущий счет ответчика, с которого производились все основные расходные операции;

➡️ у супруга имелся также второй текущий счет с существенным оборотом, на который поступал дополнительный заработок, а также перечислялись средства с его депозитных счетов. Основные расходы по этому счету были связаны с финансированием содержания в Петербурге любовницы №2;

➡️ исследование потока наличных денежных средств, которые снимались со счетов супруга и вносились на его счета в исследуемом периоде, показало, что порядка 7 млн. руб. наличных были сняты и не возвращались на его счета, однако установить цели расходования указанных денежных средств не представилось возможным, и в расчет взыскиваемой суммы мы их не включили.

Таким образом, по результатам нашего заключения была рассчитана сумма в размере более 18 млн. руб. — половина от суммы денежных средств, потраченных не в интересах семьи.

⚖️ В суде супруги заключили мировое соглашение – супруг согласился выплатить установленную сумму денежных средств. Дополнительным стимулом к мировому соглашению стало обнаружение нами еще ряда счетов супруга, на которые уходили деньги, а, следовательно, могли поступать и другие доходы, которые могли расходоваться не на семью. Дальнейшее движение по ним решили не запускать, поскольку истица получила по мировому соглашению ту сумму, на которую рассчитывала.

Финансовые расследования в бракоразводных процессах делают невыдуманные истории из жизни интереснее любых фильмов о супружеских парах наёмных убийц, работающих на разных заказчиков и одновременно получивших задание ликвидировать друг друга 🔫

А финансовые расследования – наша любимая специализация💙

Ниже можно ознакомиться со схемой движения денежных средств ⬇️

#Реальный_кейс #Развод #Финансовые_расследования #ficenter
Please open Telegram to view this post
VIEW IN TELEGRAM
🔥23👍146👏2👀1
📘 Что почитать в воскресенье вечером?

Продолжаем нашу любимую рубрику, как и обещали, книгой Джозефа Уэллса «Справочник по предупреждению и выявлению корпоративного мошенничества».

Единственный официальный перевод на русский язык одной из главных методических работ ACFE сделан в 2008 году компанией Эрнст энд Янг. Советуем всем найти эту книгу и изучить, она того стоит.

Опыт из книжки, конечно же, откуда и сам автор — из США, где бизнес находится, скажем так, в иных условиях чем российские компании, однако Справочник действительно хорошая и легко читаемая книга, отлично вводящая в проблематику корпоративного мошенничества.

Итак, согласно понятийному аппарату ACFE и Big4 корпоративное мошенничество состоит из следующих трех основных элементов:
1️⃣незаконное присвоение активов
2️⃣ коррупция
3️⃣ фальсификация отчетности

Данное деление на элементы названо «Деревом мошенничества» и имеет большое прикладное значение. Схематоз, так и механизмы ему противодействия раскрываются именно в разрезе этих элементов. Этот ход помогает круто и логично раскрыть 🔍 всю методическую начинку действий по выявлению и расследованию мошенничества в бизнесе.
Для нас такую систему координат конечно надо как следует доработать напильником 🪚🪚🪚

➡️ У нас по ст. 159 УК РФ мошенничество имеет значительно более узкое смысловое содержание – это хищение чужого имущества или приобретение права на чужое имущество путем обмана или злоупотребления доверием. Кража – тайное хищение – ст. 158 УК РФ, коррупция в бизнесе – злоупотребление полномочиями и коммерческий подкуп - ст. 201, 204 УК РФ, по уголовному закону в России – отдельные виды преступлений, а фальсификация отчетности отдельно подлежит уголовному преследованию только если совершается финансовой организацией – это статья 172.1 УК РФ.

➡️ Вызывает обоснованные вопросы перевод на русский центрального элемента «дерева мошенничества» —«незаконное присвоение активов», который в таком виде явно конфликтует с понятиями ст. 160 УК РФ «Присвоение или растрата». Согласно данной статье присвоение трактуется как хищение имущества, вверенного материально ответственному лицу. Конечно же, не в таком узком формате понимается данное слово. И более того, если есть незаконное присвоение активов, значит может быть и законное 😱?

✏️ Более корректным нам видится термин «хищение» или «вывод» активов. Основываясь на такой концепции, общий смысл, содержащийся в понятии «корпоративное мошенничество» надо понимать в широком смысле этого слова как экономические преступления, наносящие вред компании, бизнесу.

Значительное разветвление способов хищений у нас дает токсичная среда, в которой варится бизнес 🍽.

Проверки «болота» контрагентов по цепочкам из 10 и более звеньев, изучение, есть ли у них признаки реальной финансово-хозяйственной деятельности и, если есть, как они соотносятся с масштабами схематоза, чем занят банк, обслуживающий нашего контрагента, не входит ли его руководство в ОПГ, специализирующееся на незаконных финансовых операциях — конечно, такого в книгах Джозефа Уэллса нет и не может быть.  

❗️Но есть очень крутая методическая начинка, как мошенничество структурируется и как проявляется в учете, и главное – как это использовать в борьбе с этим злом! Всем рекомендуем, маст рид 🔥
Please open Telegram to view this post
VIEW IN TELEGRAM
👍23🔥9💯6🤔31
Когда схема — не приговор

Не так давно рассказывали об одном из классических способов улучшения финансового положения💰 компании на бумаге — дооценке товарных знаков. В нашей практике встречались и другие более интересные случаи, например, в кейсе ЮНК была использована схема с векселями.

За счет выпуска пяти векселей и их круговорота по взаимосвязанным компаниям удалось увеличить📈 добавочный капитал должника на, внимание, 10 млрд.руб., не потратив на это ни рубля. Слово «схема», наверное, уже не может не ассоциироваться с чем-то незаконным, но так ли плохо желание КДЛ приукрасить на бумаге финансовое положение компании

На самом деле далеко не всегда КДЛ движимы исключительно желанием всех обмануть. В случае с ЮНК, КДЛ просто не хотели доводить дело до принудительной ликвидации со стороны ФНС👮‍♂️. Чистые активы компании были отрицательными на протяжении более двух лет, что было обусловлено ведением деятельности по реализации инвестиционного проекта. Проект не достиг стадии окупаемости, но желание продолжать его было: нефть добывалась, скважины строились. Получив уведомление от Межрайонной ИФНС о необходимости принятия мер для выполнения норм ФЗ «Об акционерных обществах», КДЛ было принято решение о приведении стоимости активов ЮНК в соответствии с величиной уставного капитала.

А вот как это сделать, когда все деньги💵 вложены в инвестиционный проект, выручки от которого не хватало в моменте на погашение даже части текущих обязательств, не то, что на увеличение уставного капитала? Мы знаем точно: невозможное возможно. Правда, зачастую только на бумаге и не без последствий.

Суд оценил эти сделки справедливо, подчеркнув, что да, векселя не были обусловлены реальной предпринимательской деятельностью, а были вызваны необходимостью реализации группы взаимосвязанных сделок для устранения отрицательного значения чистых активов и предотвращения принудительной ликвидации. Но после такой «схемы» у суда, естественно, появились обоснованные сомнения в добросовестности КДЛ, поэтому была назначена полноценная финансово-экономическая экспертиза, которую мы провели.

🔍Анализ реализации инвестиционного проекта, изучение всех сделок и анализ движения денежных средств должника позволили установить отсутствие схемных сделок, вывода активов и нецелевого расходования денежных средств. Причиной банкротства был неудачный инвестиционный проект, о чем мы уже писали.

Так что улучшение финансового состояния компании на бумаге еще не повод для исключительных мер ответственности в отношении КДЛ, но, безусловно, основание для назначения полноценного финансово-экономического исследования.

Если вам необходимо установление причин банкротства и оценка экономического содержания сделок, совершенных КДЛ, напишите нам. Каждый кейс уникален, и наша главная ценность — это индивидуальный подход к решению вашей задачи.

#Реальный_кейс #ficenter #Бизнес #Банкротство
Please open Telegram to view this post
VIEW IN TELEGRAM
🔥15👍963
🔥 Интересный канал по экономическим преступлениям

Про экономические преступления кто только сейчас не пишет, даже мы) Но количество не всегда переходит в качество. Эксперты и уголовные адвокаты работают в команде при решении задач управления уголовно-правовыми рисками бизнеса. В связи с этим мы понимаем уровень аналитики и погружения фактуру с первого взгляда. Канал О преступлениях с "фисташками" очень круто выделятся на общем фоне и глубиной и актуальностью материала, и легкостью языка.

↖️ Здесь всегда злободневные посты по налоговым и другим экономическим преступлениям, имеющие высокую практическую значимость.

Отобрали для вас несколько актуальных постов по насущным темам:

💰 Крупнейшие преступные налоговые уклонения есть ли потолок в сумме уклонения? Собрали топ дел, в которых размер действительно вас удивит. Спойлер — Елена Блиновская не на первом месте.

⚖️ Когда вынесен оправдательный приговор, но защита с ним не согласна — и такое бывает, рассказали, почему защита обжаловала свою победу в суде по налоговому преступлению.

🧮Зачет НДС — не хищение? — когда происходит зачет НДС в счет непогашенной недоимки, то с позиции здравой логики вменять мошенничество нельзя. А какое мнение у судов? — ответ найдете в посте.

🔄 Новое — хорошо забытое старое возбуждение уголовных дел по инициативе налоговых органов дело далеко не новое. История показывает, что мы всегда возвращаемся к старому, но с другого конца.

🔍 10 самых важных уголовно-экономических новаций — конфискация крипты, амнистия за дробление и увеличение внеплановых проверок бизнеса — про эти и другие важные изменения читайте в Обзоре новаций.
Please open Telegram to view this post
VIEW IN TELEGRAM
🔥15👍9🤔52🥰1
Экспертный стаж 48 лет — приговор или нет?

Сегодня хотели бы обсудить весьма актуальную тему — рецензирование заключений государственных экспертов по финансово-экономическим и налоговым экспертизам. Часто такие заключения воспринимаются как приговор, с которым ничего сделать нельзя — суд воспринимает государственную экспертизу как единственную точку отсчета. Это не так 👆. Спорить с государственными экспертами можно и нужно 💪

На сегодняшнем примере видно, что уровень заключений существенно отличается: есть высококлассные работы, опровергать которые крайне сложно, а есть и очевидные тяп-ляпы, кальки с актов налоговой, счётной палаты, судебных решений.

Буквально вчера подготовили очередную рецензию и решили поделиться отдельными моментами, с которыми мы сталкиваемся довольно часто:

1️⃣Квалификация — в рецензируемой экспертизе указано, что у эксперта 48 лет стажа по специальности и опыт работы в судебно-экспертных учреждениях с 2007 года. Но вот беда, настолько многоопытный эксперт запамятовал, что уровень квалификации экспертов подлежит пересмотру каждые 5 лет (согласно ФЗ № 73 «О государственной судебно-экспертной деятельности в Российской Федерации»), и у него на момент экспертизы истек срок дипломов, а также не продлено право самостоятельного производства финансово-экономических и бухгалтерских экспертиз.

2️⃣Аргументация — эксперт считает, что в экспертизе по установлению влияния спорных сделок на исчисление налогов необходимо применение специальных знаний только в области бухгалтерского учета. Поэтому ссылок на вторую часть Налогового Кодекса, содержащую главы 21 «НДС» и 25 «Налог на прибыль организаций», в экспертизе нет.

3️⃣Методика — эксперт полностью обнулил вычеты по НДС и расходы по спорным сделкам, несмотря на фактическое наличие товара, который импортировался. Документы фактических поставщиков и ГТД экспертом не запрашивались.

4️⃣Недостаточная мотивация и даже лень — использование данных из акта и решения налогового органа как исходных без необходимой перепроверки и собственного исследования. Выводы налогового органа о преимущественном задвоении расходов по спорным сделкам эксперт решил по документам не перепроверять.

5️⃣Некомпетентность — непонимание экспертом механизма исчисления и уплаты налога на прибыль и НДС. Он решил рассчитать оба налога по данным книг покупок на произвольные даты, а не за налоговые периоды. О том, что расходы по налогу на прибыль не считают по данным книги покупок эксперт не знает, очевидно (см. п. 2.) потому, что Налоговый кодекс он не открывал.

И это только вершина айсберга 🧊 косяков и некомпетентности данного эксперта! Мы уже не берем в счет банальные ошибки (указан не тот ИНН, другое название организации и арифметические ошибки) и более «тонкие» методические вопросы.

Как видите, государственные эксперты тоже люди, и люди разные — в нашем примере, конечно, рассмотрена крайне слабая работа, общий уровень существенно выше, но рецензирование позволяет увидеть недостатки и у них 🔍. Особенно в части использования исходных данных от следователя.


Если вам необходимо рецензирование экспертизы, напишите нам — каждая деталь в заключении эксперта имеет значение, а мы умеем находить то, что не видно невооруженным глазом💬

#Экспертиза #Рецензия #ficenter #Бизнес #Налоговая_экспертиза
Please open Telegram to view this post
VIEW IN TELEGRAM
2👍20🔥136🥰2🤔2
📘 Что почитать в воскресенье вечером?

Сегодня хотим рассказать про очень крутую книгу, которую написал российский Джозеф Уэллс — Севир Павлович Голубятников.

Судебная бухгалтерия, как и ряд учебников по экономической экспертизе сегодня, к сожалению, явно деградировали и выродились, представляя собой по сути курс по бухгалтерскому учету для юристов плюс небольшой ликбез по экспертной нормативке.

А как же современные способы хищений, их отражение в учете, методы их выявления и фиксации? Что делает опер, ревизор, следователь, эксперт при расследовании в разрезе конкретной схемы? Что делает адвокат и судья при работе с учетной документацией в суде? Этого мы не найдем🧐

Наука и практика разъединились, как тонко отметили наши читатели в комментах к посту ТОП-5. Однако были же титаны и мыслители, сегодняшние "труды" у которых бы вызвали лишь горькую усмешку из мема про потомков и Юрия Гагарина. К таким титанам, безусловно, необходимо причислить Севира Павловича Голубятникова, профессора Нижегородской академии МВД России.

⌛️На временной оси эти атланты расположились так: Фортинский, Танасевич, Пошюнас, Голубятников. Труд каждого заслуживает отдельного анализа (и мы до них доберемся), но Севир Павлович создал свою научную школу, которая шагнула из советского периода в современный.

Его учебник Судебная бухгалтерия и основы аудита 2004 года, мы считаем, бесспорно, лучшей книгой по использованию учетной информации в судопроизводстве. Как преступления и деликты отражаются в учёте, какие закономерности следует использовать при выявлении экономического схематоза, как эксперт работает с искажениями — это настоящее сердце 💙 судебной бухгалтерии.

Рекомендуем найти и прочитать сам учебник (он есть, например, на Вайлдберриз) и статью Елены Лехановой, продолжателя идей научной школы, о Севире Павловиче 🔥
Please open Telegram to view this post
VIEW IN TELEGRAM
2👍227🔥7🥰1👀1
Исключить НДС нельзя, включить — похоже ВС РФ запутался, где поставить запятую при определении вреда от хищения

Не так давно ВС РФ вынес, прямо скажем, спорное определение, касающееся определения размера ущерба по краже в магазине. Социальные сети активно тиражируют это определение, и мы не можем остаться в стороне, поскольку в нем судьи размышляют исключительно про экономические категории: НДС, торговую наценку и добавленную стоимость. И размышляют, мягко скажем, в дискуссионной логике.

📘 Фабула дела
Два приятеля украли из магазина 4 пачки кофе (по 2 пачки на каждого). Магазину был причинен ущерб на сумму 3199 рублей 99 копеек – сумма с учетом НДС, который не был оплачен и не будет оплачен, так как похищенный кофе не был продан.

⚖️ Суд первой инстанции сделал все классически, аргументированно установив, что НДС и торговую наценку не нужно учитывать при определении размера ущерба.

После вычета НДС и прибыли сумма ущерба оказалась незначительной, и одному из фигурантов дела был назначен штраф в 5 тыс. Представители магазина не согласились с таким решением суда и дошли до ВС РФ.

⚖️ Судебная коллегия по уголовным делам заняла новационную и противоположную позицию не разрешила вычитать НДС и наценку из украденного товара вот по таким основаниям:
🔵при реализации товаров по розничным ценам, налог уже включается в цену и не выделяется на ценниках в магазине.
🔵фактическая стоимость похищенных из магазинов товаров должна включать в себя все элементы ценообразования, в том числе НДС и наценки.
🔵важен и субъективный момент – хищение совершается с прямым умыслом, виновный осознает розничную цену товара, который был выставлен на продажу.
🔵организация, предполагавшая реализовать похищенный товар, обязана уплатить НДС, поэтому сумма налога должна включаться в стоимость украденного имущества.

Не беремся оценивать довод ВС по поводу субъективных моментов, а вот с точки зрения экономической природы торговой наценки, добавленной стоимости и НДС, согласиться с аргументами ВС РФ ну никак нельзя.

Добавленная стоимость (ДС) — чисто экономическая категория, которая и представляет собой экономическое основание налога. ДС — это затраты организации на зарплату сотрудников, аренду помещений и прочие расходы, связанные с деятельностью магазина, плюс закладываемая маржа — прибыль. Магазин эти затраты понес, купив и выставив кофе на прилавок, и при краже ущерб — это все непосредственно понесенные затраты организацией.

➡️ Однако что же с прибылью, которая также является элементом добавленной стоимости? Кофе не реализован, а похищен, и прибыль тут — упущенная выгода магазина, и далеко не факт, что кофе был бы продан именно по цене с ценника, на который ссылается ВС РФ — полежал бы, попал под акцию, уменьшилась бы и прибыль магазина😬

➡️ А что же с НДС, который так дружно все теперь записали в размер хищения?
Тут еще ситуация более спорная. На наш взгляд, его нельзя даже включить в упущенную выгоду. Нельзя забывать про косвенную природу этого налога. Конечным плательщиком НДС выступает не магазин, а покупатель, который его в данном случае не заплатил, так как кофе был похищен. Не заплатил его и магазин, так как реализации кофе не произошло. НДС нет — отсутствует объект налогообложения — реализация товара. Прибыль в сложно устанавливаемом диапазоне как упущенная выгода есть, а НДС точно нет⛔️

💬 Мы считаем, что ущерб — фактическая стоимость товара, при уголовно-правовой квалификации должен определяться как покупная стоимость кофе и расходы магазина, связанные с доставкой кофе до прилавка без закладываемой прибыли, и уж тем более НДС, которого не было.

Продолжение
Please open Telegram to view this post
VIEW IN TELEGRAM
2🔥137💯4👍1
Конструкция, признаем, довольно сложная, так как если с покупной стоимостью все просто, то вот распределить все остальные затраты магазина на 1 пачку кофе задача, требующая аналитики и погружения в учет. Хорошо, если в учётной политике элементы добавленной стоимости определены чётко, и можно вычесть прибыль расчетным методом, а вот если нет?

На наш взгляд, самый разумный и эффективный подход в такой ситуации при определении ущерба по уголовному делу отталкиваться от минимальной суммы ущерба учитывать реальную покупную стоимость товара, как и складывалась в целом практика по хищениям в стране. Тут и принцип презумпции невиновности соблюдается, и сложные расчёты не тормозят дело. Если магазин не согласен (как в нашем случае) — пусть раскрывает элементы добавленной стоимости, которые в соответствии с экономическим основанием будут учтены.

🧐 Почему же у ВС в данном решении такая странная логика? Ведь по всем видам хищений: и мошенничеству, и присвоению, и краже ущерб раньше классически определялся по фактической стоимости актива без НДС, почему здесь что-то пошло не так?
ВС РФ ссылается в своем определении на методику 95 года (!) по определению розничных цен. Методика есть и даже не отменена, несмотря на очевидное устаревание, но эта методика просто описывает принцип формирования цены и никак не связана с определением размера ущерба от кражи!

Свободные розничные цены и тарифы определяются самостоятельно розничными торговыми предприятиями, предприятиями общественного питания и другими юридическими лицами, осуществляющими продажу товаров населению, в соответствии с конъюнктурой рынка, качеством и потребительскими свойствами товаров и предоставляемых услуг, исходя из свободной отпускной цены предприятия — изготовителя или цены другого поставщика (цены закупки) и торговой надбавки.


Какая связь между этой методикой и определением ущерба от кражи мы, откровенно говоря, так и не поняли🤷. Предлагаем нашим читателям также высказаться в комментариях 💬 по поводу данной новации и резком изменении подхода к установлению размера ущерба от хищений.

Мы полагаем, что в уголовном деле ущерб по этому кейсу — покупная стоимость товара плюс затраты магазина на доставку кофе до прилавка, а в гражданском иске с реальным ущербом тут могла бы сплюсоваться упущенная выгода — недополученная магазином прибыль. Но никакого фантомного НДС 👻.

#Судебная_практика #Налоги #ficenter #уголовноедело
Please open Telegram to view this post
VIEW IN TELEGRAM
2🔥15👍84👌2
48 часов на реанимацию банка

Сегодня хотим вспомнить один очень интересный кейс.
🔄 «Хождение по кругу» или «круговая схема» — это классические способы маскировки хищения денежных средств, но они не перестают от этого быть интересными, а когда за дело берутся профессионалы, схема по-настоящему ювелирно и идеально замыкается в круг. Тем не менее, пройдя этот круг по следам мошенников, даже самых профессиональных, опытный эксперт установит начало и конец такого круга и объём «дыры», которую так старательно залатали.

Дело, в котором мы устанавливали круговую схему, было одним из эпизодов из банкротства банка. Капитал банка таял 🧊 из года в год, и, когда у банка фактически оставалось всего 30 млн руб. на корсчете в ЦБ, удалось создать видимость движения денег по корсчету на сумму более 1,3 млрд руб. за счёт «хождения по кругу».

👥 Конечно, такие схемы требуют подготовки и согласованности действий целого круга лиц. В этом кейсе все началось с того, что на деньги негосударственного пенсионного фонда (НПФ) со счета в банке были приобретены ценные бумаги — ипотечные сертификаты участия (ИСУ) довольно сомнительного качества, но на сумму 1.3 млрд руб. Когда после всех своих сомнительных операций банк пришёл к окончательной недостаточности капитала, КДЛ было принято решение завуалировать «дыру», используя сделки с теми самыми ИСУ.

🤷‍♂️ Наверное, решили идти по принципу «нет худа без добра»: деньги НПФ фактически были похищены, поскольку ИСУ не стоили и 5% от того, что за них заплатили, так почему бы не использовать эти ИСУ во благо, прикрыв недостаточность капитала банка

Дело оставалось за техникой исполнения, и тут, надо отдать должное КДЛ, она была ювелирной💎

30 млн руб., которые оставались на корсчете банка, были направлены на покупку ИСУ связанными лицами, которые сразу же, продав их обратно фонду, получили эти же 30 млн руб. на свои счета в банке, пополнив соответственно и корсчет. Далее они снова направляются на покупку нового пакета ИСУ и снова возвращаются на счета связанных лиц в банке. Более 40 сделок за 2 рабочих дня обеспечили оборот по корсчету банка в ЦБ более, чем на 1,3 млрд руб.

⌛️Операции шли строго по времени, одна за другой, и, чтобы успеть сделать круг на 1.3 млрд руб. за два дня, нужно было буквально не пропустить ни минуту рабочего времени. Можно представить, сколько кофе и сигарет было употреблено участниками схемы в эти два дня. Видимость бурной деятельности была успешно создана. Но от отзыва лицензии это в итоге, конечно, все равно не спасло. Её отозвали через 2 месяца после этой «спецоперации».

В рамках уже возбужденного уголовного дела мы проанализировали 🔍выписку по корсчету банка в ЦБ, которую истребовали со временем совершения каждой операции, и выписки по клиринговым счетам. Хождение по кругу было установлено. Были ещё потом и экспертизы по анализу движения и вывода тех денежных средств НПФ, которые были потрачены на покупку ИСУ.

⚖️ КДЛ были привлечены к субсидиарной ответственности на 9.7 млрд руб. за вред кредиторам банка и осуждены в начале осени 2023 г. за хищение средств НПФ.

Как писал Джозеф Уэллс, мошенничество — одно из немногих преступлений, ключи к раскрытию которых не являются уникальными. Но именно за это мы и любим свою работу.

Мы рассказали лишь про небольшой эпизод «реанимации» банка, а вот какие схемы всё-таки привели к недостаточности капитала, расскажем ещё в следующих постах.

#Реальный_кейс #Бизнес #ficenter #Экспертиза #Банкротство #Мошенничество
Please open Telegram to view this post
VIEW IN TELEGRAM
1👍21🔥8👏72
🦸‍♂️ Итан Хант из налогового органа

На прошлой неделе мы рассказали, какие ошибки иногда допускают государственные эксперты, и как рецензирование помогает их отыскать. Сегодня поделимся с вами нашей рецензией на заключение, которое подготовил не эксперт, а замначальника отдела анализа и планирования налоговых проверок УФНС по ….мскому краю.

Сотрудник налогового органа сделал работу вместо специалиста по уголовному делу – что из этого получилось? Спойлер: ничего хорошего.

Исходные данные: у следователя стояла задача «миссия невыполнима 5»‎ — надо было за 2 дня разобраться с криминальной составляющей банкротства очень крупного промышленного предприятия, исследовать его ФХД за 16 (!!!) лет. Для квалифицированной экспертизы реальный срок исполнения — минимум 2 месяца, а может и все 5, как пойдет дело со сбором документов. Но следователь смог найти Итана Ханта в налоговом органе, который почти справился с задачей за 2 дня. Но ключевое слово тут почти ⬇️

🔵 Домыслы — инспектор вместо конкретных ответов по существу дает предположительные выводы, а в некоторых вопросах и вовсе ссылается на СМИ вместо того, чтобы запросить у следователя необходимые данные и работать с первоисточниками. Логично, что после такого подхода заключение будет носить абстрактный характер.

🔵 Пятилетка за 2 года — сотрудник налогового органа сумел проанализировать 16 лет работы предприятия за неправдоподобно короткий промежуток времени – 2 дня. Такое заключение на скорую руку, безусловно, ни к чему хорошему привести не может.

🔵 Эксперт без диплома — в заключении не было представлено никаких данных об экономическом образовании инспектора, который во время всего исследования ссылается на результаты проведенных налоговых проверок, хотя поставленные перед ним вопросы никаким образом исчисления налогов не касались.

🔵 Проблемы в методике — инспектор анализирует налоговые декларации по налогу на прибыль, чтобы установить показатели ФХД Общества, вместо применения методов вертикального и горизонтального анализа бухгалтерской отчетности. Такая методика не даст объективного представления о финансовой деятельности компании, но сотрудник налогового органа приходит к единственно верному для него выводу: финансовые показатели ухудшились.

🔵 Выход за пределы компетенции — инспектору, который стал временно специалистом, конечно же, тяжело осознать свои новые пределы компетенции, и он постоянно уходит в правовую оценку действия налогоплательщика: «надлежит признать взаимозависимым лицом, являлись организаторами схемы».

🔵 Могли или не могли? — чтобы оценить влияние невозвратных договоров займа на возможность Общества выполнять государственные контракты, необходимо использовать методику факторного анализа, исследовать договоры займа. Но вывод инспектора, который не анализировал исходные документы, удивляет своей проницательностью: «займы не могли не оказать отрицательного влияния на финансовую устойчивость Общества».

🔵 Вопросы без ответов — на некоторые вопросы инспектор решил не высказывать своего мнения, а вместо этого приводил справочную информацию, отсылал к другому вопросу или исследовал совсем иной период вместо указанного.

Итого получился эффект «тройной матрешки»🪆: в рамках расследования уголовного дела требовалась финансово-экономическая экспертиза по определению динамики финансового состояния и влияния сделок на ее изменение. Вместо этого мы получили не экспертизу, а заключение специалиста, которое на самом деле им тоже не являлось, а являлось дайджестом по проведённым ранее налоговым проверкам. Конечно, такой документ не может подменить настоящее заключение эксперта.

Если у вас есть сомнения в экспертизе или исследовании, если инспектор «открыл второй фронт» и стал еще и специалистом-экспертом, то не стоит поддаваться панике, такая миссия все-таки невыполнима, надо только провести ее рецензирование.

#Рецензия #ficenter #Бизнес #Экспертиза #Налоги
Please open Telegram to view this post
VIEW IN TELEGRAM
2👍20🔥8👀64🤣1
📘 Что почитать в воскресенье вечером?

В связи с актуальной повесткой дня решили внести изменения в нашу рубрику «Что почитать?».
Как пишут французские СМИ, Павлу Дурову будут предъявлять обвинение в соучастии в чёрных формах классической оргпреступности, наркоторговле, распространении детского порно и даже терроризме. Не говорим уж про классическое отмывание и мошенничество 🤥. За такую совокупность составов — опять же по мнению французских журналистов — Павлу может грозить 20 лет.

💬 Многие российские адвокаты не поддержали французских журналистов и уже высказались, что такие обвинения в липовом соучастии можно предъявить кому угодно — например, менеджменту Аpple, чьи айфоны наиболее часто используются преступниками, так как их сложнее всего взломать🔨.

Насколько обвинения объективны или политизированы, не является ли это вообще какой-то шпионской игрой — все это будут обсуждать на следующей неделе, когда будет конкретика, мы же хотим обратить внимание на составляющую, представляющую уже наш профессиональный интерес: вовлечение новых технологий в организацию и финансирование тяжких преступлений.

Об этом подробно и достаточно интересно описано в Рекомендациях FATF 📄 (прилагаем их российский перевод).
➡️ Пункты 15, 30 и 31: правоохранительные органы четко нацеливаются на пресечение любого «новаторства» при организации, соучастии и финансировании преступлений.
➡️ Пункт 31 сформулирован предельно четко: при проведении расследования всех предикатов (включая, естественно, наркотики и детское порно) правоохранительные органы должны иметь доступ ко всей информации 💻, необходимой для изобличения преступников.

И тут появляется и достаточно долго функционирует система связи, которой активно пользуются все, включая преступников. При этом сотрудничать с органами эта система не хочет. Если были конкретные официальные запросы по реальным преступлениям, где использовалась как средство связи телега, и был ответ «нет», то это дает определенную правовую позицию под то, о чем пишут французские журналисты. Когда ты такой крупный, и через тебя идет не только «свобода слова», но и жесткая чернуха, то модерация контента, предоставление данных — это щепетильные темы, которые волнуют государство и правоохранительные органы.

Пока многие российские чиновники и крупный бизнес переживают за свои Toncoins и удаляют «чувствительную переписку» (свежий термин Маргариты Симоньян) из телеги, предлагаем прочитать за чашкой кофе Рекомендации FATF, там есть много чего другого интересного про финансовые расследования🔍
Please open Telegram to view this post
VIEW IN TELEGRAM
1🔥17👍134💯2