🇰🇿 🇺🇿 Кстати, на #ЕПКИ опубликовано, что по итогам изучения корпоративной отчётности акционерных обществ на Едином портале корпоративной информации, Союзом национальных бизнес - рейтингов Казахстан звание «Лидер отрасли 2019» присвоено АО «#Узбекгеофизика»
📜✍️ В новой редакции закона «О Центральном банке Республики Узбекистан», подписанной Президентом 11 ноября и вступившей в силу с 12 ноября 2019 года, установлено, что Центральный банк:
➖является юр. лицом и находится в исключительной собственности государства, осуществляет свои расходы за счёт собственных доходов;
➖не отвечает по обязательствам государства, а государство — по обязательствам ЦБ, если они сами не приняли на себя такие обязательства или если иное не предусмотрено законом;
➖вправе создавать подведомственные ему организации для осуществления своих полномочий и выполнения функций;
➖осуществляет эмиссию облигаций;
➖может покупать и продавать на открытом рынке госценные бумаги, облигации, выпущенные самим ЦБ и иные ценные бумаги, в целях воздействия на уровень рыночных процентных ставок и ликвидности в банковской системе;
➖не вправе использовать операции на открытом рынке для финансирования госбюджета, покупать госценные бумаги при их первичном размещении;
➖может выступать в качестве фискального агента правительства и госорганов при размещении ими ценных бумаг, выплате платежей по ним, а также осуществлении других операций по долговым обязательствам (ценным бумагам);
➖формирует на своих балансовых счетах международные резервы, включающие ценные бумаги, выпущенные или гарантированные зарубежными правительствами, международными финорганизациями;
➖устанавливает требования к иностранным учредителям (акционерам) при создании ими банка или участии в уставном капитале банка;
➖вправе применять меры и санкции к банкам, прямым и косвенным акционерам, в т.ч. конечным бенефициарным собственникам, членам набсовета и правления, а также ключевому персоналу банков;
➖имеет исключительное право на выпуск денежных знаков в обращение в качестве законных платежных средств на территории Узбекистана. При этом, находящиеся в обращении деньги являются безусловными обязательствами ЦБ и обеспечиваются всеми его активами;
➖устанавливает порядок определения валютного курса;
➖не вправе участвовать в капиталах банков и уставных фондах других юр. лиц, за исключением участия в капиталах валютной биржи, а также подведомственных ему организаций, обеспечивающих деятельность ЦБ.
В статье 16 нового закона установлено, что внутренний аудит деятельности ЦБ осуществляется службой внутреннего аудита ЦБ, которая в своей деятельности подотчётна Аудиторскому комитету. При этом Аудиторский комитет подотчётен в своей деятельности правлению ЦБ, которое, в свою очередь, подотчётно Сенату.
Согласно статье 17 нового закона внешний аудит деятельности ЦБ проводится ежегодно аудиторскими организациями в соответствии с Международными стандартами аудита. Требования, предъявляемые к аудиторской организации, проводящей внешний аудит деятельности ЦБ, определяет сам ЦБ.
Кроме того, в соответствии со статьями 19 и 24 нового закона, председатель правления ЦБ назначается на должность и освобождается от должности Сенатом по представлению Президента. Зампреды ЦБ назначаются на должность и освобождаются от должности Президентом по представлению председателя ЦБ. В состав правления ЦБ входят председатель ЦБ, его заместители, а также два независимых члена правления. При этом независимые члены правления ЦБ утверждаются Кенгашем Сената по представлению председателя #ЦБ.
🔍См старую редакцию закона о ЦБ (от 21.12.1995г. №154-I)
➖является юр. лицом и находится в исключительной собственности государства, осуществляет свои расходы за счёт собственных доходов;
➖не отвечает по обязательствам государства, а государство — по обязательствам ЦБ, если они сами не приняли на себя такие обязательства или если иное не предусмотрено законом;
➖вправе создавать подведомственные ему организации для осуществления своих полномочий и выполнения функций;
➖осуществляет эмиссию облигаций;
➖может покупать и продавать на открытом рынке госценные бумаги, облигации, выпущенные самим ЦБ и иные ценные бумаги, в целях воздействия на уровень рыночных процентных ставок и ликвидности в банковской системе;
➖не вправе использовать операции на открытом рынке для финансирования госбюджета, покупать госценные бумаги при их первичном размещении;
➖может выступать в качестве фискального агента правительства и госорганов при размещении ими ценных бумаг, выплате платежей по ним, а также осуществлении других операций по долговым обязательствам (ценным бумагам);
➖формирует на своих балансовых счетах международные резервы, включающие ценные бумаги, выпущенные или гарантированные зарубежными правительствами, международными финорганизациями;
➖устанавливает требования к иностранным учредителям (акционерам) при создании ими банка или участии в уставном капитале банка;
➖вправе применять меры и санкции к банкам, прямым и косвенным акционерам, в т.ч. конечным бенефициарным собственникам, членам набсовета и правления, а также ключевому персоналу банков;
➖имеет исключительное право на выпуск денежных знаков в обращение в качестве законных платежных средств на территории Узбекистана. При этом, находящиеся в обращении деньги являются безусловными обязательствами ЦБ и обеспечиваются всеми его активами;
➖устанавливает порядок определения валютного курса;
➖не вправе участвовать в капиталах банков и уставных фондах других юр. лиц, за исключением участия в капиталах валютной биржи, а также подведомственных ему организаций, обеспечивающих деятельность ЦБ.
В статье 16 нового закона установлено, что внутренний аудит деятельности ЦБ осуществляется службой внутреннего аудита ЦБ, которая в своей деятельности подотчётна Аудиторскому комитету. При этом Аудиторский комитет подотчётен в своей деятельности правлению ЦБ, которое, в свою очередь, подотчётно Сенату.
Согласно статье 17 нового закона внешний аудит деятельности ЦБ проводится ежегодно аудиторскими организациями в соответствии с Международными стандартами аудита. Требования, предъявляемые к аудиторской организации, проводящей внешний аудит деятельности ЦБ, определяет сам ЦБ.
Кроме того, в соответствии со статьями 19 и 24 нового закона, председатель правления ЦБ назначается на должность и освобождается от должности Сенатом по представлению Президента. Зампреды ЦБ назначаются на должность и освобождаются от должности Президентом по представлению председателя ЦБ. В состав правления ЦБ входят председатель ЦБ, его заместители, а также два независимых члена правления. При этом независимые члены правления ЦБ утверждаются Кенгашем Сената по представлению председателя #ЦБ.
🔍См старую редакцию закона о ЦБ (от 21.12.1995г. №154-I)
👤💼 Салихбаев Дилшод Махмудович назначен исполняющим обязанности руководителя АО «Технолог»
7 ноября т.г. набсоветом АО «Технолог» принято единогласное решение освободить от должности гендиректора АО Шоислома Султановича Шамансурова по его собственному желанию.
Временно исполняющим обязанности гендиректора АО по совместительству с 11 ноября назначен Салихбаев Дилшод Махмудович.
На вышеуказанном заседании набсовета также принято решение присоединить к АО дочерние предприятия ООО «Технолог – Стан» и ООО «Технологмаш», в связи с чем, были даны соответствующие поручения по реорганизации руководству АО.
🔍Источник: ЕПКИ
⬇️См протокол заседания НС от 07.11.2019г.
PS: Шоислом Султанович Шамансуров был назначен исполняющим обязанности руководителя АО «Технолог» 13.04.2018г., в связи с увольнением Адилова Сейдали Надировича (#). На годовом ОСА от 19.06.2018г. С. Шамансуров был утверждён в должности гендиректора АО, а на собрании акционеров от 29.06.2019г. его полномочия были продлены на один год (#).
7 ноября т.г. набсоветом АО «Технолог» принято единогласное решение освободить от должности гендиректора АО Шоислома Султановича Шамансурова по его собственному желанию.
Временно исполняющим обязанности гендиректора АО по совместительству с 11 ноября назначен Салихбаев Дилшод Махмудович.
На вышеуказанном заседании набсовета также принято решение присоединить к АО дочерние предприятия ООО «Технолог – Стан» и ООО «Технологмаш», в связи с чем, были даны соответствующие поручения по реорганизации руководству АО.
🔍Источник: ЕПКИ
⬇️См протокол заседания НС от 07.11.2019г.
PS: Шоислом Султанович Шамансуров был назначен исполняющим обязанности руководителя АО «Технолог» 13.04.2018г., в связи с увольнением Адилова Сейдали Надировича (#). На годовом ОСА от 19.06.2018г. С. Шамансуров был утверждён в должности гендиректора АО, а на собрании акционеров от 29.06.2019г. его полномочия были продлены на один год (#).
Из статьи в review.uz (веб-сайт Центра экономических исследований):
🗨В промышленном секторе Узбекистана остаётся достаточно высоким присутствие государства. Во многих отраслях сохраняется монополия, что ведёт к снижению конкуренции, неэффективному управлению производственным процессом и издержками. Процесс разграничения регуляторных и хозяйственных функций в промышленности, и в частности в энергетике, также еще далёк от завершения.
🗨В стране только формируются условия для укрупнения предприятий, их перехода в разряд среднего бизнеса, частный сектор практически не участвует в производственной деятельности крупных промышленных госпредприятий.
🗨 Вышеуказанные факторы негативно сказываются на расширении производственной деятельности предприятий, не позволяют достигать эффекта от масштаба производства, что сказывается на конкурентоспособности продукции на внутреннем и внешнем рынках и сдерживает экономический потенциал.
🗨Переработка овощей от общего объема урожая составляет лишь 4,3%, фруктов – 20%, хлопкового волокна до готовой продукции – около 30%. Экспорт имеет сырьевую направленность.
🗨 Уровень износа машин и оборудования в промышленности составляет 45,9%, а в обрабатывающей промышленности – 50,5%. В частности, доля морально устаревших основных фондов (используемых более 30 лет) в системе АО «Узбекэнерго» составляет 62,4%, 73,7% магистральных газопроводов подлежат реконструкции, на предприятиях пищевой промышленности износ оборудования достигает 65%. Износ основных фондов промышленности в подобных масштабах создает угрозу остановки части производств, повышения издержек на текущий ремонт устаревшего оборудования и требует привлечения крупных финансовых вливаний только на обновление текущего парка промышленной техники.
🗨 В краткосрочный период может возникнуть потребность в выработке мер по стимулированию предприятий к обновлению и модернизации промышленного оборудования за счет собственных возможностей. Наиболее приемлемым видится ускорение выхода крупных госкомпаний на рынки ценных бумаг с сохранением основной части ценных бумаг в руках государства относительно стратегических компаний.
🗨Внедрение рыночных отношений в отраслях – естественных монополиях может вести к повышению цен на социально значимые товары, в частности на газ и электроэнергию. В условиях социальной направленности государства это может сформировать долгосрочные вызовы перестройки сложившейся модели хозяйственного управления в промышленном секторе и потребует выработки мер, формирующих эффективный баланс между интересами производителей и потребителей.
🔍Источник: review.uz
🗨В промышленном секторе Узбекистана остаётся достаточно высоким присутствие государства. Во многих отраслях сохраняется монополия, что ведёт к снижению конкуренции, неэффективному управлению производственным процессом и издержками. Процесс разграничения регуляторных и хозяйственных функций в промышленности, и в частности в энергетике, также еще далёк от завершения.
🗨В стране только формируются условия для укрупнения предприятий, их перехода в разряд среднего бизнеса, частный сектор практически не участвует в производственной деятельности крупных промышленных госпредприятий.
🗨 Вышеуказанные факторы негативно сказываются на расширении производственной деятельности предприятий, не позволяют достигать эффекта от масштаба производства, что сказывается на конкурентоспособности продукции на внутреннем и внешнем рынках и сдерживает экономический потенциал.
🗨Переработка овощей от общего объема урожая составляет лишь 4,3%, фруктов – 20%, хлопкового волокна до готовой продукции – около 30%. Экспорт имеет сырьевую направленность.
🗨 Уровень износа машин и оборудования в промышленности составляет 45,9%, а в обрабатывающей промышленности – 50,5%. В частности, доля морально устаревших основных фондов (используемых более 30 лет) в системе АО «Узбекэнерго» составляет 62,4%, 73,7% магистральных газопроводов подлежат реконструкции, на предприятиях пищевой промышленности износ оборудования достигает 65%. Износ основных фондов промышленности в подобных масштабах создает угрозу остановки части производств, повышения издержек на текущий ремонт устаревшего оборудования и требует привлечения крупных финансовых вливаний только на обновление текущего парка промышленной техники.
🗨 В краткосрочный период может возникнуть потребность в выработке мер по стимулированию предприятий к обновлению и модернизации промышленного оборудования за счет собственных возможностей. Наиболее приемлемым видится ускорение выхода крупных госкомпаний на рынки ценных бумаг с сохранением основной части ценных бумаг в руках государства относительно стратегических компаний.
🗨Внедрение рыночных отношений в отраслях – естественных монополиях может вести к повышению цен на социально значимые товары, в частности на газ и электроэнергию. В условиях социальной направленности государства это может сформировать долгосрочные вызовы перестройки сложившейся модели хозяйственного управления в промышленном секторе и потребует выработки мер, формирующих эффективный баланс между интересами производителей и потребителей.
🔍Источник: review.uz
💊 На 6 декабря назначено проведение внеочередного общего собрания акционеров АО «Тошкент вилояти «Дори – Дармон»», на котором среди прочих вопросов будет рассмотрено заключение обществом крупной сделки, связанной с реализацией активов.
В этой связи, исходя из статьи 40 Закона «Об акционерных обществах и защите прав акционеров», АО уведомляет своих акционеров об их праве требовать выкупа обществом всех или части принадлежащих им акций в случае принятия решения о заключении крупной сделки, если они голосовали против принятия этого решения, либо не принимали участие в голосовании по данному вопросу по уважительным причинам.
Цена покупки обществом акций определяется в соответствии с рыночной стоимостью, сообщается в объявлении.
🔍Источник: ЕПКИ
В этой связи, исходя из статьи 40 Закона «Об акционерных обществах и защите прав акционеров», АО уведомляет своих акционеров об их праве требовать выкупа обществом всех или части принадлежащих им акций в случае принятия решения о заключении крупной сделки, если они голосовали против принятия этого решения, либо не принимали участие в голосовании по данному вопросу по уважительным причинам.
Цена покупки обществом акций определяется в соответствии с рыночной стоимостью, сообщается в объявлении.
🔍Источник: ЕПКИ
📜✍️ Постановлением Президента Узбекистана от 13.11.2019г. №ПП-4521 утверждён прогнозный график погашения займа на 500 млн. долл. США, выделяемого Международным банком реконструкции и развития на 30 лет в рамках соглашения от 19.07.2019г., а также выплаты комиссий и процентов по займу.
Как указано в постановлении, заём направляется на финансирование расходов республиканского бюджета [проект «Поддержка рыночных реформ в Узбекистане»].
«Операция в поддержку политики развития окажет дополнительную поддержку правительству страны в критически важный момент, когда направление реформ смещается с нормативно-правовых изменений в сторону более сложных институциональных преобразований в экономической системе страны, необходимых для развития частного сектора, создания дополнительных рабочих мест и обеспечения большей социальной интеграции наиболее уязвимых слоев населения в трансформирующуюся национальную экономику», отметил в июне Хидеки Мори, глава представительства Всемирного банка в Узбекистане с 1 марта 2017 г.
🔍См ПП-4521
🔍 См перечень проектов МБРР в Узбекистане
Как указано в постановлении, заём направляется на финансирование расходов республиканского бюджета [проект «Поддержка рыночных реформ в Узбекистане»].
«Операция в поддержку политики развития окажет дополнительную поддержку правительству страны в критически важный момент, когда направление реформ смещается с нормативно-правовых изменений в сторону более сложных институциональных преобразований в экономической системе страны, необходимых для развития частного сектора, создания дополнительных рабочих мест и обеспечения большей социальной интеграции наиболее уязвимых слоев населения в трансформирующуюся национальную экономику», отметил в июне Хидеки Мори, глава представительства Всемирного банка в Узбекистане с 1 марта 2017 г.
🔍См ПП-4521
Международный банк реконструкции и развития (МБРР) — основное кредитное учреждение Всемирного банка.
🔍 См перечень проектов МБРР в Узбекистане
Эксперты Комиссий США по ценным бумагам и биржам, а также по торговле товарными фьючерсами выступили на первом семинаре, посвященном повышению квалификации представителей рынков капитала, центробанков и министерств финансов Центрально-Азиатских стран
Вчера в Сенате состоялась встреча первого зампреда Сената Содика Сафоева с делегацией представителей Комиссий по ценным бумагам и биржам, а также по торговле товарными фьючерсами США.
Как сообщается в пресс-релизе Сената, Комиссия по ценным бумагам и биржам США, являющаяся главным органом, осуществляющим функции надзора и регулирования американского рынка ценных бумаг, готова содействовать регулятору рынка капитала Узбекистана во внедрении передового опыта в данной сфере и повышении квалификации специалистов соответствующего профиля. В свою очередь, представители Комиссии по торговле товарными фьючерсами США также подчеркнули готовность оказать содействие в продвижении конкурентоспособных и эффективных фьючерсных рынков и внедрении в практику механизмов защиты инвесторов от манипуляций и злоупотреблений в торговой практике.
Сенат отмечает, что эксперты вышеуказанных Комиссий США поделились своими взглядами на развитие рынка в ходе первого семинара, посвященного повышению квалификации представителей рынков капитала, центробанков и министерств финансов Центрально-Азиатских стран, проведённом 12-14 ноября Агентством по развитию рынка капитала Узбекистана.
🔍Источник: Сенат Олий Мажлиса РУз.
Вчера в Сенате состоялась встреча первого зампреда Сената Содика Сафоева с делегацией представителей Комиссий по ценным бумагам и биржам, а также по торговле товарными фьючерсами США.
Как сообщается в пресс-релизе Сената, Комиссия по ценным бумагам и биржам США, являющаяся главным органом, осуществляющим функции надзора и регулирования американского рынка ценных бумаг, готова содействовать регулятору рынка капитала Узбекистана во внедрении передового опыта в данной сфере и повышении квалификации специалистов соответствующего профиля. В свою очередь, представители Комиссии по торговле товарными фьючерсами США также подчеркнули готовность оказать содействие в продвижении конкурентоспособных и эффективных фьючерсных рынков и внедрении в практику механизмов защиты инвесторов от манипуляций и злоупотреблений в торговой практике.
Сенат отмечает, что эксперты вышеуказанных Комиссий США поделились своими взглядами на развитие рынка в ходе первого семинара, посвященного повышению квалификации представителей рынков капитала, центробанков и министерств финансов Центрально-Азиатских стран, проведённом 12-14 ноября Агентством по развитию рынка капитала Узбекистана.
🔍Источник: Сенат Олий Мажлиса РУз.
🇰🇬Новости из Кыргызстана: из-за сложностей в принятии правительством кадровых решений, компании более 5 месяцев не могут публично выпустить акции для привлечения инвестиций
Предприятия Кыргызстана не могут публично выпустить ценные бумаги для привлечения инвестиций, сообщает новостной интернет портал 24.kg. Ситуация сложилась из-за кадровых решений правительства.
В мае 2019 года с поста председателя Госслужбы по регулированию и надзору за финансовым рынком ушёл Санжар Муканбетов. Он стал министром экономики. Нового главу ведомства не назначили до сих пор, поэтому отсутствует кворум исполнительного совета Госфиннадзора.
Для публичного выпуска ценных бумаг и их размещения необходимо зарегистрировать эмиссию в Госфиннадзоре. Решение об этом принимает исполнительный совет, для правомочности которого нужен кворум совета — не менее пяти членов.
Однако, кворум для принятия решения о регистрации публичных выпусков ценных бумаг не собирается. В итоге компании не могут зарегистрировать ценные бумаги в Госфиннадзоре и выпустить их в обращение, чтобы привлечь инвестиции на фондовом рынке.
🔍Источник: 24.kg
PS: Признаётся утратившим силу Закон Кыргызской Республики «Об уполномоченном государственном органе в сфере надзора и регулирования финансового рынка»
📜✍️ 6 ноября 2019 года Президент Кыргызстана С. Ш. Жээнбеков подписал соответствующий закон, который вступает в силу по истечении 10 дней со дня официального опубликования (опубликован 12.11.2019г.)
Со дня вступления в силу закона «О признании утратившим силу некоторых законодательных актов Кыргызской Республики» вступает в силу постановление КабМина от 31.12.2018г. № 659 «О вопросах деятельности Государственной службы регулирования и надзора за финансовым рынком при Правительстве Кыргызской Республики», которое регламентирует деятельность Госслужбы регулирования и надзора за финансовым рынком при Правительстве Кыргызской Республики.
🔍Источник: Госфиннадзор Кыргызской Республики
Предприятия Кыргызстана не могут публично выпустить ценные бумаги для привлечения инвестиций, сообщает новостной интернет портал 24.kg. Ситуация сложилась из-за кадровых решений правительства.
В мае 2019 года с поста председателя Госслужбы по регулированию и надзору за финансовым рынком ушёл Санжар Муканбетов. Он стал министром экономики. Нового главу ведомства не назначили до сих пор, поэтому отсутствует кворум исполнительного совета Госфиннадзора.
Для публичного выпуска ценных бумаг и их размещения необходимо зарегистрировать эмиссию в Госфиннадзоре. Решение об этом принимает исполнительный совет, для правомочности которого нужен кворум совета — не менее пяти членов.
Однако, кворум для принятия решения о регистрации публичных выпусков ценных бумаг не собирается. В итоге компании не могут зарегистрировать ценные бумаги в Госфиннадзоре и выпустить их в обращение, чтобы привлечь инвестиции на фондовом рынке.
🔍Источник: 24.kg
PS: Признаётся утратившим силу Закон Кыргызской Республики «Об уполномоченном государственном органе в сфере надзора и регулирования финансового рынка»
📜✍️ 6 ноября 2019 года Президент Кыргызстана С. Ш. Жээнбеков подписал соответствующий закон, который вступает в силу по истечении 10 дней со дня официального опубликования (опубликован 12.11.2019г.)
Со дня вступления в силу закона «О признании утратившим силу некоторых законодательных актов Кыргызской Республики» вступает в силу постановление КабМина от 31.12.2018г. № 659 «О вопросах деятельности Государственной службы регулирования и надзора за финансовым рынком при Правительстве Кыргызской Республики», которое регламентирует деятельность Госслужбы регулирования и надзора за финансовым рынком при Правительстве Кыргызской Республики.
🔍Источник: Госфиннадзор Кыргызской Республики
Forwarded from davletovuz
Ўзбекистонда энди банклар томонидан евробонд чиқаришга саъй-ҳаракатлар кетаётган бир пайтда Давлат активларини бошқариш агентлиги директори Суннатилла Бекеновнинг фикрлари жуда қизиқ:
“Биз фақатгина ички бозорни ривожлантириб, резидентларимизга ҳурмат намойиш этиб, шундан кейинги босқичда ташқи бозор учун акциялар чиқаришимиз мумкин. Бу мен риоя этишга ҳаракат қилаётган принципиал позициядир”.
“Биз фақатгина ички бозорни ривожлантириб, резидентларимизга ҳурмат намойиш этиб, шундан кейинги босқичда ташқи бозор учун акциялар чиқаришимиз мумкин. Бу мен риоя этишга ҳаракат қилаётган принципиал позициядир”.
Количество организаций в акционерной форме сократилось ещё на две единицы
По данным ЦД, по состоянию на 15.11.2019г. в Узбекистане 598 АО. Объём выпущенных ими акций, из которых формируется уставный капитал, составляет 87,55 трлн. сум.
На этой неделе выведены из депозитарного учёта (аннулированы) акции теперь уже бывших акционерных обществ ИП "Asia Electron" и Узстройматериалы.
В то же время, по данным РФБ к торговле на фондовой бирже допущены акции 108 АО (из 598), включая госпакеты акций 13 АО, выставленные на продажу по решению главы государства.
Акции других акционерных обществ могут обращаться только на организованных внебиржевых торгах, а именно на торговой площадке АО "Элсис-савдо".
🤔Напомним, что постановлением Президента РУз. от 20.02.2019г. №ПП-4198 было дано согласие:
➖ на создание Ассоциации предприятий промышленности строительных материалов Узбекистана;
➖ на инициирование ликвидации государственного АО «Узстройматериалы» с передачей Агентству по управлению госактивами его пакетов акций (доли) в уставных капиталах хозобществ.
При этом было установлено, что председатель Ассоциации «Узпромстройматериалы» и его заместители избираются по представлению Минэкономпром.
Кроме того, Агентству по управлению госактивами было поручено обеспечить:
➖распределение чистой прибыли АО «Узстройматериалы» по итогам 2018 года с направлением 20 % на выплату дивидендов в госбюджет;
➖безвозмездную передачу создаваемой Ассоциации основных средств ликвидируемого АО, дебиторской задолженности, возникшей по отчислениям предприятий, входящих в его состав, долей общества в уставных капиталах ООО «УзстройматериалЛИТИ» и ООО «Тог геология жамлама экспедицияси», а также денежных средств АО, оставшихся после завершения процедуры ликвидации;
➖ликвидацию ООО «УКМ Транс авто» с последующей безвозмездной передачей его автотранспортных средств создаваемой Ассоциации.
По данным ЦД, по состоянию на 15.11.2019г. в Узбекистане 598 АО. Объём выпущенных ими акций, из которых формируется уставный капитал, составляет 87,55 трлн. сум.
На этой неделе выведены из депозитарного учёта (аннулированы) акции теперь уже бывших акционерных обществ ИП "Asia Electron" и Узстройматериалы.
В то же время, по данным РФБ к торговле на фондовой бирже допущены акции 108 АО (из 598), включая госпакеты акций 13 АО, выставленные на продажу по решению главы государства.
Акции других акционерных обществ могут обращаться только на организованных внебиржевых торгах, а именно на торговой площадке АО "Элсис-савдо".
🤔Напомним, что постановлением Президента РУз. от 20.02.2019г. №ПП-4198 было дано согласие:
➖ на создание Ассоциации предприятий промышленности строительных материалов Узбекистана;
➖ на инициирование ликвидации государственного АО «Узстройматериалы» с передачей Агентству по управлению госактивами его пакетов акций (доли) в уставных капиталах хозобществ.
При этом было установлено, что председатель Ассоциации «Узпромстройматериалы» и его заместители избираются по представлению Минэкономпром.
Кроме того, Агентству по управлению госактивами было поручено обеспечить:
➖распределение чистой прибыли АО «Узстройматериалы» по итогам 2018 года с направлением 20 % на выплату дивидендов в госбюджет;
➖безвозмездную передачу создаваемой Ассоциации основных средств ликвидируемого АО, дебиторской задолженности, возникшей по отчислениям предприятий, входящих в его состав, долей общества в уставных капиталах ООО «УзстройматериалЛИТИ» и ООО «Тог геология жамлама экспедицияси», а также денежных средств АО, оставшихся после завершения процедуры ликвидации;
➖ликвидацию ООО «УКМ Транс авто» с последующей безвозмездной передачей его автотранспортных средств создаваемой Ассоциации.
👤💼 Муталов Бахтиёр Анварович стал владельцем 27,01% доли Завода «Узбекхиммаш»
Последнее приобретение Муталовым (Ташкент) акций АО «O'zbekkimyomash Zavodi» было 11-12 ноября т.г. В эти дни на фондовой бирже он купил 0,13% доли в уставном капитале АО, сообщается на веб-сайте РФБ.
Текущая котировальная цена простой акции АО «O'zbekkimyomash Zavodi» [UZHM] составляет 6360 сум при номинальной стоимости – 751 сум.
На текущей неделе совершены 20 биржевых транзакций с акциями АО на общую сумму 406,3 млн. сум.
🔍 Источник: РФБ
PS: На основании сделки от 13.05.2019г. 23,84 % доля в уставном капитале Узбекхиммаш (3 481 780 шт. акций) были переданы в уставный фонд ООО «Rado Trading Group Tashkent». Согласно договору о расчёте с учредителем от 29.05.2019г. право собственности на эту долю перешло Муталову Б.А. В результате Муталов тогда стал владельцем 24,83% (#)
Напомним, что на годовом ОСА, состоявшемся 27.06.2019г. (кворум 87,69%) чистая прибыль Узбекхиммаш по итогам 2018 года в объеме 13,80 млрд. сум распределена в следующем порядке:
➖на выплату дивидендов– 2,76 млрд. сум (на одну акцию 193,97 сум, т.е.);
➖в фонд охраны труда – 276,13 млн. сум;
➖на выплату премий трудовому коллективу АО – 966,47 млн.сум;
➖на благотворительность и безвозмездную помощь – 276,13 млн. сум;
➖в фонд приобретения и строительства жилья – 276,13 млн. сум;
➖на технические развитие АО – 9,25 млрд. сум.
В январе 2018 года глава государства побывал в Узбекхиммаш для ознакомления с новыми проектом, предусматривающим увеличение мощности литья металла с 1,7 тысячи до 4 тысяч тонн, улучшение качества продукции, сбережение энергетических и трудовых ресурсов (president.uz).
Последнее приобретение Муталовым (Ташкент) акций АО «O'zbekkimyomash Zavodi» было 11-12 ноября т.г. В эти дни на фондовой бирже он купил 0,13% доли в уставном капитале АО, сообщается на веб-сайте РФБ.
Текущая котировальная цена простой акции АО «O'zbekkimyomash Zavodi» [UZHM] составляет 6360 сум при номинальной стоимости – 751 сум.
На текущей неделе совершены 20 биржевых транзакций с акциями АО на общую сумму 406,3 млн. сум.
🔍 Источник: РФБ
PS: На основании сделки от 13.05.2019г. 23,84 % доля в уставном капитале Узбекхиммаш (3 481 780 шт. акций) были переданы в уставный фонд ООО «Rado Trading Group Tashkent». Согласно договору о расчёте с учредителем от 29.05.2019г. право собственности на эту долю перешло Муталову Б.А. В результате Муталов тогда стал владельцем 24,83% (#)
Напомним, что на годовом ОСА, состоявшемся 27.06.2019г. (кворум 87,69%) чистая прибыль Узбекхиммаш по итогам 2018 года в объеме 13,80 млрд. сум распределена в следующем порядке:
➖на выплату дивидендов– 2,76 млрд. сум (на одну акцию 193,97 сум, т.е.);
➖в фонд охраны труда – 276,13 млн. сум;
➖на выплату премий трудовому коллективу АО – 966,47 млн.сум;
➖на благотворительность и безвозмездную помощь – 276,13 млн. сум;
➖в фонд приобретения и строительства жилья – 276,13 млн. сум;
➖на технические развитие АО – 9,25 млрд. сум.
В январе 2018 года глава государства побывал в Узбекхиммаш для ознакомления с новыми проектом, предусматривающим увеличение мощности литья металла с 1,7 тысячи до 4 тысяч тонн, улучшение качества продукции, сбережение энергетических и трудовых ресурсов (president.uz).
Forwarded from Saida Mirziyoyeva
ОАВ ривожи, давлат органлари очиқлиги капитал бозорининг тўлақонли ишлаши учун фавқулодда муҳим.
⠀
Бугун биз капитал бозорининг Ўзбекистон иқтисодиётидаги ролига бағишланган, Капитал бозорини ривожлантириш агентлиги билан ҳамкорликда ташкил этилган халқаро конференцияни очдик.
⠀
Барча маърузачи ва иштирокчиларга билдирилган қизиқиш учун раҳмат!
_
⠀
Развитие СМИ, открытость госорганов критически важны для полноценного функционирования рынка капитала.
⠀
Сегодня открыли международную конференцию, посвященную роли рынка капитала в экономике Узбекистана, в партнерстве с Агентством по развитию рынка капитала.
⠀
Спасибо всем спикерам и участникам за интерес!
⠀
#AOKA #АИМК #AIMC #ochiqlik #открытость #openness #OAV #СМИ #massmedia #Uzbekistan #SMirziyoyeva
⠀
Бугун биз капитал бозорининг Ўзбекистон иқтисодиётидаги ролига бағишланган, Капитал бозорини ривожлантириш агентлиги билан ҳамкорликда ташкил этилган халқаро конференцияни очдик.
⠀
Барча маърузачи ва иштирокчиларга билдирилган қизиқиш учун раҳмат!
_
⠀
Развитие СМИ, открытость госорганов критически важны для полноценного функционирования рынка капитала.
⠀
Сегодня открыли международную конференцию, посвященную роли рынка капитала в экономике Узбекистана, в партнерстве с Агентством по развитию рынка капитала.
⠀
Спасибо всем спикерам и участникам за интерес!
⠀
#AOKA #АИМК #AIMC #ochiqlik #открытость #openness #OAV #СМИ #massmedia #Uzbekistan #SMirziyoyeva
🇷🇺Новости из России: «рынок криптовалют требует пристального внимания Центробанка»
🏛 «Рынок капитала расширяется, уходит за пределы классических бондов и акций. Мы видим ICO со всеми плюсами и минусами. В России принят закон о краудфандинге, на очереди закон о цифровых финансовых активах. Есть удачные примеры, есть скандальные примеры. Есть отложенный запуск криптовалют и stablecoin (криптовалюты, которые привязаны к запасам обычных валют или физических товаров), идёт большая дискуссия. Пока рынок небольшой, он не вызывает в текущем моменте обеспокоенности с точки зрения глобальной финансовой стабильности, но он требует пристального внимания, потому что речь идёт о доверии инвесторов», - пояснил первый зампред ЦБ РФ Сергей Швецов на конференции «Корпоративное управление в России – 2019».
13 ноября 2019 г. в Москве, в отеле Интерконтиненталь состоялась конференция Московской Биржи (Moex) "Корпоративное управление в России – 2019"
🔍Источник: tass.ru
PS: 27 ноября т.г. в Москве состоится Форум по корпоративному управлению и торжественная церемония вручения Национальной премии "Директор года". Организаторами форума и премии выступают Ассоциация независимых директоров (АНД), Российский союз промышленников и предпринимателей (РСПП) и PwC.
#крипторынок
🏛 «Рынок капитала расширяется, уходит за пределы классических бондов и акций. Мы видим ICO со всеми плюсами и минусами. В России принят закон о краудфандинге, на очереди закон о цифровых финансовых активах. Есть удачные примеры, есть скандальные примеры. Есть отложенный запуск криптовалют и stablecoin (криптовалюты, которые привязаны к запасам обычных валют или физических товаров), идёт большая дискуссия. Пока рынок небольшой, он не вызывает в текущем моменте обеспокоенности с точки зрения глобальной финансовой стабильности, но он требует пристального внимания, потому что речь идёт о доверии инвесторов», - пояснил первый зампред ЦБ РФ Сергей Швецов на конференции «Корпоративное управление в России – 2019».
13 ноября 2019 г. в Москве, в отеле Интерконтиненталь состоялась конференция Московской Биржи (Moex) "Корпоративное управление в России – 2019"
🔍Источник: tass.ru
PS: 27 ноября т.г. в Москве состоится Форум по корпоративному управлению и торжественная церемония вручения Национальной премии "Директор года". Организаторами форума и премии выступают Ассоциация независимых директоров (АНД), Российский союз промышленников и предпринимателей (РСПП) и PwC.
#крипторынок
🇺🇦 Новости из Украины
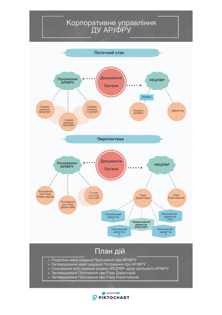
Национальная комиссия по ценным бумагам и фондовому рынку (НКЦБФР) одобрила решение о внедрении корпоративного управления в Государственном учреждении "Агентство по развитию инфраструктуры фондового рынка Украины" (АРИФРУ).
Одноуровневая система корпоративного управления (one-tier board system) с главным органом управления - советом директоров, в который войдут исполнительные и неисполнительные директора, будет создана впервые в госучреждении.
В настоящее время законодательство предусматривает создание исключительно двухуровневой системы корпоративного управления и не требует обязательного создания совета директоров в компаниях другого типа, кроме публичных акционерных обществ.
🔍Источник: nssmc.gov.ua
PS: В феврале т.г. НКЦБФР авторизировала АРИФРУ, учрежденное самой ЦКЦБФР, первым в качестве уполномоченного провайдера информационных услуг по обнародованию финансовой отчетности и информации по фондовому рынку Украины. Введение института уполномоченного провайдера информационных услуг является элементом адаптации инфраструктуры украинского рынка к нормам ЕС, сообщил тогда глава НКЦБФР.
🔍Источник: interfax.com.ua
АРИФРУ создано в 1998 году с целью организационного, технического и ресурсного обеспечения реализации полномочий Национальной комиссии по ценным бумагам и фондовому рынку. В 2010 году АРИФРУ запустило информационный ресурс smida.gov.ua, на котором раскрывается информация о деятельности эмитентов ценных бумаг.
Национальная комиссия по ценным бумагам и фондовому рынку (НКЦБФР) одобрила решение о внедрении корпоративного управления в Государственном учреждении "Агентство по развитию инфраструктуры фондового рынка Украины" (АРИФРУ).
Одноуровневая система корпоративного управления (one-tier board system) с главным органом управления - советом директоров, в который войдут исполнительные и неисполнительные директора, будет создана впервые в госучреждении.
В настоящее время законодательство предусматривает создание исключительно двухуровневой системы корпоративного управления и не требует обязательного создания совета директоров в компаниях другого типа, кроме публичных акционерных обществ.
🔍Источник: nssmc.gov.ua
PS: В феврале т.г. НКЦБФР авторизировала АРИФРУ, учрежденное самой ЦКЦБФР, первым в качестве уполномоченного провайдера информационных услуг по обнародованию финансовой отчетности и информации по фондовому рынку Украины. Введение института уполномоченного провайдера информационных услуг является элементом адаптации инфраструктуры украинского рынка к нормам ЕС, сообщил тогда глава НКЦБФР.
🔍Источник: interfax.com.ua
АРИФРУ создано в 1998 году с целью организационного, технического и ресурсного обеспечения реализации полномочий Национальной комиссии по ценным бумагам и фондовому рынку. В 2010 году АРИФРУ запустило информационный ресурс smida.gov.ua, на котором раскрывается информация о деятельности эмитентов ценных бумаг.
Reuters: Госорган составляет список из 20 кандидатов на #IPO
В ближайшее время Узбекистан может продать акции некоторых своих крупнейших государственных компаний, в том числе энергетической компании «#Узбекнефтегаз» и золотодобывающего и уранодобывающего #НГМК, заявил в пятницу глава госоргана по управлению активами.
По словам руководителя #АУГА Сунатуллы Бекенова, государство планирует предложить миноритарные пакеты акций таких компаний на внутреннем фондовом рынке, прежде чем размещать их за рубежом.
«Даже несмотря на то, что мы сохраняем контрольный пакет акций в определенных стратегических компаниях, таких как нефтегазовая отрасль и горнодобывающая промышленность ... мы сделаем их акции доступными на рынке, чтобы привлеченные нами внешние инвесторы могли оценить эффективность их управления», - отметил Бекенов на финансовой конференции в Ташкенте.
🔍Подробнее на reuters.com (на англ. языке)
В ближайшее время Узбекистан может продать акции некоторых своих крупнейших государственных компаний, в том числе энергетической компании «#Узбекнефтегаз» и золотодобывающего и уранодобывающего #НГМК, заявил в пятницу глава госоргана по управлению активами.
По словам руководителя #АУГА Сунатуллы Бекенова, государство планирует предложить миноритарные пакеты акций таких компаний на внутреннем фондовом рынке, прежде чем размещать их за рубежом.
«Даже несмотря на то, что мы сохраняем контрольный пакет акций в определенных стратегических компаниях, таких как нефтегазовая отрасль и горнодобывающая промышленность ... мы сделаем их акции доступными на рынке, чтобы привлеченные нами внешние инвесторы могли оценить эффективность их управления», - отметил Бекенов на финансовой конференции в Ташкенте.
🔍Подробнее на reuters.com (на англ. языке)
🇺🇿vs🇰🇿 «Узбекистан станет конкурентом Казахстана в привлечении инвестиций в позитивном ключе», - заявил в интервью в столице Казахстана Нур-Султан Марк Хортон, заместитель директора Департамента стран Ближнего Востока и Центральной Азии МВФ.
«Соперничество заставит обе страны усердно работать над улучшением прозрачности, основ своей политики и деловой среды», - отметил Хортон.
По словам Хортона, узбекские власти испытывают сильный аппетит к политическим советам и технической помощи МВФ и в короткие сроки приступают к очень сложным и широкомасштабным реформам [The Uzbek authorities have a strong appetite for policy advice and technical assistance from the IMF and are embarking on very complicated and wide-ranging reforms in a short period of time].
Также Хортона отметил, что в Узбекистане рынок больше и разнообразней, имеется хорошо развитая экономика, особенно промышленный сектор, поэтому он не обязательно будет конкурировать с Казахстаном во всех областях. Страна должна искать способы извлечь выгоду из более раннего опыта Казахстана в привлечении иностранных инвестиций, и оба должны быть открыты для сотрудничества и взаимных инвестиций, добавил он.
🔍Источник: bloomberg.com
«Соперничество заставит обе страны усердно работать над улучшением прозрачности, основ своей политики и деловой среды», - отметил Хортон.
По словам Хортона, узбекские власти испытывают сильный аппетит к политическим советам и технической помощи МВФ и в короткие сроки приступают к очень сложным и широкомасштабным реформам [The Uzbek authorities have a strong appetite for policy advice and technical assistance from the IMF and are embarking on very complicated and wide-ranging reforms in a short period of time].
Также Хортона отметил, что в Узбекистане рынок больше и разнообразней, имеется хорошо развитая экономика, особенно промышленный сектор, поэтому он не обязательно будет конкурировать с Казахстаном во всех областях. Страна должна искать способы извлечь выгоду из более раннего опыта Казахстана в привлечении иностранных инвестиций, и оба должны быть открыты для сотрудничества и взаимных инвестиций, добавил он.
🔍Источник: bloomberg.com