Мы должны освободить себя от надежды, что море когда-нибудь успокоится. Мы должны научиться плыть при сильном ветре.
📝Аристотель Онассис
📝Аристотель Онассис
👍2❤1
Последствия списания кредитов через банкротство
✅После прохождения процедуры банкротства, человек получает:
🔹Возможность официально работать
• Банки и приставы больше НЕ будут удерживать деньги с зарплаты
🔹Возможность покупать, дарить и продавать имущества
• Приставы не арестую его, а банки не смогут забрать в счет долгов
🔹Брать кредиты и ипотеку
• Запрета на взятие кредитов после банкротства нет, а кредитная история обнуляется через 7 лет. Все просрочки и долги в ней будут «почищены».
Нарабатывать кредитную историю можно будет с нуля, забыв про все страхи, что не одобрят из-за просрочек и долгов.
🔹Право выезжать за границу
• Будут сняты все запреты приставов, в том числе и на выезд за границу
🔹Второй шанс на свободную от кредитов и долгов жизнь.
• Это самое главное, так как жизнь вернется в привычное русло, и можно больше не волноваться о том, где взять денег на очередной платеж.
❗️Важное о списании кредитов
Списать кредиты и долги могут добропорядочные заемщики, которые попали в трудную финансовую ситуацию.
И чтобы узнать, подходит ваша ситуация под условия закона, вы можете проконсультироваться бесплатно у нас.
• После консультации вам станет понятно, как списать ваши долги и кредиты, и насколько это выгодно для вас.
✅После прохождения процедуры банкротства, человек получает:
🔹Возможность официально работать
• Банки и приставы больше НЕ будут удерживать деньги с зарплаты
🔹Возможность покупать, дарить и продавать имущества
• Приставы не арестую его, а банки не смогут забрать в счет долгов
🔹Брать кредиты и ипотеку
• Запрета на взятие кредитов после банкротства нет, а кредитная история обнуляется через 7 лет. Все просрочки и долги в ней будут «почищены».
Нарабатывать кредитную историю можно будет с нуля, забыв про все страхи, что не одобрят из-за просрочек и долгов.
🔹Право выезжать за границу
• Будут сняты все запреты приставов, в том числе и на выезд за границу
🔹Второй шанс на свободную от кредитов и долгов жизнь.
• Это самое главное, так как жизнь вернется в привычное русло, и можно больше не волноваться о том, где взять денег на очередной платеж.
❗️Важное о списании кредитов
Списать кредиты и долги могут добропорядочные заемщики, которые попали в трудную финансовую ситуацию.
И чтобы узнать, подходит ваша ситуация под условия закона, вы можете проконсультироваться бесплатно у нас.
• После консультации вам станет понятно, как списать ваши долги и кредиты, и насколько это выгодно для вас.
🔥2❤1👍1
Банкротство физического лица – это процедура, которая позволяет решить финансовые проблемы и начать новую жизнь без долгов. Несмотря на некоторые негативные мнения, банкротство может быть полезным для людей, оказавшихся в тяжелой финансовой ситуации. Вот несколько причин, почему банкротство физического лица может быть полезным.
1. Снятие финансовой нагрузки: Банкротство позволяет избавиться от больших долгов и начать финансовонезависимую жизнь. Оно освобождает человека от долговых обязательств и давитющей финансовой нагрузки, которая может быть непосильной. Это позволяет вернуться к нормальной жизни и восстановить финансовую стабильность.
2. Предотвращение принятия крайних мер: Когда задолженности накапливаются и человек не может выплачивать ежемесячные платежи, это может привести к принятию крайних мер, таких как продажа имущества или взятие кредитов под высокие проценты для погашения долгов. Банкротство позволяет избежать таких решений и начать с чистого листа.
3. Защита от коллекторов: Банкротство предоставляет юридическую защиту от действий коллекторов и прекращает их нежелательные действия по взысканию задолженностей. Это позволяет избежать неприятных ситуаций и спокойно сосредоточиться на решении финанансовых проблем.
4. Возможность планирования финансового будущего: Банкротство физического лица дает возможность начать с чистого листа и правильно спланировать свое финансовое будущее. Человек может начать учиться управлять своими финансами, создавать бюджет, сохранять сбережения и избегать рискованных финансовых решений.
5. Возможность начать заново: Банкротство позволяет человеку начать новую жизнь, освободившись от старых долгов и ошибок. Оно дает возможность сделать новые финансовые решения, сосредоточиться на развитии и достижении своих целей.
Важно отметить, что банкротство – это серьезная процедура, которую необходимо тщательно рассмотреть и обсудить с профессионалами в области финансового права. Каждая ситуация уникальна, и только специалист сможет дать индивидуальные рекомендации и найти наилучший выход из фвозможности банкротства физического лица.
1. Снятие финансовой нагрузки: Банкротство позволяет избавиться от больших долгов и начать финансовонезависимую жизнь. Оно освобождает человека от долговых обязательств и давитющей финансовой нагрузки, которая может быть непосильной. Это позволяет вернуться к нормальной жизни и восстановить финансовую стабильность.
2. Предотвращение принятия крайних мер: Когда задолженности накапливаются и человек не может выплачивать ежемесячные платежи, это может привести к принятию крайних мер, таких как продажа имущества или взятие кредитов под высокие проценты для погашения долгов. Банкротство позволяет избежать таких решений и начать с чистого листа.
3. Защита от коллекторов: Банкротство предоставляет юридическую защиту от действий коллекторов и прекращает их нежелательные действия по взысканию задолженностей. Это позволяет избежать неприятных ситуаций и спокойно сосредоточиться на решении финанансовых проблем.
4. Возможность планирования финансового будущего: Банкротство физического лица дает возможность начать с чистого листа и правильно спланировать свое финансовое будущее. Человек может начать учиться управлять своими финансами, создавать бюджет, сохранять сбережения и избегать рискованных финансовых решений.
5. Возможность начать заново: Банкротство позволяет человеку начать новую жизнь, освободившись от старых долгов и ошибок. Оно дает возможность сделать новые финансовые решения, сосредоточиться на развитии и достижении своих целей.
Важно отметить, что банкротство – это серьезная процедура, которую необходимо тщательно рассмотреть и обсудить с профессионалами в области финансового права. Каждая ситуация уникальна, и только специалист сможет дать индивидуальные рекомендации и найти наилучший выход из фвозможности банкротства физического лица.
❤2👍2
Некоторые люди оказываются в долгах не по своей воле, и им может быть трудно справиться с финансовыми трудностями. Однако существует надежный способ выйти из долговой ямы, предусмотренный законом - это банкротство.
В своей практике я встречал множество историй людей, которые стремились выплачивать свои кредиты, но по разным причинам не могли это сделать.
Благодаря закону о банкротстве, есть возможность получить законную защиту для добросовестных заемщиков в сложных финансовых ситуациях.
Я хотел бы привести цитаты нескольких женщин, которые читают мой блог:
"Меня обманули мошенники и оформили на меня большой кредит. Я понимаю, что без банкротства я не смогу выбраться из этой ситуации, поэтому я решила обратиться к процедуре банкротства."
"У нас возникли проблемы со здоровьем и мы столкнулись с дополнительными расходами на лекарства. Цены на продукты питания и товары повысились, а услуги ЖКХ подорожали, но наша зарплата осталась неизменной. У нас есть дети, поэтому мой муж и я решили обратиться к процедуре банкротства."
Такие ситуации встречаются довольно часто.
Люди стараются платить свои долги до последнего, но иногда возникают ситуации, на которые они не могут повлиять, такие как экономические и политические изменения.
Важно отметить, что люди не несут вину за эти трудности и они оказываются в ситуациях, когда у них пропадают возможности выплачивать кредиты.
Если вы оказались в сложной финансовой ситуации, вашей задачей является максимально помочь себе, своей семье и родным.
Если ваши проблемы связаны с долгами и кредитами, одним из путей решения может стать обращение к процедуре банкротства.
В своей практике я встречал множество историй людей, которые стремились выплачивать свои кредиты, но по разным причинам не могли это сделать.
Благодаря закону о банкротстве, есть возможность получить законную защиту для добросовестных заемщиков в сложных финансовых ситуациях.
Я хотел бы привести цитаты нескольких женщин, которые читают мой блог:
"Меня обманули мошенники и оформили на меня большой кредит. Я понимаю, что без банкротства я не смогу выбраться из этой ситуации, поэтому я решила обратиться к процедуре банкротства."
"У нас возникли проблемы со здоровьем и мы столкнулись с дополнительными расходами на лекарства. Цены на продукты питания и товары повысились, а услуги ЖКХ подорожали, но наша зарплата осталась неизменной. У нас есть дети, поэтому мой муж и я решили обратиться к процедуре банкротства."
Такие ситуации встречаются довольно часто.
Люди стараются платить свои долги до последнего, но иногда возникают ситуации, на которые они не могут повлиять, такие как экономические и политические изменения.
Важно отметить, что люди не несут вину за эти трудности и они оказываются в ситуациях, когда у них пропадают возможности выплачивать кредиты.
Если вы оказались в сложной финансовой ситуации, вашей задачей является максимально помочь себе, своей семье и родным.
Если ваши проблемы связаны с долгами и кредитами, одним из путей решения может стать обращение к процедуре банкротства.
👍3
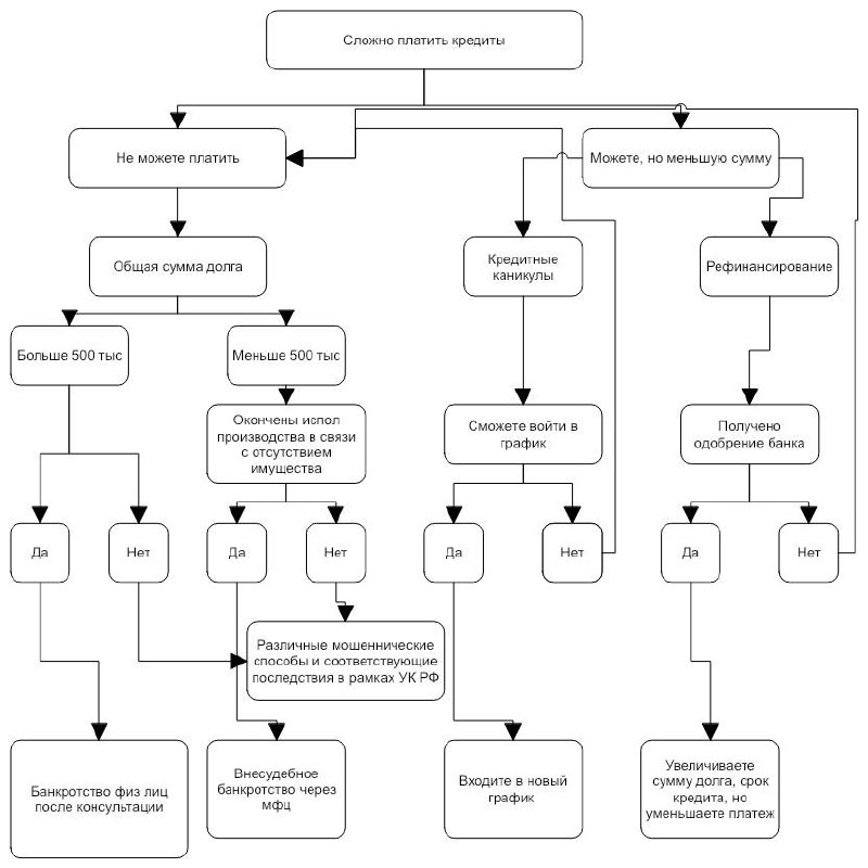
Что делать если сложно платить по своим кредитам?
Простая схема, которая позволит вам выявить потребность или отсутствие потребности в процедуре банкротства.
Конечно все гораздо сложнее, чем описано в инфографике, однако более подробно можем обсудить на БЕСПЛАТНОЙ консультации.
На сегодняшний день мы завершаем минимум по 20 процедур каждый месяц с ПОЛНЫМ СПИСАНИЕМ Долгов. Наш арбитражный управляющий уже 8 лет помогает нашим клиентам начать жить с чистого листа!
Простая схема, которая позволит вам выявить потребность или отсутствие потребности в процедуре банкротства.
Конечно все гораздо сложнее, чем описано в инфографике, однако более подробно можем обсудить на БЕСПЛАТНОЙ консультации.
На сегодняшний день мы завершаем минимум по 20 процедур каждый месяц с ПОЛНЫМ СПИСАНИЕМ Долгов. Наш арбитражный управляющий уже 8 лет помогает нашим клиентам начать жить с чистого листа!
👍2❤1
Нужно платить кредиты, но денег нет даже на самое необходимое — что делать?
Люди берут кредиты по необходимости, но никто не застрахован от непредвиденных обстоятельств: потеря работы, проблемы со здоровьем, рождение ребенка, либо иных внешних причин.
• Начиная с 2020 года, мы сталкиваемся со всё новыми и новыми кризисами, что сильно влияет на наш уровень дохода и возможность платить кредиты.
Когда человек оказывается в ситуации, когда платить кредиты уже нет сил и возможности, он может воспользоваться законом о банкротстве.
Это закон о банкротстве № 127, и он дает право списать кредиты и долги каждому добропорядочному заемщику, который оказался в трудной финансовой ситуации.
🔹Кто-то потерял работу, и пока искал новую, из-за процентов и штрафов, долг вырос и теперь не получается снова войти в график платежей.
🔹Кому-то снизили зарплату и приходиться делать выбор: обеспечить семью или оплатить кредиты.
🔹Да и такие семейные обстоятельства как выход в декрет, развод, мобилизация супруга или болезнь родных, тоже усложняют оплату кредитов.
Это лишь одни из самых частых причин, которые могут стать поводом для списания кредитов.
Если вы добросовестный заемщик и не смогли оплачивать кредит по серьёзной причине, у вас есть законное право списать свои кредиты.
Люди берут кредиты по необходимости, но никто не застрахован от непредвиденных обстоятельств: потеря работы, проблемы со здоровьем, рождение ребенка, либо иных внешних причин.
• Начиная с 2020 года, мы сталкиваемся со всё новыми и новыми кризисами, что сильно влияет на наш уровень дохода и возможность платить кредиты.
Когда человек оказывается в ситуации, когда платить кредиты уже нет сил и возможности, он может воспользоваться законом о банкротстве.
Это закон о банкротстве № 127, и он дает право списать кредиты и долги каждому добропорядочному заемщику, который оказался в трудной финансовой ситуации.
🔹Кто-то потерял работу, и пока искал новую, из-за процентов и штрафов, долг вырос и теперь не получается снова войти в график платежей.
🔹Кому-то снизили зарплату и приходиться делать выбор: обеспечить семью или оплатить кредиты.
🔹Да и такие семейные обстоятельства как выход в декрет, развод, мобилизация супруга или болезнь родных, тоже усложняют оплату кредитов.
Это лишь одни из самых частых причин, которые могут стать поводом для списания кредитов.
Если вы добросовестный заемщик и не смогли оплачивать кредит по серьёзной причине, у вас есть законное право списать свои кредиты.
👍2❤1
Вы будете платить "вечно"...
К сожалению, финансовой грамотности в школе не учат, а зря! В Гражданском кодексе статья 395 устанавливает ответственность за неисполнение денежного обязательства.
Это означает ,что в случаях неправомерного удержания денежных средств, уклонения от их возврата или иной просрочки, на сумму долга подлежат уплате проценты. Размер процентов определяется ключевой ставкой Банка России, действовавшей в соответствующие периоды (кстати, 15 августа 2023 г. размере ставки вырос до 12 %!). А их начисление происходит не разово, и будет происходить до даты ФАКТИЧЕСКОГО исполнения обязательства!
При этом сначала будут удерживать именно проценты за пользование чужими денежными средствами, а не основной долг.
А теперь простым языком о главном:
1- если вы имеете постоянный источник доходов (зарплата, пенсия), то согласно ФЗ об исполнительном производстве пристав исполнитель не имеет законных оснований прекратить исполнительное производство;
2- если ваши доходы не позволяют покрывать сумму процентов, и часть основного долга, то ваша задолженность будет расти, даже при ежемесячном погашении;
3- данная задолженность будет «вечной», так как даже частичное погашение будет направлено именно на погашение процентов, а не основной долг.
Есть ли решение?
На сегодняшний день единственное законное решение это объявление себя банкротом, ведь это единственный инструмент, который прописан в Федеральном законе, который позволяет избавиться от задолженности раз и на всегда!
К сожалению, финансовой грамотности в школе не учат, а зря! В Гражданском кодексе статья 395 устанавливает ответственность за неисполнение денежного обязательства.
Это означает ,что в случаях неправомерного удержания денежных средств, уклонения от их возврата или иной просрочки, на сумму долга подлежат уплате проценты. Размер процентов определяется ключевой ставкой Банка России, действовавшей в соответствующие периоды (кстати, 15 августа 2023 г. размере ставки вырос до 12 %!). А их начисление происходит не разово, и будет происходить до даты ФАКТИЧЕСКОГО исполнения обязательства!
При этом сначала будут удерживать именно проценты за пользование чужими денежными средствами, а не основной долг.
А теперь простым языком о главном:
1- если вы имеете постоянный источник доходов (зарплата, пенсия), то согласно ФЗ об исполнительном производстве пристав исполнитель не имеет законных оснований прекратить исполнительное производство;
2- если ваши доходы не позволяют покрывать сумму процентов, и часть основного долга, то ваша задолженность будет расти, даже при ежемесячном погашении;
3- данная задолженность будет «вечной», так как даже частичное погашение будет направлено именно на погашение процентов, а не основной долг.
Есть ли решение?
На сегодняшний день единственное законное решение это объявление себя банкротом, ведь это единственный инструмент, который прописан в Федеральном законе, который позволяет избавиться от задолженности раз и на всегда!
👍3❤1
Поговорим о наболевшем многих заёмщиков
👇
О, это "страшное слово - банкрот»! Когда обычный человек слышит его, то воображение сразу рисует жуткие картинки: опись движимого и не движимого имущества, арест всех банковских счетов, а как следствие обездоленный человек без средств к существованию.
Доля правды в них, конечно, есть, но давайте отставим эмоции в сторону и разберемся, что же такое на самом деле «банкротство физических лиц», его плюсы и минусы.
Итак, начнем, с плюсов процедуры банкротства:
✔️списываются все имеющиеся долги, кроме долгов личного характера, таких как: алименты, вред, причиненный жизни и здоровью, моральный вред;
✔️прекращаются начисление пени и штрафов, т.е. долг фиксируется и больше не растет;
✔️приостанавливаются судебные решения, кроме тех, которые касаются долгов личного характера;
✔️прекращаются исполнительные производства.
Банкротство имеет и свои неприятные последствия, а именно ограничения:
➖5 лет в заявке на кредит необходимо будет указывать свой статус банкрота, т.е. испорченную кредитную историю;
➖3 года нельзя занимать руководящие должности и открывать ИП;
➖5 лет нельзя повторно подать заявление о собственном банкротстве.
Банкротство, это не страшно. После завершения, процедуры банкротства, Вас ждёт светлое будущее, без кредитов и долгов, надоедливых коллекторов и кредиторов.
⚠️ После банкротства Вы абсолютно "чистый" человек и можете сразу начинать вести финансовую деятельность, получать официальную зарплату без страха, что ее удержат приставы.
👇
О, это "страшное слово - банкрот»! Когда обычный человек слышит его, то воображение сразу рисует жуткие картинки: опись движимого и не движимого имущества, арест всех банковских счетов, а как следствие обездоленный человек без средств к существованию.
Доля правды в них, конечно, есть, но давайте отставим эмоции в сторону и разберемся, что же такое на самом деле «банкротство физических лиц», его плюсы и минусы.
Итак, начнем, с плюсов процедуры банкротства:
✔️списываются все имеющиеся долги, кроме долгов личного характера, таких как: алименты, вред, причиненный жизни и здоровью, моральный вред;
✔️прекращаются начисление пени и штрафов, т.е. долг фиксируется и больше не растет;
✔️приостанавливаются судебные решения, кроме тех, которые касаются долгов личного характера;
✔️прекращаются исполнительные производства.
Банкротство имеет и свои неприятные последствия, а именно ограничения:
➖5 лет в заявке на кредит необходимо будет указывать свой статус банкрота, т.е. испорченную кредитную историю;
➖3 года нельзя занимать руководящие должности и открывать ИП;
➖5 лет нельзя повторно подать заявление о собственном банкротстве.
Банкротство, это не страшно. После завершения, процедуры банкротства, Вас ждёт светлое будущее, без кредитов и долгов, надоедливых коллекторов и кредиторов.
⚠️ После банкротства Вы абсолютно "чистый" человек и можете сразу начинать вести финансовую деятельность, получать официальную зарплату без страха, что ее удержат приставы.
👍2
⚠️Наша практика
Ниже приведу нашу практику, которую наша команда формирует с 2015 года, что видно по номеру дела!
Приведем несколько примеров:
🔹2015 год!
Самые смелые люди пошли в первых рядах обращаться с заявлениями о банкротстве!
А45-23401/2015
А45-25698/2015
🔹2016 год - все больше людей понимают что Банкротство это реальный выход из кредитной кабалы!
А45-1612/2016
А45-4928/2016
❗️Приводить таких примеров можно множество, ведь мы работаем на результат!
👇Но вернемся в настоящее время!
🔹С 2015 года прошло много времени, внесены поправки в закон о банкротстве, очень много судебной практики сформировано, так же мы получили множество разъяснений Верховного суда.
При этом говорить о том что процедура стала проще мы сказать не можем, ведь каждый день практика меняется.
❗️Но неизменным остается одно- результат:
А45-17170/2022
А03-10025/2022
🔹Нажимая на каждый номер дела, вы можете посмотреть открытую информацию.
Так же вы можете провести мааааленькую аналогию кто являлся арбитражным управляющим, и кто является руководителем нашей компании Альфа-Решение, ведь всю открытую информацию вы сможете найти по ИНН нашей организации!
Ниже приведу нашу практику, которую наша команда формирует с 2015 года, что видно по номеру дела!
Приведем несколько примеров:
🔹2015 год!
Самые смелые люди пошли в первых рядах обращаться с заявлениями о банкротстве!
А45-23401/2015
А45-25698/2015
🔹2016 год - все больше людей понимают что Банкротство это реальный выход из кредитной кабалы!
А45-1612/2016
А45-4928/2016
❗️Приводить таких примеров можно множество, ведь мы работаем на результат!
👇Но вернемся в настоящее время!
🔹С 2015 года прошло много времени, внесены поправки в закон о банкротстве, очень много судебной практики сформировано, так же мы получили множество разъяснений Верховного суда.
При этом говорить о том что процедура стала проще мы сказать не можем, ведь каждый день практика меняется.
❗️Но неизменным остается одно- результат:
А45-17170/2022
А03-10025/2022
🔹Нажимая на каждый номер дела, вы можете посмотреть открытую информацию.
Так же вы можете провести мааааленькую аналогию кто являлся арбитражным управляющим, и кто является руководителем нашей компании Альфа-Решение, ведь всю открытую информацию вы сможете найти по ИНН нашей организации!
👍3🔥1🤡1😡1
Граждане смогут запретить выдавать кредиты на свое имя.
Такой законопроект планируется рассмотреть сегодня в первом чтении.
Предполагается, что запрет на выдачу кредитов и займов внесут в кредитную историю гражданина. Для этого нужно будет подать заявление через «Госуслуги».
Прежде чем оформлять выдачу кредита, банк или микрофинансовая организация должны будут проверить этот пункт. Если, несмотря на запрет, кредит на человека оформят, то будут не вправе требовать исполнения обязательств по нему.
Запретить можно как выдачу всех кредитов, так и некоторых их видов, а также все или отдельные способы заключения договора о займе. При необходимости такой запрет можно будет отозвать.
Планируется, что закон вступит в силу 1 июня 2024 года.
Такой законопроект планируется рассмотреть сегодня в первом чтении.
Предполагается, что запрет на выдачу кредитов и займов внесут в кредитную историю гражданина. Для этого нужно будет подать заявление через «Госуслуги».
Прежде чем оформлять выдачу кредита, банк или микрофинансовая организация должны будут проверить этот пункт. Если, несмотря на запрет, кредит на человека оформят, то будут не вправе требовать исполнения обязательств по нему.
Запретить можно как выдачу всех кредитов, так и некоторых их видов, а также все или отдельные способы заключения договора о займе. При необходимости такой запрет можно будет отозвать.
Планируется, что закон вступит в силу 1 июня 2024 года.
👍4
Привлекательные предложения? .... Но реальность далека от идеала!
В интернете вы можете найти множество привлекательных предложений от юридических фирм о необходимости списать долги по кредитам, займам, налогам и тому подобному. Когда я вижу такую рекламу или "маркетинговый ход", начинаю сам верить в этот миф.
Однако я реалист и своей основной принцип работы - говорить правду, даже если она может не понравиться. Банкротство физических лиц было введено на законодательном уровне не для того, чтобы просто списывать долги, а для того, чтобы помочь людям выбраться из невыносимой финансовой ситуации, когда другие варианты не сработали и возникли серьезные проблемы.
Однако, чтобы предотвратить злоупотребления, закон также установил определенные основания, при которых человек не освобождается от долгов. Если суд или арбитражный управляющий обнаруживает такие основания при рассмотрении дела о банкротстве.
Поэтому у меня есть несколько советов для вас:
- Во-первых, не обращайтесь к посредникам, которые не являются арбитражными управляющими, так как вы заплатите им больше, а результат может оказаться неудовлетворительным.
- Во-вторых, не откладывайте подачу заявления о банкротстве, если вы действительно находитесь в тяжелой жизненной ситуации, так как судебная практика становится все более строгой по основаниям освобождения от долгов.
- И, наконец, не спешите переоформлять свою личную собственность, как могут посоветовать, такое действие может только ухудшить ситуацию.
В интернете вы можете найти множество привлекательных предложений от юридических фирм о необходимости списать долги по кредитам, займам, налогам и тому подобному. Когда я вижу такую рекламу или "маркетинговый ход", начинаю сам верить в этот миф.
Однако я реалист и своей основной принцип работы - говорить правду, даже если она может не понравиться. Банкротство физических лиц было введено на законодательном уровне не для того, чтобы просто списывать долги, а для того, чтобы помочь людям выбраться из невыносимой финансовой ситуации, когда другие варианты не сработали и возникли серьезные проблемы.
Однако, чтобы предотвратить злоупотребления, закон также установил определенные основания, при которых человек не освобождается от долгов. Если суд или арбитражный управляющий обнаруживает такие основания при рассмотрении дела о банкротстве.
Поэтому у меня есть несколько советов для вас:
- Во-первых, не обращайтесь к посредникам, которые не являются арбитражными управляющими, так как вы заплатите им больше, а результат может оказаться неудовлетворительным.
- Во-вторых, не откладывайте подачу заявления о банкротстве, если вы действительно находитесь в тяжелой жизненной ситуации, так как судебная практика становится все более строгой по основаниям освобождения от долгов.
- И, наконец, не спешите переоформлять свою личную собственность, как могут посоветовать, такое действие может только ухудшить ситуацию.
❤2👍2
Как женщинам решить все свои проблемы с кредитами по закону?
Кредиты и долги законно списываются через Федеральный закон №127 о банкротстве, который работает в России с 2015 года.
Уже более 1 миллиона россиян воспользовались данным законом. И среди этих людей большинство — это женщины.
• Даже в нашей компании 76% наших клиентов — это женщины.
❓ Почему женщины чаще обращаются за банкротством?
Очень часто женщины остаются один на один с проблемами, которые возникают после выхода в декрет. Женщины следят за семейным бюджетом, отвечают за расходы.
И нередки случаи, когда мужчины оформляют на своих жен и девушек кредиты, потом оставляя их один на один с долгами.
• Ситуация может стать еще хуже из-за: потери работы, ухода мужа, развода, болезни, сокращения зарплаты, потери дополнительного заработка.
❓ Как решить проблему с кредитами и долгами?
Для того, чтобы начать решать проблемы с кредитами и долгами — вы можете проконсультироваться у нас.
• Мы уже освободили от кредитов и долгов более тысячи человек, поэтому можем помочь и вам.
Кредиты и долги законно списываются через Федеральный закон №127 о банкротстве, который работает в России с 2015 года.
Уже более 1 миллиона россиян воспользовались данным законом. И среди этих людей большинство — это женщины.
• Даже в нашей компании 76% наших клиентов — это женщины.
❓ Почему женщины чаще обращаются за банкротством?
Очень часто женщины остаются один на один с проблемами, которые возникают после выхода в декрет. Женщины следят за семейным бюджетом, отвечают за расходы.
И нередки случаи, когда мужчины оформляют на своих жен и девушек кредиты, потом оставляя их один на один с долгами.
• Ситуация может стать еще хуже из-за: потери работы, ухода мужа, развода, болезни, сокращения зарплаты, потери дополнительного заработка.
❓ Как решить проблему с кредитами и долгами?
Для того, чтобы начать решать проблемы с кредитами и долгами — вы можете проконсультироваться у нас.
• Мы уже освободили от кредитов и долгов более тысячи человек, поэтому можем помочь и вам.
👍4
🏘 Какую помощь государства можно получить при покупке квартиры.
Доля льготных ипотечных программ продолжает расти. По информации Банка России, в целом в стране с начала года она составила почти 54% от общего числа выданных ипотек, при этом, например, в июле это было 56%, а в августе текущего года — 60%.
Отдельные льготные программы ипотеки в России есть для семей, специалистов IT и не только.
Доля льготных ипотечных программ продолжает расти. По информации Банка России, в целом в стране с начала года она составила почти 54% от общего числа выданных ипотек, при этом, например, в июле это было 56%, а в августе текущего года — 60%.
Отдельные льготные программы ипотеки в России есть для семей, специалистов IT и не только.
👍3🔥1
Как уменьшить удержания приставов: два метода
Если человек перестает выплачивать кредит или платит незначительные суммы, банк обращается в суд для взыскания долга через приставов.
Затем приставы арестуют счета человека, удерживая 50% с его официального дохода, а все остальные денежные переводы полностью списываются.
📌 Как уменьшить удержания приставов:
1. Защитить прожиточный минимум
Вы можете подать заявление на защиту минимального достатка для себя и ваших детей.
2. Подать заявление о снижении удержания приставами
В вашем заявлении необходимо указать вашу трудную финансовую ситуацию, наличие несовершеннолетних детей и другие уважительные причины для снижения удержания.
Например, если у вас есть потребность в дорогих лекарствах. Ваше заявление следует подать приставу.
❗️ Эти методы помогут защитить часть ваших денег, но не решат проблему с задолженностями.
📌 Как решить проблемы с задолженностями законным путем?
Если вы соответствуете условиям закона №127 о банкротстве, вы можете законно списать свои долги и текущие кредиты.
• Чтобы узнать, подпадаете ли вы под условия списания долгов и кредитов в вашем случае, получите бесплатную консультацию от нас.
Если человек перестает выплачивать кредит или платит незначительные суммы, банк обращается в суд для взыскания долга через приставов.
Затем приставы арестуют счета человека, удерживая 50% с его официального дохода, а все остальные денежные переводы полностью списываются.
📌 Как уменьшить удержания приставов:
1. Защитить прожиточный минимум
Вы можете подать заявление на защиту минимального достатка для себя и ваших детей.
2. Подать заявление о снижении удержания приставами
В вашем заявлении необходимо указать вашу трудную финансовую ситуацию, наличие несовершеннолетних детей и другие уважительные причины для снижения удержания.
Например, если у вас есть потребность в дорогих лекарствах. Ваше заявление следует подать приставу.
❗️ Эти методы помогут защитить часть ваших денег, но не решат проблему с задолженностями.
📌 Как решить проблемы с задолженностями законным путем?
Если вы соответствуете условиям закона №127 о банкротстве, вы можете законно списать свои долги и текущие кредиты.
• Чтобы узнать, подпадаете ли вы под условия списания долгов и кредитов в вашем случае, получите бесплатную консультацию от нас.
❤3👍2
Инструкция: как прекратить звонки коллекторов
1️⃣ Установить программу для авто-блокировки звонков
Лично я рекомендую использовать функции блокировок номеров в «Яндекс» с «Алисой».
• Также наши клиенты рекомендуют приложение «Черный список», так как оно блокирует не только номера, но и СМС сообщения.
2️⃣ Подать заявление на «Отказ от взаимодействия с коллекторами».
Подать заявление можно, если просрочка по кредиту более 4-х месяцев. Если заявление поступит коллекторам хотя бы на день раньше, то они его не примут.
• Отправлять заявление нужно в коллекторское агентство и каждому кредитору через нотариуса, заказным письмом.
3️⃣ Подать заявление на «Отказ от взаимодействия с 3-и лицами».
• Это защитит родственников от звонков коллекторов.
Написать заявление можно в любой момент. А подается оно кредиторам и коллекторам через нотариуса, по почте заказным письмом.
4️⃣ Прочитать Федеральный закон №230, чтобы знать свои права.
Если начались звонки коллекторов, я рекомендую внимательно прочитать закон №230-ФЗ, чтобы знать свои права, и что могут и не могут делать коллекторы.
5️⃣ Законно списать кредиты и долги.
Долги и кредиты можно списать через закон о банкротстве.
• Начав процедуру списания кредитов, по закону №127-ФЗ и №230-ФЗ, банки, МФО, коллекторы — не имеют права звонить.
Мы освободили от кредитов и долгов более 1000 человек, и по нашему опыту, после начала процедуры, звонки коллекторов уменьшаются, а потом пропадают вовсе.
1️⃣ Установить программу для авто-блокировки звонков
Лично я рекомендую использовать функции блокировок номеров в «Яндекс» с «Алисой».
• Также наши клиенты рекомендуют приложение «Черный список», так как оно блокирует не только номера, но и СМС сообщения.
2️⃣ Подать заявление на «Отказ от взаимодействия с коллекторами».
Подать заявление можно, если просрочка по кредиту более 4-х месяцев. Если заявление поступит коллекторам хотя бы на день раньше, то они его не примут.
• Отправлять заявление нужно в коллекторское агентство и каждому кредитору через нотариуса, заказным письмом.
3️⃣ Подать заявление на «Отказ от взаимодействия с 3-и лицами».
• Это защитит родственников от звонков коллекторов.
Написать заявление можно в любой момент. А подается оно кредиторам и коллекторам через нотариуса, по почте заказным письмом.
4️⃣ Прочитать Федеральный закон №230, чтобы знать свои права.
Если начались звонки коллекторов, я рекомендую внимательно прочитать закон №230-ФЗ, чтобы знать свои права, и что могут и не могут делать коллекторы.
5️⃣ Законно списать кредиты и долги.
Долги и кредиты можно списать через закон о банкротстве.
• Начав процедуру списания кредитов, по закону №127-ФЗ и №230-ФЗ, банки, МФО, коллекторы — не имеют права звонить.
Мы освободили от кредитов и долгов более 1000 человек, и по нашему опыту, после начала процедуры, звонки коллекторов уменьшаются, а потом пропадают вовсе.
👍6🔥3❤2