Download
ArchiVision
2 subscribers
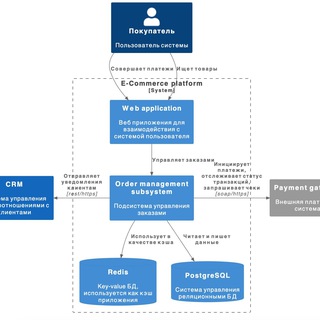
Система описания ИТ-архитектуры и ведения проектной документации
View in Telegram
Preview channel
If you have
Telegram
, you can view and join
ArchiVision
right away.